您所在位置: 网站首页 / 文档列表 / 通信/网络 / 文档详情
基于网络与VR技术的机电产品协同设计.doc 立即下载
上传人:yy****24 上传时间:2024-09-04 格式:DOC 页数:8 大小:117KB 金币:16 举报 版权申诉
预览加载中,请您耐心等待几秒...

基于网络与VR技术的机电产品协同设计.doc

基于网络与VR技术的机电产品协同设计.doc

预览

在线预览结束,喜欢就下载吧,查找使用更方便

16 金币

下载文档

如果您无法下载资料,请参考说明:

1、部分资料下载需要金币,请确保您的账户上有足够的金币

2、已购买过的文档,再次下载不重复扣费

3、资料包下载后请先用软件解压,在使用对应软件打开

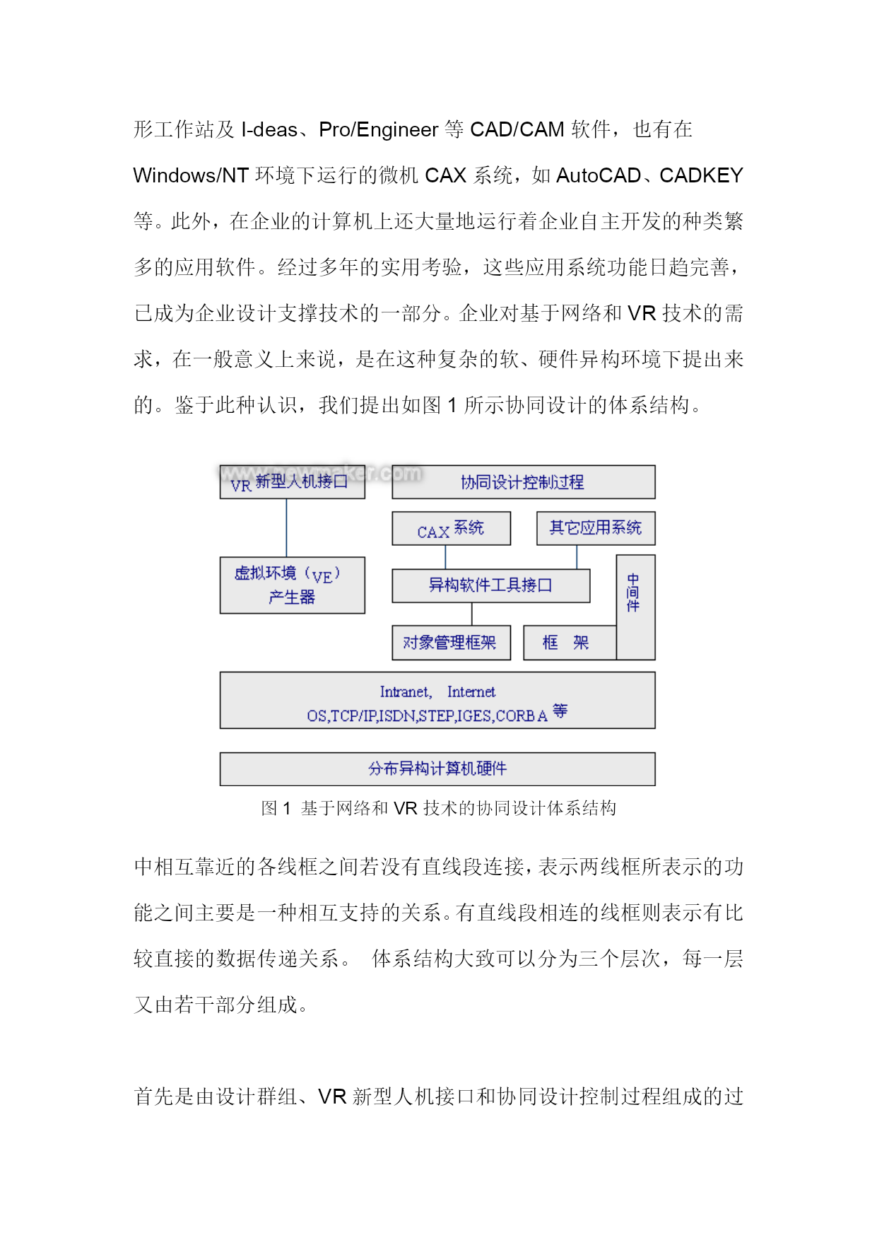
基于网络与VR技术的机电产品协同设计作者:刘子建张建华盛晓敏协同设计和VR技术在机电产品的设计阶段,实现在计算机网络(Intranet,Internet)和虚拟现实(VR:VirtualReality)环境下的协同设计(CollaborativeDesign),对产品的外观造型、结构形式、运动形态和动、静态性能进行HYPERLINK"http://www.newmaker.com/cat_1310002.html"\t"_blank"仿真分析和综合评价,以便尽早地发现并解决产品方案和结构设计,乃至制造和装配中存在的问题,可以大幅度缩短机电产品的开发周期,降低成本,提高设计与制造的质量。良好的协同设计环境,还可以使企业设计制造的各部门更好地协调一致工作,是我国机电制造业实现并行工程,达成产品的敏捷设计制造,增强市场竞争力的重要途径。复杂机电产品的设计,往往需要分布在不同部门和工作场所,具有不同专业知识背景的领域专家群组相互合作才能完成。基于Web的计算机网络技术的发展,提供了一种能实现群组分布的机电设计专家异地协同求解复杂问题,合作完成产品设计的物质基础。而在网络环境下计算机支持的合作工作(CSCW)体现了信息时代人们工作方式的群体性、交互性、分布性和协调性的客观需求。因而,分布式协同设计(DistributedCollaborativeDesign)研究已成为国内外计算机工程应用研究中最为活跃的前沿方向之一,而协同设计环境的研究则被认为是当前HYPERLINK"http://www.newmaker.com/cat_1310001.html"\t"_blank"CAD/HYPERLINK"http://www.newmaker.com/cat_1310001.html"\t"_blank"CAM技术发展的一个重要趋势。虚拟现实技术是计算机仿真在更高级层次上的延伸与扩展,在VR环境下从事设计的技术称之为虚拟设计(VD-VirtualDesign)技术。由于VR技术可以为用户提供逼真的感觉,包括三维视觉,立体听觉及触觉、嗅觉等,用户可以通过自然技能,如手摸、头转、身体姿势的调整等与计算机提供的虚拟世界进行交互作用,从而使人成为系统中集成的一部分,进入了沉浸、交互、构想(即著名的三个“I”:ImmersionInteractionImagination)的信息环境。因而,VD技术是在人机完美结合环境下的先进设计技术,它使设计者可以用各种方式表达和实现自己的设计意图,最大限度地充分发挥创造力和想象力,在一种丰富自然的多维信息环境中完成一项工程或一个产品的设计、修改、装配、测试和试用,从根本上改变产品设计的方式,使设计真正作为与产品的制造、装配乃至整个生命周期紧密联系在一起的“工程”,而不仅仅是产品生产的一个先行阶段融入企业的生产与营销活动。VD技术将广泛应用于快速设计与快速原型(RP)、面向装配的设计(DFA)、面向制造的设计(DFM)、产品设计进入市场的并行处理和人员培训及产品维护等领域,为工程设计带来革命性的进步。在机电产品制造业中,人们越来越认识到在产品开发生产周期中,产品概念形成与设计开发阶段对整个产品的生命周期和总成本的巨大影响。设计开发所占产品生产总时间和成本往往只有生产成本的10%,但其作用却常常要影响到产品生命周期总成本的70%。因而,在产品周期较前的阶段,对设计尽可能早的作出正确的决定和修改就具有重要意义。它可以大幅减少产品制造、装配和维护各个阶段因多次重复修正而产生的直接浪费和对交货期延误等的损失,使企业在围绕T(Time)、Q(Quality)、C(Cost)、S(Service)展开的激烈竞争中处于有利地位。基于网络和VR的协同设计技术,正是可以在机电产品概念形成到开发设计阶段,从专家群组合作工作的形式,到设计过程、执行方式等提供强有力的支持,真正实现CAD、HYPERLINK"http://www.newmaker.com/cat_1310002.html"\t"_blank"CAE、CAM…(统称CAX)等的功能集成和新产品开发的过程集成,产生更大的经济效益。协同设计的实现环境与体系结构为了不断地改进企业的TQCS以增强产品的竞争力,机电产品制造业大量地采用了CAX等计算机辅助技术。如在我国的大中型企业中,一个企业往往既有基于UNIX平台的系统,如SGI、SUN、HP等图形工作站及I-deas、Pro/Engineer等CAD/CAM软件,也有在Windows/NT环境下运行的微机CAX系统,如AutoCAD、CADKEY等。此外,在企业的计算机上还大量地运行着企业自主开发的种类繁多的应用软件。经过多年的实用考验,这些应用系统功能日趋完善,已成为企业设计支撑技术的一部分。企业对基于网
单篇购买
VIP会员(1亿+VIP文档免费下)

扫码即表示接受《下载须知》

基于网络与VR技术的机电产品协同设计

文档大小:117KB

限时特价:扫码查看

• 请登录后再进行扫码购买
• 使用微信/支付宝扫码注册及付费下载,详阅 用户协议 隐私政策
• 如已在其他页面进行付款,请刷新当前页面重试
• 付费购买成功后,此文档可永久免费下载
年会员
99.0
¥199.0

6亿VIP文档任选,共次下载特权。

已优惠

微信/支付宝扫码完成支付,可开具发票

VIP尽享专属权益

VIP文档免费下载

赠送VIP文档免费下载次数

阅读免打扰

去除文档详情页间广告

专属身份标识

尊贵的VIP专属身份标识

高级客服

一对一高级客服服务

多端互通

电脑端/手机端权益通用

手机号注册 用户名注册
我已阅读并接受《用户协议》《隐私政策》
已有账号?立即登录
我已阅读并接受《用户协议》《隐私政策》
已有账号?立即登录
登录
手机号登录 微信扫码登录
微信扫一扫登录 账号密码登录

首次登录需关注“豆柴文库”公众号

新用户注册
VIP会员(1亿+VIP文档免费下)
年会员
99.0
¥199.0

6亿VIP文档任选,共次下载特权。

已优惠

微信/支付宝扫码完成支付,可开具发票

VIP尽享专属权益

VIP文档免费下载

赠送VIP文档免费下载次数

阅读免打扰

去除文档详情页间广告

专属身份标识

尊贵的VIP专属身份标识

高级客服

一对一高级客服服务

多端互通

电脑端/手机端权益通用