您所在位置: 网站首页 / 文档列表 / 法律硕士 / 文档详情
苏州大学研究生学位基本格式.doc 立即下载
上传人:天马****23 上传时间:2024-09-07 格式:DOC 页数:64 大小:1.9MB 金币:10 举报 版权申诉
预览加载中,请您耐心等待几秒...

苏州大学研究生学位基本格式.doc

苏州大学研究生学位基本格式.doc

预览

免费试读已结束,剩余 54 页请下载文档后查看

10 金币

下载文档

如果您无法下载资料,请参考说明:

1、部分资料下载需要金币,请确保您的账户上有足够的金币

2、已购买过的文档,再次下载不重复扣费

3、资料包下载后请先用软件解压,在使用对应软件打开

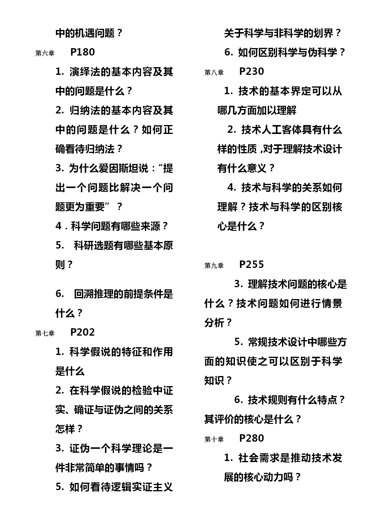
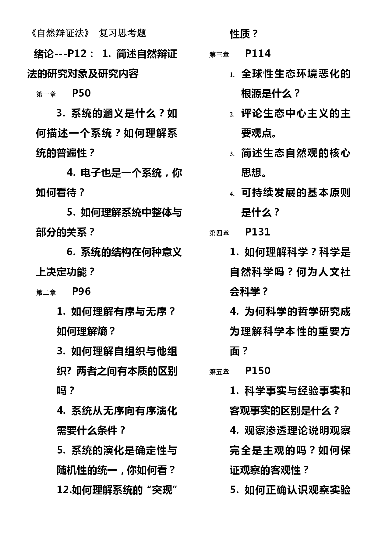
苏州大学研究生学位基本格式(完整版)资料(可以直接使用,可编辑优秀版资料,欢迎下载)苏州大学研究生学位论文基本格式学位论文是表明作者具有创造性研究成果或在研究工作中具有新的见解,并据此申请博士或硕士学位的重要文献资料。为规范学位论文的格式,提高学位论文的质量,根据中华人民共和国国家标准《科学技术报告、学位论文和学术论文的编写格式》(GB7713-87),结合我校具体情况,特制定本论文基本格式。一、学位论文的一般格式及顺序学位论文应层次分明、数据可靠、文字简炼、说理透彻、推理严谨、立论正确。一般格式及排序如下:1、封面:应包括中英文学位论文题目、申请学位的类型与层次、专业名称、研究方向、本人姓名、导师姓名、论文提交日期等内容。论文题目应能概括整个论文最重要的内容,恰当、简明、引人注目,并力求简短,一般不宜超过30字。2、论文独创新及使用授权说明:格式如下()。(纸质申明请到苏大印刷厂在各校区内服务部索取)(第一页)苏州大学学位论文独创性声明及使用授权声明学位论文独创性声明本人郑重声明:所提交的学位论文是本人在导师的指导下,独立进行研究工作所取得的成果。除文中已经注明引用的内容外,本论文不含其他个人或集体已经发表或撰写过的研究成果,也不含为获得苏州大学或其它教育机构的学位证书而使用过的材料。对本文的研究作出重要贡献的个人和集体,均已在文中以明确方式标明。本人承担本声明的法律责任。研究生签名:日期:(第二页)学位论文使用授权声明本人完全了解苏州大学关于收集、保存和使用学位论文的规定,即:学位论文著作权归属苏州大学。本学位论文电子文档的内容和纸质论文的内容相一致。苏州大学有权向国家图书馆、中国社科院文献信息情报中心、中国科学技术信息研究所(含万方数据电子出版社)、中国学术期刊(光盘版)电子杂志社送交本学位论文的复印件和电子文档,允许论文被查阅和借阅,可以采用影印、缩印或其他复制手段保存和汇编学位论文,可以将学位论文的全部或部分内容编入有关数据库进行检索。涉密论文□本学位论文属在年月解密后适用本规定。非涉密论文□论文作者签名:日期:导师签名:日期:3、中文提要:论文第一页为中文提要,硕士论文提要约300字左右,博士论文提要约1000字左右。提要应说明工作目的、研究方法、成果和结论。力求语言精炼,突出本论文的创造性成果或新的见解。为了便于文献检索,应在提要结束页下方另起一行注明本论文的关键词(三——五个),然后在右下方第一行写上XXX,第二行写上指导教师:XXX。4、英文提要:论文第二页为英文提要。上方应有题目,内容与中文提要相同。应在提要结束页下方另起一行注明本文的关键词(三——五个),然后在右下方第一行写研究生姓名,格式为WrittenbyXXX,第二行写导师姓名,格式为SupervisedbyXXX。5、目录:是论文的提纲,也是论文组成部分的小标题。6、序言或引言:置于论文正文前。内容为:本研究工作在国民经济和社会发展中的实用价值与理论意义;本研究主题范围内国内外已有的文献综述;本论文所要解决的问题。7、正文:是学位论文的主体。写作内容可因研究课题性质而不同,一般可包括:理论分析、计算方法、实验装置和测试方法、经过整理加工的实验结果的分析讨论、与理论计算结果的比较,本研究方法与已有研究方法的比较。8、结论:论文应有结论,结论应该明确、精炼、完整、准确,明确阐述自己的创造性工作在本研究领域中的地位和作用,自己的新见解的意义。应严格区分研究生成果与导师科研工作的界限。9、参考文献:按中文引用的顺序附于文末。文献是期刊时,其格式为:(编号)、作者(外文姓列名前),文章题目名,期刊名(外文可缩写),年份,卷号,期数,页码。(若期刊无卷号,则为:年份,期号,页码)。如果作者是为了向读者提供与本学科领域或本研究专题有关的参考文献时,文章题名应列出。如仅仅是为了便于读者校对和检索时,不一定列出文章题目名。10、攻读学位期间本人出版或公开发表的论著、论文。11、附录:包括放入正文内过分冗长的公式推导;以备他人阅读所需的辅助性教学工具或表格;重复性数据图表;论文使用的主要符号、意义、单位、缩写、程序全文及说明。二、学位论文的书写与排版要求(一)封面格式:由学校指定印刷单位按学校规定统一制作。(二)内页格式:1、学位论文内页应有页眉和页码。学位论文均采用双面印制,奇数页页眉横线左侧为论文题目,右侧为章节标题;偶数页页眉横线左侧为章节标题,右侧为论文题目。页码位于页面下方居中排列。自序言或引言部分开始,以小写的阿拉伯数字顺序编号。中英文摘要的页码用罗马数字(如Ⅰ、Ⅱ、Ⅲ等)编号,目录部分不编页码。2、学位论文用纸规格为A4,版心内心尺寸为155×230mm,含页眉
单篇购买
VIP会员(1亿+VIP文档免费下)

扫码即表示接受《下载须知》

苏州大学研究生学位基本格式

文档大小:1.9MB

限时特价:扫码查看

• 请登录后再进行扫码购买
• 使用微信/支付宝扫码注册及付费下载,详阅 用户协议 隐私政策
• 如已在其他页面进行付款,请刷新当前页面重试
• 付费购买成功后,此文档可永久免费下载
年会员
99.0
¥199.0

6亿VIP文档任选,共次下载特权。

已优惠

微信/支付宝扫码完成支付,可开具发票

VIP尽享专属权益

VIP文档免费下载

赠送VIP文档免费下载次数

阅读免打扰

去除文档详情页间广告

专属身份标识

尊贵的VIP专属身份标识

高级客服

一对一高级客服服务

多端互通

电脑端/手机端权益通用

手机号注册 用户名注册
我已阅读并接受《用户协议》《隐私政策》
已有账号?立即登录
我已阅读并接受《用户协议》《隐私政策》
已有账号?立即登录
登录
手机号登录 微信扫码登录
微信扫一扫登录 账号密码登录

首次登录需关注“豆柴文库”公众号

新用户注册
VIP会员(1亿+VIP文档免费下)
年会员
99.0
¥199.0

6亿VIP文档任选,共次下载特权。

已优惠

微信/支付宝扫码完成支付,可开具发票

VIP尽享专属权益

VIP文档免费下载

赠送VIP文档免费下载次数

阅读免打扰

去除文档详情页间广告

专属身份标识

尊贵的VIP专属身份标识

高级客服

一对一高级客服服务

多端互通

电脑端/手机端权益通用