您所在位置: 网站首页 / 文档列表 / 舞蹈 / 文档详情
藏族舞基本动作训练组合讲义..doc 立即下载
上传人:天马****23 上传时间:2024-09-07 格式:DOC 页数:48 大小:5MB 金币:10 举报 版权申诉
预览加载中,请您耐心等待几秒...

藏族舞基本动作训练组合讲义..doc

藏族舞基本动作训练组合讲义..doc

预览

免费试读已结束,剩余 38 页请下载文档后查看

10 金币

下载文档

如果您无法下载资料,请参考说明:

1、部分资料下载需要金币,请确保您的账户上有足够的金币

2、已购买过的文档,再次下载不重复扣费

3、资料包下载后请先用软件解压,在使用对应软件打开

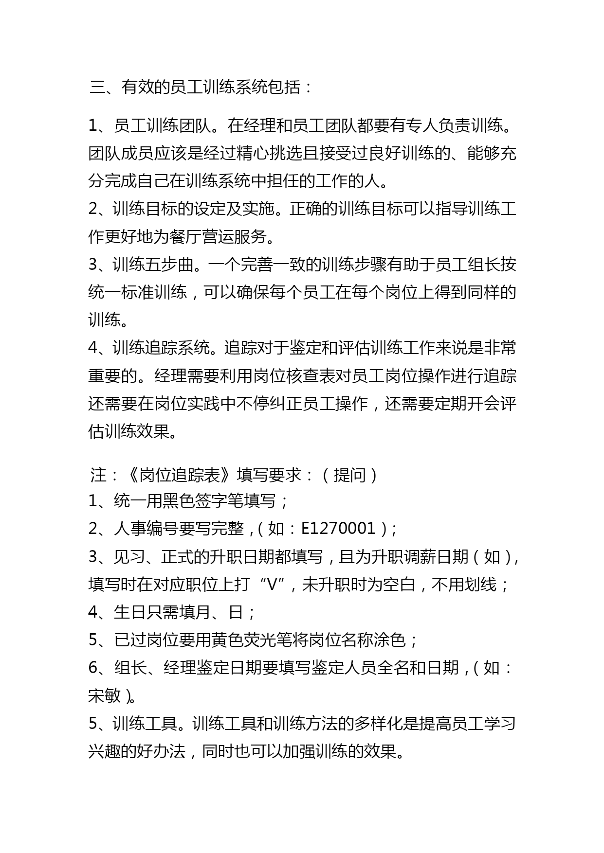
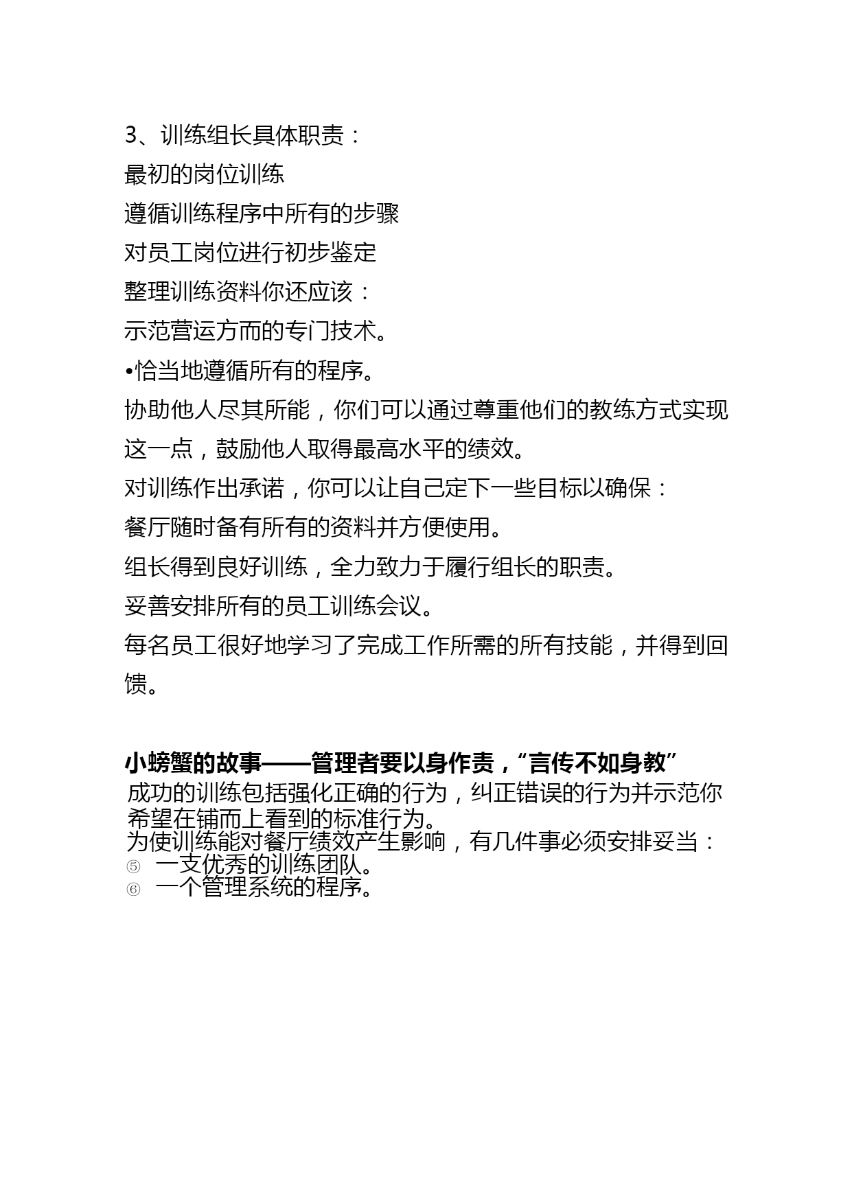
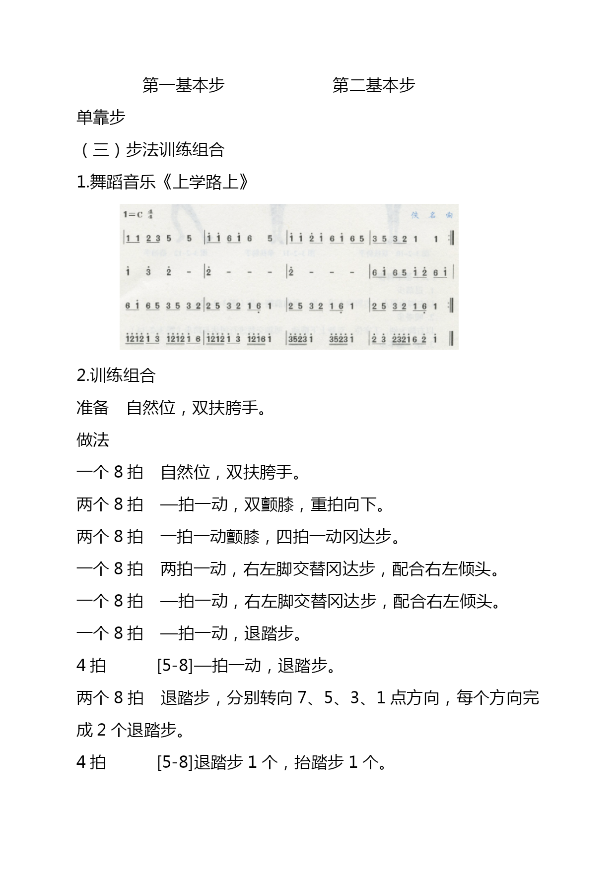
藏族舞基本动作训练组合讲义.(完整版)资料(可以直接使用,可编辑优秀版资料,欢迎下载)第三单元中国民族民间舞项目一藏族民间舞能力教学目标:能够表演藏族风格的儿童舞蹈,运用已掌握的动作素材创编藏族儿童舞蹈及律动舞蹈,具备特教老师应具备的律动舞蹈示范、律动舞蹈创编、律动舞蹈教学能力。知识教学目标:了解藏族民间舞的风格及特点,熟悉藏族民间舞的基本体态与动律,知道常用基本动作名称。任务二基本动作训练组合(一)手臂动作1.双扶胯手自然位,双手腕根扶于胯上,手指自然贴胯,要求“肩坐肘,肘坐腕,腕坐胯”。2.单扶胯手左手扶胯式,右手平开,小臂上折90°,指尖冲上。3.搭袖手左手体旁旁开托掌,右手小臂内扣,体前折臂,长袖搭左臂。双扶胯手单扶胯手搭袖手(二)基本舞步1.退踏步以左脚为原点,右脚向右退一步,再向前踏一步。2.嘀嗒步以右脚为例,丁字位,双膝上下颤动,两脚交替进行冈达与踏步。3.第一基本步右脚冈达步的同时,左脚勾吸于右踝,落左脚完成“左右左”交替平踏步,4拍完成。4.第二基本步第1-4拍横向移动完成第一基本步,第5拍右脚并左脚跺一步,横向交替平踏步,节奏1个八拍完成。5.靠步单靠步以右脚为例,丁字位,重心在右腿,左脚勾脚点地。三步一靠以右脚为例,平步,横向三步,一单靠步。退步踏步“嘀”拍“嗒”拍第一基本步第二基本步单靠步(三)步法训练组合1.舞蹈音乐《上学路上》2.训练组合准备自然位,双扶胯手。做法一个8拍自然位,双扶胯手。两个8拍—拍一动,双颤膝,重拍向下。两个8拍一拍一动颤膝,四拍一动冈达步。一个8拍两拍一动,右左脚交替冈达步,配合右左倾头。一个8拍—拍一动,右左脚交替冈达步,配合右左倾头。一个8拍—拍一动,退踏步。4拍[5-8]—拍一动,退踏步。两个8拍退踏步,分别转向7、5、3、1点方向,每个方向完成2个退踏步。4拍[5-8]退踏步1个,抬踏步1个。一个8拍第二基本步,2个。4拍[5-8]第一基本步,2个。一个8拍嘀嗒步,2个。一个8拍嘀嗒步,逆时针方向碾转。4拍[5-8]嘀嗒步,逆时针方向碾转。结束一个8拍平踏步向前移动。一个8拍[1-4]平踏步后退。[5-8]搭袖手造型。员工训练讲义《中级管理课程》“对训练的重视和投入是我们区别于竞争对手的重要特征之一”一蔡达标人员是令真功夫取得当今成果的重要因素,是我们最宝贵的企业财富。训练我们的人员并让他们发展是我们所能做的最好的投资之一。训练起源于对一名新雇员介绍真功夫的价值观和工作期望,随着人员的不断成长,得到各方而的训练越多,他就能承担餐厅中更多的职责。情景活动案例:说明训练中不恰当后产生的影响请大家起立,共同配合做一个游戏介绍本课程的纲要一、什么是训练系统?二、训练的职责三、有效的员工训练系统包括四、在管理和训练系统相关的程序和活动时,可以采用GAME模式五、员工学习的特点一、什么是训练系统?如果一个企业管理者认为他的职务权力只能由他个人行使,那就没有一个人有能力胜任其工作。管理的灵魂是信任,只有充分信任下属,并让他们代替自己去执行具体任务,管理者的工作才能有条不紊,并且成效显著。——世界级管理大师彼得•杜拉克训练系统是人员、程序和工具的组合,确保员工掌握从事岗位工作所需的知识和技能。训练影响到餐厅的每个方而,最终对利润有所影响。当你承担管理训练系统的职责时,你必须理解这些关联,以及自己在提高餐厅生产力和利润方面所起的作用。当员工经过良好训练:他们以自己的工作为骄傲,服务时间更长,减少离职带来的费用损失。工作环境充满乐趣且压力较小。他们拥有欢乐时光。他们生产力更高,较少犯错,生产成本降低。服务速度提高。有助于提高顾客满意度,最终带来回头客,增加利润和营业额。安全事故发生次数较少,食品相关的投诉也减少。二、训练的职责现在,你在训练团队中承担了管理员工训练的职责。训练团队的职责包括:1、训练经理具体职责:负责制定《训练需求表》和员工训练计划鉴定和支持训练助理、员工组长的工作管理训练团队负责选拔培训员工组长2、训练助理具体职责:协助训练经理监控餐厅训练需求负责管理训练设备做好员工训练记录负责项目训练3、训练组长具体职责:最初的岗位训练遵循训练程序中所有的步骤对员工岗位进行初步鉴定整理训练资料你还应该:示范营运方而的专门技术。•恰当地遵循所有的程序。协助他人尽其所能,你们可以通过尊重他们的教练方式实现这一点,鼓励他人取得最高水平的绩效。对训练作出承诺,你可以让自己定下一些目标以确保:餐厅随时备有所有的资料并方便使用。组长得到良好训练,全力
单篇购买
VIP会员(1亿+VIP文档免费下)

扫码即表示接受《下载须知》

藏族舞基本动作训练组合讲义.

文档大小:5MB

限时特价:扫码查看

• 请登录后再进行扫码购买
• 使用微信/支付宝扫码注册及付费下载,详阅 用户协议 隐私政策
• 如已在其他页面进行付款,请刷新当前页面重试
• 付费购买成功后,此文档可永久免费下载
年会员
99.0
¥199.0

6亿VIP文档任选,共次下载特权。

已优惠

微信/支付宝扫码完成支付,可开具发票

VIP尽享专属权益

VIP文档免费下载

赠送VIP文档免费下载次数

阅读免打扰

去除文档详情页间广告

专属身份标识

尊贵的VIP专属身份标识

高级客服

一对一高级客服服务

多端互通

电脑端/手机端权益通用

手机号注册 用户名注册
我已阅读并接受《用户协议》《隐私政策》
已有账号?立即登录
我已阅读并接受《用户协议》《隐私政策》
已有账号?立即登录
登录
手机号登录 微信扫码登录
微信扫一扫登录 账号密码登录

首次登录需关注“豆柴文库”公众号

新用户注册
VIP会员(1亿+VIP文档免费下)
年会员
99.0
¥199.0

6亿VIP文档任选,共次下载特权。

已优惠

微信/支付宝扫码完成支付,可开具发票

VIP尽享专属权益

VIP文档免费下载

赠送VIP文档免费下载次数

阅读免打扰

去除文档详情页间广告

专属身份标识

尊贵的VIP专属身份标识

高级客服

一对一高级客服服务

多端互通

电脑端/手机端权益通用