您所在位置: 网站首页 / 文档列表 / 理学 / 文档详情
分子运动论1.pdf 立即下载
上传人:yy****24 上传时间:2024-09-07 格式:PDF 页数:40 大小:1.9MB 金币:18 举报 版权申诉
预览加载中,请您耐心等待几秒...

分子运动论1.pdf

分子运动论1.pdf

预览

免费试读已结束,剩余 30 页请下载文档后查看

18 金币

下载文档

如果您无法下载资料,请参考说明:

1、部分资料下载需要金币,请确保您的账户上有足够的金币

2、已购买过的文档,再次下载不重复扣费

3、资料包下载后请先用软件解压,在使用对应软件打开

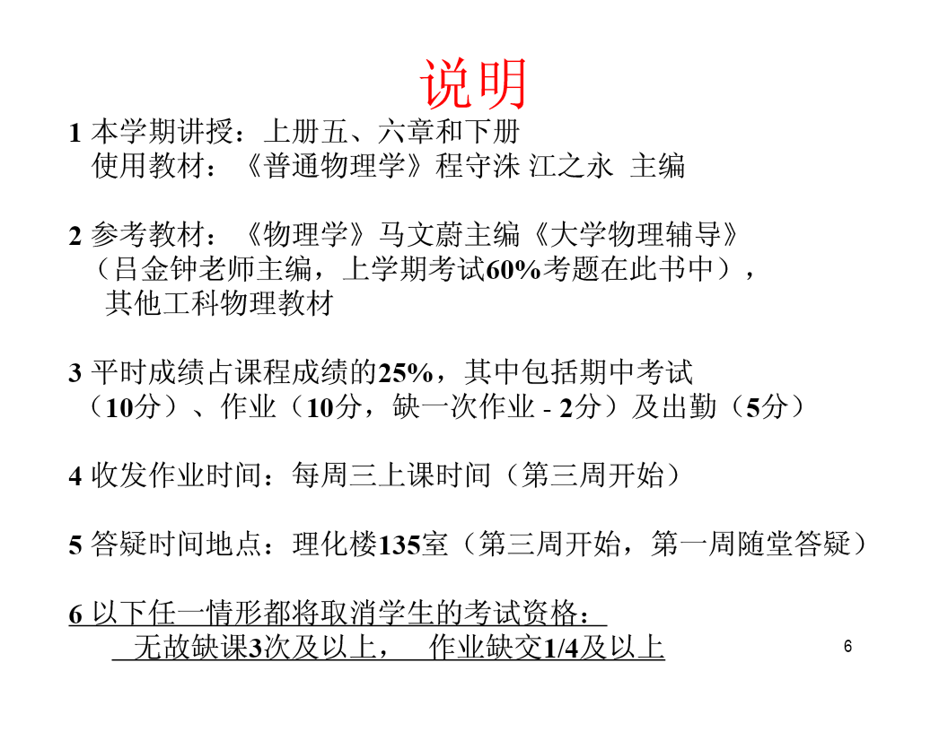
课程:大学物理(下)1授课人王凤平23PhysicistDiscovery4AfterPhysicsBeforePhysics5说明1本学期讲授:上册五、六章和下册使用教材:《普通物理学》程守洙江之永主编2参考教材:《物理学》马文蔚主编《大学物理辅导》(吕金钟老师主编,上学期考试60%考题在此书中),其他工科物理教材3平时成绩占课程成绩的25%,其中包括期中考试(10分)、作业(10分,缺一次作业-2分)及出勤(5分)4收发作业时间:每周三上课时间(第三周开始)5答疑时间地点:理化楼135室(第三周开始,第一周随堂答疑)6以下任一情形都将取消学生的考试资格:无故缺课3次及以上,作业缺交1/4及以上67本学期的校内竞赛在在10月12日。原则上校内竞赛成绩太差、未列入教务处公布名单的同学不允许参加校外竞赛。8校内竞赛获奖的同学期末卷面成绩加10分,校外竞赛获奖的同学期末免考,按100分计最终成绩。9本学期的大物补考时间本周六下午2点,内容和上学期期末试卷基本一一对应。成绩算法与期末相同,以前的平时成绩占25%,上学期没有平时成绩的同学按以前的重修生对待(基本保持卷面成绩为最终成绩)。7热学绪论一、热学的研究对象热学:研究物体的热现象及热运动的规律。热运动:物体中分子或原子无规则的运动。热现象:由于物体温度的变化而引起物体性质、形态的变化。热现象是组成物体的分子或原子热运动的结果热现象的例子:热胀冷缩、相变、高温退磁。8二、热学的研究方法:两种1.宏观法:热力学。由观察和实验总结出热现象的规律构成热现象的宏观理论。由最基本实验规律(运用数学)逻辑推理优点:可靠、普遍。缺点:未揭示微观本质。2.微观法:统计力学物质的微观结构+统计方法优点:揭示了热现象的微观本质。缺点:可靠性、普遍性差。宏观法与微观法相辅相成。9第五章第五章气体动理论气体动理论§§55--11热运动热运动理想气体理想气体一、热力学系统与外界1.热力学系统:热力学研究的对象1).它包含极大量的分子、原子。232)以阿佛加德罗常数NA=6.023×10/mol计。2.外界:热力学系统以外的物质。例:若汽缸内气体为系统,其它为外界10二、宏观量与微观量1.宏观量:表征大量分子集体特征的量,一般可直接测量。1)广延量:可以累加,如M、V、E等。2)强度量:不可累加,如P、T、ρ等。2.微观量:表征个别分子性质的物理量,一般不可直接测量如:质量m、速度v、动量p、能量ε等。微观量与宏观量有一定的内在联系。例如:气体的压强是大量分子撞击器壁的平均效果,它与大量分子对器壁的冲力的平均值有关。11三、平衡态1.平衡态定义在外界条件不变的情况下,系统的宏观性质均匀一致、不随时间改变的状态,称为平衡态。2.说明:(两个概念)1).平衡态是一个理想化模型,主要研究平衡态的热学规律。2)动态平衡微观上,无规则的热运动宏观量不随时间改变。(分子运动是永恒的)123)涨落平衡态下系统的宏观量,如压强P等不随时间改变,但不能保证任何时刻大量分子撞击器壁的情况完全一样,这称为涨落现象,分子数越多,涨落就越小。上例中两侧粒子数不可能严格相同,这里的偏差也就是涨落。布朗运动是可观测的涨落现象之一。13四、状态参量四、状态参量在平衡状态下,描述系统状态有关特性的变量,如:体积、浓度等称为状态参量。对一定量(质量为m,摩尔质量为M)气体,其状态一般用:(1)体积V,(2)压强P,(3)温度T描述系统状态,称其为气体的状态参量。五、温度、五、温度、温标温标14五、温度、温标绝热板导热板AABBA、B两体系互不影响热平衡:发生热接触的两个各自达到平衡态平衡态,经过足够长时间所达到的共同的新热平衡态.CA设A和B、B和C分别热平衡,则A和CB一定热平衡。15热力学第零定律若两个热力学系统中的每一个都与第三个热力学系统处于热平衡,则它们彼此也必定处于热平衡---热力学第零定律。定律表明:处在同一热平衡的所有热力学系统都具有一个共同的宏观性质,定义:这个决定系统热平衡的宏观性质的物理量为温度,换言之,温度是决定一系统是否与其它系统处于热平衡的宏观性质,其特征在于一切互为热平衡的系统都具有相同的温度.16温标:温度的数值表示方法。华氏温标:1714年荷兰华伦海特建立,以水结冰的温度为32°F,水沸腾的温度为212°F摄氏温标:1742年瑞典天文学家摄尔修斯建立,
单篇购买
VIP会员(1亿+VIP文档免费下)

扫码即表示接受《下载须知》

分子运动论1

文档大小:1.9MB

限时特价:扫码查看

• 请登录后再进行扫码购买
• 使用微信/支付宝扫码注册及付费下载,详阅 用户协议 隐私政策
• 如已在其他页面进行付款,请刷新当前页面重试
• 付费购买成功后,此文档可永久免费下载
年会员
99.0
¥199.0

6亿VIP文档任选,共次下载特权。

已优惠

微信/支付宝扫码完成支付,可开具发票

VIP尽享专属权益

VIP文档免费下载

赠送VIP文档免费下载次数

阅读免打扰

去除文档详情页间广告

专属身份标识

尊贵的VIP专属身份标识

高级客服

一对一高级客服服务

多端互通

电脑端/手机端权益通用

手机号注册 用户名注册
我已阅读并接受《用户协议》《隐私政策》
已有账号?立即登录
我已阅读并接受《用户协议》《隐私政策》
已有账号?立即登录
登录
手机号登录 微信扫码登录
微信扫一扫登录 账号密码登录

首次登录需关注“豆柴文库”公众号

新用户注册
VIP会员(1亿+VIP文档免费下)
年会员
99.0
¥199.0

6亿VIP文档任选,共次下载特权。

已优惠

微信/支付宝扫码完成支付,可开具发票

VIP尽享专属权益

VIP文档免费下载

赠送VIP文档免费下载次数

阅读免打扰

去除文档详情页间广告

专属身份标识

尊贵的VIP专属身份标识

高级客服

一对一高级客服服务

多端互通

电脑端/手机端权益通用