您所在位置: 网站首页 / 文档列表 / 机械理论及资料 / 文档详情
设备理论考试复习题1(题).doc 立即下载
上传人:yy****24 上传时间:2024-09-03 格式:DOC 页数:4 大小:38KB 金币:20 举报 版权申诉
预览加载中,请您耐心等待几秒...

设备理论考试复习题1(题).doc

设备理论考试复习题1(题).doc

预览

在线预览结束,喜欢就下载吧,查找使用更方便

20 金币

下载文档

如果您无法下载资料,请参考说明:

1、部分资料下载需要金币,请确保您的账户上有足够的金币

2、已购买过的文档,再次下载不重复扣费

3、资料包下载后请先用软件解压,在使用对应软件打开

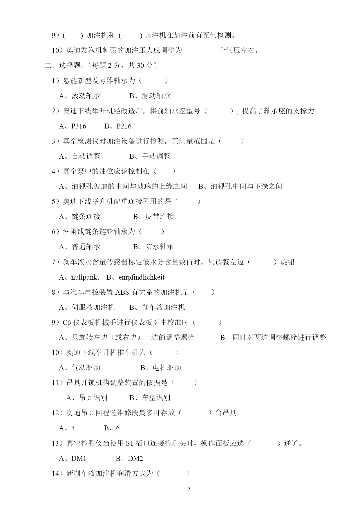
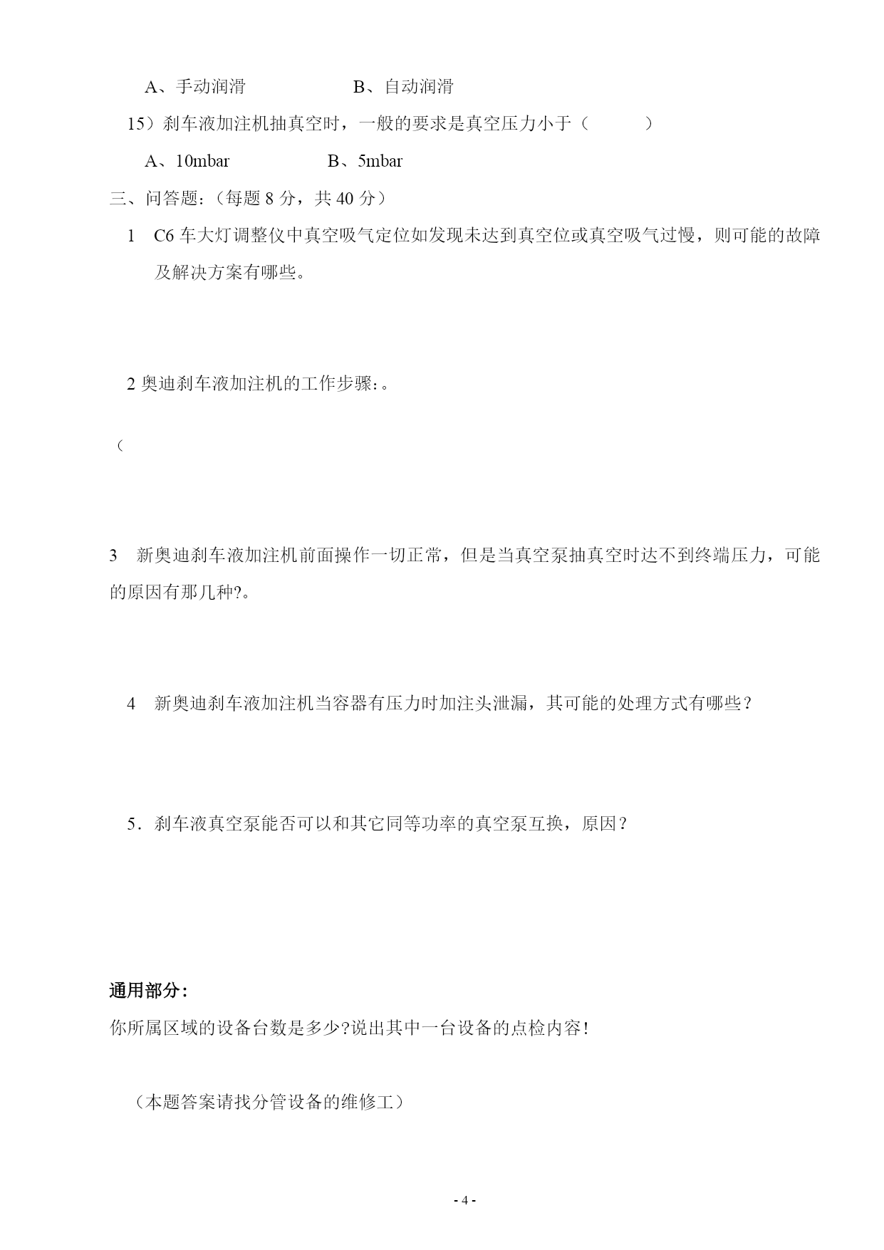
-PAGE4-上线电钳工理论试题姓名:车间:班组:电器部分简答题1,现场用的西门子可编程控制器当中OB1的作用是什么?2,AUDI旧刹车液加注机ABS什么时候打开?最大时间是多少?3,ATLAS力矩扳手重新更换线修理后,需进行的必要操作是什么?4,总装车间的现场总线主要有那些?5,用于AUDIA6的AFT装配线行走小车的供电方式是什么?6,A61剪式升降台处车型检测何时开始?7,AUDICP7下线举升机开锁机构如何实现对三种车型的检测?B6:C5:C6:8,AUDIEHB线滑触线有几条?作用是什么?9,宝来仪表板,前端模块滑触线有几条?作用是什么?10,VW线2#工艺链为什么有两个驱动站?11,VW线新玻璃涂胶机E7钥匙变换后,设备恢复原位时,必须作的工作是什么?12,1#下线举升机复位时,哪个动作需要时间延长?13,MBN底盘摸块有几个同步补偿开关?分别在那里?适配器通讯故障原因?答:15、安装接收站,接收卡的注意事项?答:16、转毂中适配器无法连接可能发生什么故障?答:。17、电流钳可能发生什么故障?答:电流钳电流过大可能是什么故障?答:19、正常电流钳静电流过不去的原因?答:20、转毂出口打印机无法打印?答:⑶主机是否正常启动运行。21、捷达旧风挡涂胶机OP27面板显示E140是何故障?如何处理?答:奥迪A60吊车身时,车身与吊具是如何实现一一对应的?答:当23、奥迪ATLASTENSORS4/S7控制器显示E206是何故障?24、1#、2#快链停止,3条工艺链是否可以启动?25、AUDICP7举升机不启动,4B链是否能启动?26、捷达46工位新风挡涂胶机,玻璃夹紧后,机械人不自动涂胶,多数是什么原因?27、捷达170工位所有充电器同时没电,多数是什么原因?28、转毂变频器ER70故障是什么意思?29、捷达前端机械手自动状态,无故障报警,不抓件多数是什么原因?30、转毂变频器接口卡UD73、UD75分别连接哪种网络?31、转毂变频器出现SEPEC报警是什么含义?32、前束三台计算机分别控制什么?⑴33、前束灯光调整议常做的校准有什么?⑴机械部分:一、填空题:1)当前阶段Audi生产线生产车型有,,)。2)刹车液水含量传感器标定周期为().3)滑撬线中返程皮带检查周期为()。4)C6仪表板机械手校准都有((2)(3)三个方面调整。5)悬链润滑周期为()6)滑撬线中返程皮带运行过程中有()个返程滑撬。7)Rofa托盘贮存装置中可以存放()个托盘。8)新的奥迪刹车液加注头密封圈和垫片更换周期()9)()加注机和()加注机在加注前有充气检测。10)奥迪发泡机料泵的加注压力应调整为个气压左右。二、选择题:(每题2分,共30分)1)悬链新型发号器轴承为()A、滚动轴承B、滑动轴承2)奥迪下线举升机经改造后,将前轴承座型号(),提高了轴承座的支撑力A、P316B、P2163)真空检测仪对加注设备进行检测,其测量范围是()A、自动调整B、手动调整4)真空泵中的油位应该控制在()A、油视孔玻璃的中间与玻璃的上缘之间B、油视孔中间与下缘之间5)奥迪下线举升机配重连接采用的是()A、链条连接B、皮带连接6)淋雨线链条链轮轴承为()A、普通轴承B、防水轴承7)刹车液水含量传感器标定低水分含量数值时,只调整左边()旋钮A、nullpunktB、empfindlichkeit8)与汽车电控装置ABS有关系的加注机是()A、伺服液加注机B、刹车液加注机9)C6仪表板机械手进行仪表板对中校准时()A、只旋转左边(或右边)一边的调整螺栓B、同时对两边调整螺栓进行调整10)奥迪下线举升机推车机为()A、气动驱动B、电机驱动11)吊具开锁机构调整装置的依据是()A、吊具识别B、车型识别12)奥迪吊具回程链维修段最多可存放()台吊具A、4B、613)真空检测仪当使用S1插口连接检测头时,操作面板应选()通道。A、DM1B、DM214)新刹车液加注机润滑方式为()A、手动润滑B、自动润滑15)刹车液加注机抽真空时,一般的要求是真空压力小于()A、10mbarB、5mbar三、问答题:(每题8分,共40分)C6车大灯调整仪中真空吸气定位如发现未达到真空位或真空吸气过慢,则可能的故障及解决方案有哪些。2奥迪刹车液加注机的工作步骤:。(3新奥迪刹车液加注机前面操作一切正常,但是当真空泵抽真空时达不到终端压力,可能的原因有那几种?。4新奥迪刹车液加注机当容器有压力时加注头泄漏,其可能的处理方式有哪些
单篇购买
VIP会员(1亿+VIP文档免费下)

扫码即表示接受《下载须知》

设备理论考试复习题1(题)

文档大小:38KB

限时特价:扫码查看

• 请登录后再进行扫码购买
• 使用微信/支付宝扫码注册及付费下载,详阅 用户协议 隐私政策
• 如已在其他页面进行付款,请刷新当前页面重试
• 付费购买成功后,此文档可永久免费下载
年会员
99.0
¥199.0

6亿VIP文档任选,共次下载特权。

已优惠

微信/支付宝扫码完成支付,可开具发票

VIP尽享专属权益

VIP文档免费下载

赠送VIP文档免费下载次数

阅读免打扰

去除文档详情页间广告

专属身份标识

尊贵的VIP专属身份标识

高级客服

一对一高级客服服务

多端互通

电脑端/手机端权益通用

手机号注册 用户名注册
我已阅读并接受《用户协议》《隐私政策》
已有账号?立即登录
我已阅读并接受《用户协议》《隐私政策》
已有账号?立即登录
登录
手机号登录 微信扫码登录
微信扫一扫登录 账号密码登录

首次登录需关注“豆柴文库”公众号

新用户注册
VIP会员(1亿+VIP文档免费下)
年会员
99.0
¥199.0

6亿VIP文档任选,共次下载特权。

已优惠

微信/支付宝扫码完成支付,可开具发票

VIP尽享专属权益

VIP文档免费下载

赠送VIP文档免费下载次数

阅读免打扰

去除文档详情页间广告

专属身份标识

尊贵的VIP专属身份标识

高级客服

一对一高级客服服务

多端互通

电脑端/手机端权益通用