您所在位置: 网站首页 / 文档列表 / 贸易 / 文档详情
技术进口合同申请表和数据表填写说明.doc 立即下载
上传人:yy****24 上传时间:2024-09-03 格式:DOC 页数:5 大小:34KB 金币:16 举报 版权申诉
预览加载中,请您耐心等待几秒...

技术进口合同申请表和数据表填写说明.doc

技术进口合同申请表和数据表填写说明.doc

预览

在线预览结束,喜欢就下载吧,查找使用更方便

16 金币

下载文档

如果您无法下载资料,请参考说明:

1、部分资料下载需要金币,请确保您的账户上有足够的金币

2、已购买过的文档,再次下载不重复扣费

3、资料包下载后请先用软件解压,在使用对应软件打开

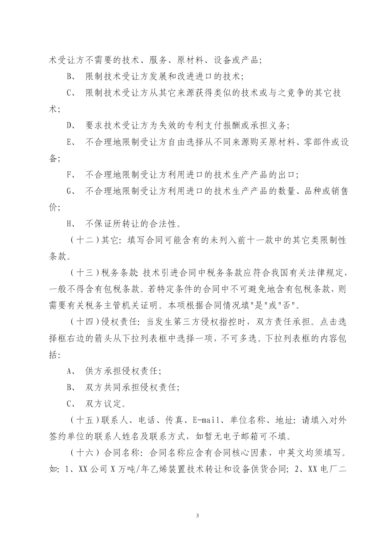
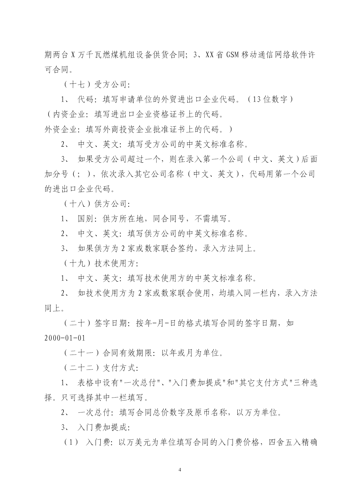
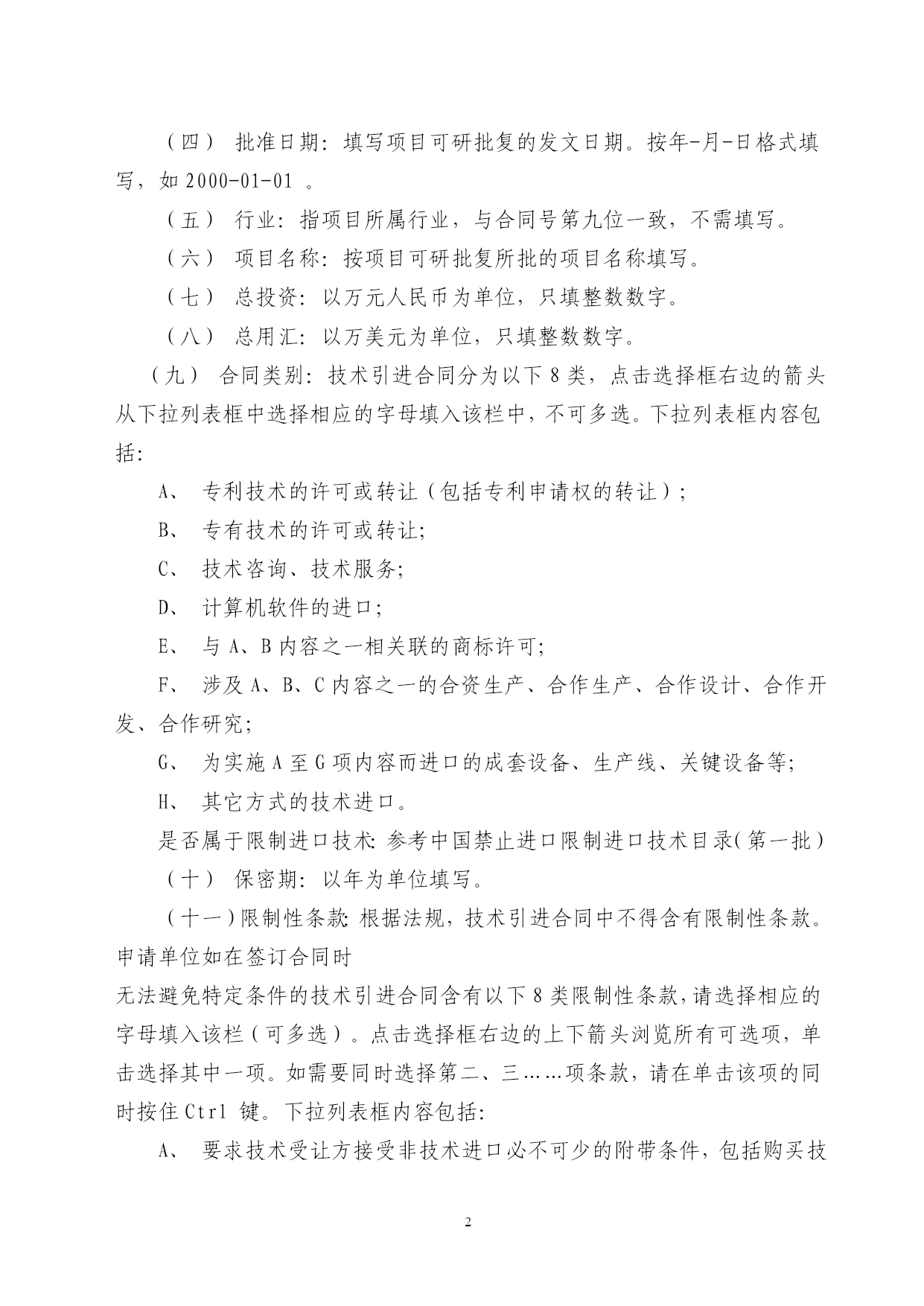
PAGEPAGE5技术进口合同申请表和数据表填写说明一、办理技术引进合同注册生效手续,需要填写《技术引进合同申请表和数据表》(以下简称申请表和数据表)。申请单位必须如实填写申请表和数据表的各项内容,保证所填内容真实有效。二、企业直接下载《技术引进合同申请表》和《技术引进合同数据表》进行填写(不能手写),由申请单位负责人签字并加盖申请单位公章后才有效。各级外经贸主管部门负责填写审核说明,核准生效后由主管部门打印经注册的数据表并加盖主管部门公章退申请单位,申请单位提交的数据表由主管部门存档。四、表格内容填写要求:(一)合同号:请按以下要求编制合同号:1、合同号总长度不超过17位;2、前9位为预留编号,分别为年份2位(后2位)、技术来源地2位(国标2位代码)、项目所在地2位(国标2位代码)、技术引进合同标识(Y)一位、项目行业分类2位(国标2位代码);后8位为企业自定义代码;例如:01USBJY01CNTIC001(二)项目批准文号:1、填写项目主管部门对项目可行性研究批复的文号。(如国经贸投资第XXX号)2、凡根据国家法律法规不需要主管部门批准的项目,由申请单位提供项目情况说明报告,内容包括:项目可行性研究情况、总投资额、资金来源及不需要任何主管部门审核或批准等。此项目可行性研究项可填企业来文编号。(三)批准部门:填写项目可研批复的发文单位。(如国家计委);不需要审批的项目应填:"本单位"。(四)批准日期:填写项目可研批复的发文日期。按年-月-日格式填写,如2000-01-01。(五)行业:指项目所属行业,与合同号第九位一致,不需填写。(六)项目名称:按项目可研批复所批的项目名称填写。(七)总投资:以万元人民币为单位,只填整数数字。(八)总用汇:以万美元为单位,只填整数数字。(九)合同类别:技术引进合同分为以下8类,点击选择框右边的箭头从下拉列表框中选择相应的字母填入该栏中,不可多选。下拉列表框内容包括:A、专利技术的许可或转让(包括专利申请权的转让);B、专有技术的许可或转让;C、技术咨询、技术服务;D、计算机软件的进口;E、与A、B内容之一相关联的商标许可;F、涉及A、B、C内容之一的合资生产、合作生产、合作设计、合作开发、合作研究;G、为实施A至G项内容而进口的成套设备、生产线、关键设备等;H、其它方式的技术进口。是否属于限制进口技术:参考中国禁止进口限制进口技术目录(第一批)(十)保密期:以年为单位填写。(十一)限制性条款:根据法规,技术引进合同中不得含有限制性条款。申请单位如在签订合同时无法避免特定条件的技术引进合同含有以下8类限制性条款,请选择相应的字母填入该栏(可多选)。点击选择框右边的上下箭头浏览所有可选项,单击选择其中一项。如需要同时选择第二、三……项条款,请在单击该项的同时按住Ctrl键。下拉列表框内容包括:A、要求技术受让方接受非技术进口必不可少的附带条件,包括购买技术受让方不需要的技术、服务、原材料、设备或产品;B、限制技术受让方发展和改进进口的技术;C、限制技术受让方从其它来源获得类似的技术或与之竞争的其它技术;D、要求技术受让方为失效的专利支付报酬或承担义务;E、不合理地限制受让方自由选择从不同来源购买原材料、零部件或设备;F、不合理地限制受让方利用进口的技术生产产品的出口;G、不合理地限制受让方利用进口的技术生产产品的数量、品种或销售价;H、不保证所转让的合法性。(十二)其它:填写合同可能含有的未列入前十一款中的其它类限制性条款。(十三)税务条款:技术引进合同中税务条款应符合我国有关法律规定,一般不得含有包税条款。若特定条件的合同中不可避免地含有包税条款,则需要有关税务主管机关证明。本项根据合同情况填"是"或"否"。(十四)侵权责任:当发生第三方侵权指控时,双方责任承担。点击选择框右边的箭头从下拉列表框中选择一项,不可多选。下拉列表框的内容包括:A、供方承担侵权责任;B、双方共同承担侵权责任;C、双方议定。(十五)联系人、电话、传真、E-mail、单位名称、地址:请填入对外签约单位的联系人姓名及联系方式,如暂无电子邮箱可不填。(十六)合同名称:合同名称应含有合同核心因素,中英文均须填写。如:1、XX公司X万吨/年乙烯装置技术转让和设备供货合同;2、XX电厂二期两台X万千瓦燃煤机组设备供货合同;3、XX省GSM移动通信网络软件许可合同。(十七)受方公司:1、代码:填写申请单位的外贸进出口企业代码。(13位数字)(内资企业:填写进出口企业资格证书上的代码。外资企业:填写外商投资企业批准证书上的代码。)2、中文、英文:填写受方公司的中英文标准名称。3、如果受方公司超过一个,则在录入第一个公司(中文、英文)后面加分号(;),依次录入其它公司名称(中
单篇购买
VIP会员(1亿+VIP文档免费下)

扫码即表示接受《下载须知》

技术进口合同申请表和数据表填写说明

文档大小:34KB

限时特价:扫码查看

• 请登录后再进行扫码购买
• 使用微信/支付宝扫码注册及付费下载,详阅 用户协议 隐私政策
• 如已在其他页面进行付款,请刷新当前页面重试
• 付费购买成功后,此文档可永久免费下载
年会员
99.0
¥199.0

6亿VIP文档任选,共次下载特权。

已优惠

微信/支付宝扫码完成支付,可开具发票

VIP尽享专属权益

VIP文档免费下载

赠送VIP文档免费下载次数

阅读免打扰

去除文档详情页间广告

专属身份标识

尊贵的VIP专属身份标识

高级客服

一对一高级客服服务

多端互通

电脑端/手机端权益通用

手机号注册 用户名注册
我已阅读并接受《用户协议》《隐私政策》
已有账号?立即登录
我已阅读并接受《用户协议》《隐私政策》
已有账号?立即登录
登录
手机号登录 微信扫码登录
微信扫一扫登录 账号密码登录

首次登录需关注“豆柴文库”公众号

新用户注册
VIP会员(1亿+VIP文档免费下)
年会员
99.0
¥199.0

6亿VIP文档任选,共次下载特权。

已优惠

微信/支付宝扫码完成支付,可开具发票

VIP尽享专属权益

VIP文档免费下载

赠送VIP文档免费下载次数

阅读免打扰

去除文档详情页间广告

专属身份标识

尊贵的VIP专属身份标识

高级客服

一对一高级客服服务

多端互通

电脑端/手机端权益通用