您所在位置: 网站首页 / 文档列表 / 质量管理 / 文档详情
某公司压力容器制造质量保证手册--ybdln860110.doc 立即下载
上传人:论文****轩吖 上传时间:2024-09-08 格式:DOC 页数:79 大小:472KB 金币:10 举报 版权申诉
预览加载中,请您耐心等待几秒...

某公司压力容器制造质量保证手册--ybdln860110.doc

某公司压力容器制造质量保证手册--ybdln860110.doc

预览

免费试读已结束,剩余 69 页请下载文档后查看

10 金币

下载文档

如果您无法下载资料,请参考说明:

1、部分资料下载需要金币,请确保您的账户上有足够的金币

2、已购买过的文档,再次下载不重复扣费

3、资料包下载后请先用软件解压,在使用对应软件打开

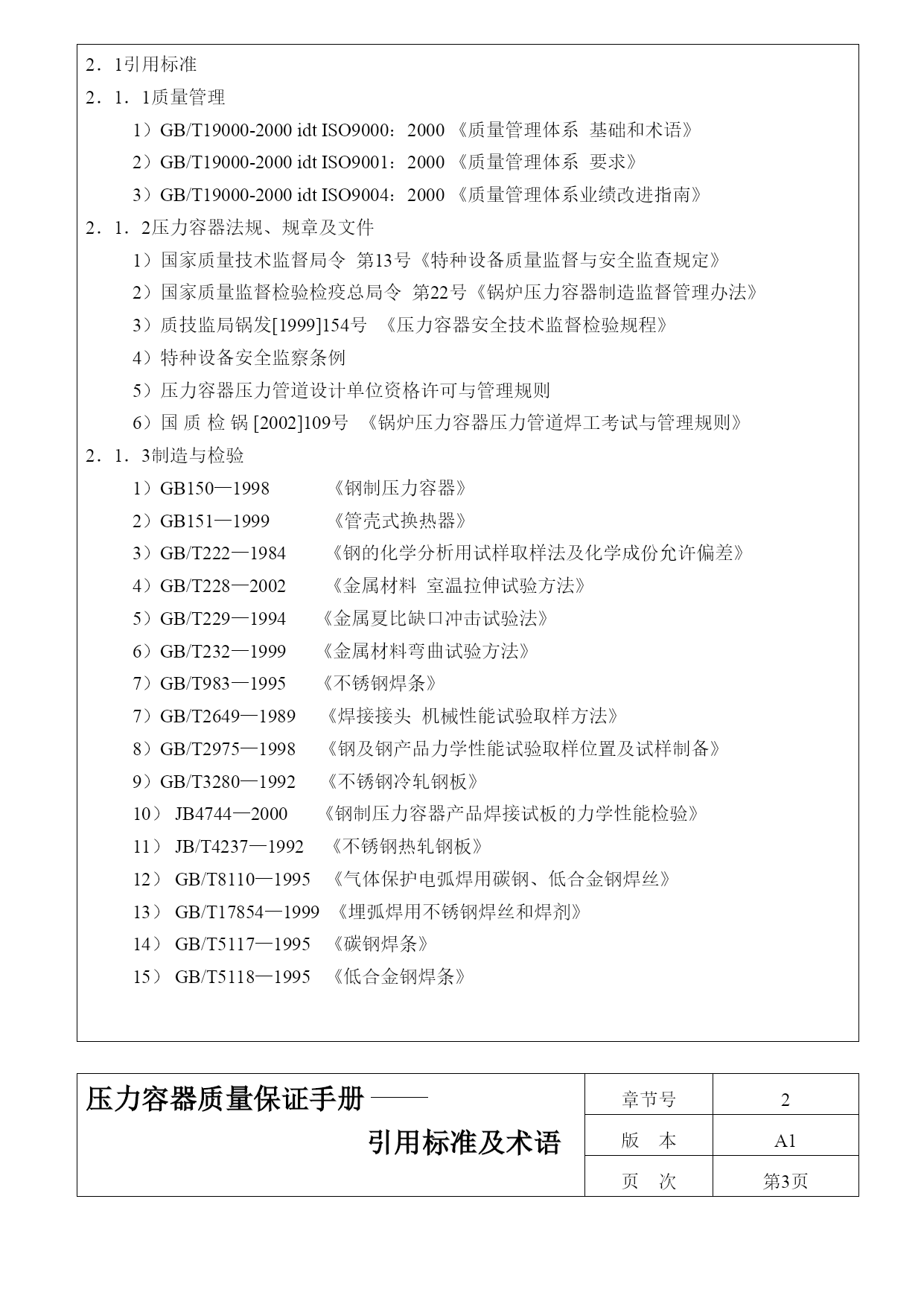
受控号:压力容器制造质量保证手册编制:审核:批准:目录01质量手册发布令02任命压力容器制造质量保证工程师的决定(任命书)03质量方针、目标颁布令04修改页05前言(企业概况)主题内容和范围……………………………………………………………引用法规和标准(术语和缩写)…………………………………………质量本系(对应194号文条款、第二十八条)…………………………管理职责(对应194号文条款、第二十七条)…………………………文件和资料控制程序(对应194号文条款、第二十九条)……………资源管理(对应194号文条款、第十九条、第二十条)………………产品实现的策划控制程序…………………………………………………与顾客有关的过程控制程序………………………………………………设计控制程序(对应194号文条款、第三十条)………………………采购与材料控制程序(对应194号文条款、第三十一条)……………工艺控制程序(对应194号文条款、第三十二条)……………………生产过程控制程序…………………………………………………………焊接控制程序(对应194号文条款、第三十三条)……………………热处理控制程序(对应194号文条款、第三十四条)…………………无损检测控制程序(对应194号文条款、第三十五条)………………理化检验控制程序(对应194号文条款、第三十六条)………………压力试验控制程序(对应194号文条款、第三十七条)………………检验控制程序(对应194号文条款、第三十八条)……………………不合格品控制程序(对应194号文条款、第四十条)…………………计量与设备控制程序(对应194号文条款、第三十九条)……………质量改进控制程序(对应194号文条款、第四十一条)………………人员培训控制程序(对应194号文条款、第四十二条)………………接受监督和监察(对应194号文条款、第四十三条)…………………附录:附录一、管理制度目录……………………………………………………………附录二、压力容器制造企业管理制度……………………………………………附录三、压力容器通用工艺守则…………………………………………………附录四、质量记录清单(略)附录五、工程技术人员一览表……………………………………………………附录六、持证焊工合格项次一览表………………………………………………附录七、无损检测人员一览表……………………………………………………附录八、检验人员一览表…………………………………………………………附录九、主要设备一览表…………………………………………………………01、质量手册发布令为了保证压力容器产品安全性能,保护人身安全。对影响压力容器产品的全过程和诸因素,进行有效的质量控制,向用户提供满意的压力容器产品,本手册依据国质检锅[2003]194号《锅炉压力容器制造许可条件》和GB/T19001-2000《质量管理体系要求》等法规标准编制的。它阐述了公司的质量方针,质量目标并对公司的质量管理体系提出了具体要求。本手册适用于我公司的D级压力容器的设计、制造、检验、试验和监督检查,是我公司压力容器必须遵守的准则。本手册自日起正式实施。希望公司全体员工认真学习本手册,并按照本手册规定的要求从事压力容器的制造和质量管理。总经理:02、任命书(质保师、各路责任人员)总经理:03、公司质量方针、质量目标1、质量方针:高新技术促质量领先,优质服务保顾客满意。2、质量目标:2.1原材料正确使用率100%;2.2焊接工艺评定覆盖率100%;2.3无损检测比例执行率100%;2.4其他过程一次交检合格率95%以上;2.5监检单位和用户所提问题处理及时率95%以上;2.6顾客满意度95%以上。说明:质量方针是公司的质量宗旨,质量承诺,并体现了公司的质量目标要求,全体员工均应认真理解,贯彻此质量方针,以预防为主,持续稳定地改进,完善本公司压力容器质量体系,为社会和用户提供符合标准,安全可靠的压力容器产品。总经理:04、压力容器质量保证手册章节号04修改记录版本A1页次序号修改通知单号修改章节/页修改标记修改日期修改人05、前言(企业概况)压力容器质量保证手册主题内容和范围章节号1版本A1页次本手册依据国家质量监督检验检疫总局颁布的《锅炉压力容器制造监督管理办法》和《锅炉压力容器制造许可条件》两个法规和GB/T19001-2000《质量管理体系要求》标准的要求制定的。本手册阐述了公司的质量方针,质量目标,及对压力
单篇购买
VIP会员(1亿+VIP文档免费下)

扫码即表示接受《下载须知》

某公司压力容器制造质量保证手册--ybdln860110

文档大小:472KB

限时特价:扫码查看

• 请登录后再进行扫码购买
• 使用微信/支付宝扫码注册及付费下载,详阅 用户协议 隐私政策
• 如已在其他页面进行付款,请刷新当前页面重试
• 付费购买成功后,此文档可永久免费下载
年会员
99.0
¥199.0

6亿VIP文档任选,共次下载特权。

已优惠

微信/支付宝扫码完成支付,可开具发票

VIP尽享专属权益

VIP文档免费下载

赠送VIP文档免费下载次数

阅读免打扰

去除文档详情页间广告

专属身份标识

尊贵的VIP专属身份标识

高级客服

一对一高级客服服务

多端互通

电脑端/手机端权益通用

手机号注册 用户名注册
我已阅读并接受《用户协议》《隐私政策》
已有账号?立即登录
我已阅读并接受《用户协议》《隐私政策》
已有账号?立即登录
登录
手机号登录 微信扫码登录
微信扫一扫登录 账号密码登录

首次登录需关注“豆柴文库”公众号

新用户注册
VIP会员(1亿+VIP文档免费下)
年会员
99.0
¥199.0

6亿VIP文档任选,共次下载特权。

已优惠

微信/支付宝扫码完成支付,可开具发票

VIP尽享专属权益

VIP文档免费下载

赠送VIP文档免费下载次数

阅读免打扰

去除文档详情页间广告

专属身份标识

尊贵的VIP专属身份标识

高级客服

一对一高级客服服务

多端互通

电脑端/手机端权益通用