您所在位置: 网站首页 / 文档列表 / 开题报告 / 文档详情
毕业论文开题报告填写模板(本专).doc 立即下载
上传人:yy****24 上传时间:2024-09-04 格式:DOC 页数:11 大小:293KB 金币:16 举报 版权申诉
预览加载中,请您耐心等待几秒...

毕业论文开题报告填写模板(本专).doc

毕业论文开题报告填写模板(本专).doc

预览

免费试读已结束,剩余 1 页请下载文档后查看

16 金币

下载文档

如果您无法下载资料,请参考说明:

1、部分资料下载需要金币,请确保您的账户上有足够的金币

2、已购买过的文档,再次下载不重复扣费

3、资料包下载后请先用软件解压,在使用对应软件打开

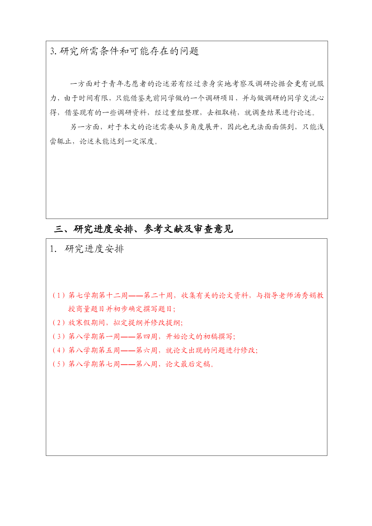
表Ⅴ—104本科毕业论文开题报告封面填写的格式要求:字体为楷体小二;填写的内容需居中;已用红色填写的内容为统一填写的部分;“*”应改为具体的阿拉伯数字;注意填写后,各栏的横线末端要调整对齐。论文题目高校青年志愿者参加志愿服务的动力机制探析——以2010年广州亚运志愿者为例学院公共管理学院专业班级**级*班姓名学号指导教师填表日期2011年2月28日教务处说明1.论文的开题报告是保证毕业论文质量的一个重要环节,为规范毕业论文的开题报告,特印发此表。2.学生应通过调研和资料搜集,主动与指导教师讨论,在指导教师的指导下,完成开题报告。3.此表填写一式三份,一份学院教务办留存,一份交指导教师,一份学生本人自存。4.开题报告需经指导教师审查同意,方可正式开始论文写作工作。5.本表由教务处负责解释。一、选题的意义和研究现状选题的目的、理论意义和现实意义正所谓无规矩不成方圆,志愿者队伍在日益壮大,与此同时,需要有制度化的激励机制与之相配套,保障志愿者的合法利益,有利于提高志愿者的积极性,使志愿服务更能发挥其有效性。激励机制的构建离不开前人对其建构的理论基础,同时也借鉴当今学者们对激励机制的论述,做一个理论上的大杂烩,可对志愿服务队伍,甚至是类似的非营利性组织有所启发。从政府、校方、个人三者角度着眼,共同推进志愿者机制的完善。从政府的角度看,激励机制急需完善的地方在于法律法规政策的保障,也在于资金的支撑;从校方和举办方的角度看,主要在于表彰发面的缺失或是没有投其所好,培训不够专业化,宣……内容填写的格式要求:字体为楷体小四;行距默认为23磅,实操过程中,可依据填写内容的多少,适当缩小或扩大行距,以保持表格的完整性。以下表格的填写均遵守以上格式要求。。与选题相关的国内外研究和发展概况在国外,志愿者服务活动起步较早,由于突出的社会影响受到越来越多的国家和社会的重视,在其国内享有广泛的群众基础和良好的社会声誉。例如美国约有1.09亿成年人参与了义务活动,56%~62%的妇女每周奉献3.4个小时、49%的男人每周奉献3.6个小时从事义务服务活动。同样国外的志愿服务的社会肯定和激励制度也比较完善,如义务服务活动与公民的成才和就业全面挂钩,美国、法国、墨西哥等国报考大学及大学毕业后的就业,都要求有参与志愿者服务的相应规定,并将其参与情况作为考核评价的参考依据之一;从事一定时间的志愿服务后,志愿者可以以此抵免一定的国家税收。国外志愿者的激励机制已经上升到法律的层面,形成了比较系统、规范化、多样化的一种体系,例如:建立志愿服务的登记制度,以此作为对参与者的勉励标准;建立社会的荣誉体系,以参与志愿活动的程度进行社会的认同。在中国,志愿服务是伴随改革开放得以迅速发展的社会活动。20世纪80年代后期开始推动志愿者事业建设,志愿服务作为一种高尚的社会行为和一项重要的社会公益事业,在弥补政府资源不足、维护社会安全稳定、服务经济建设与社会道德构建等方面发挥了积极作用,对于构建社会主义和谐社会具有重要意义,并且起到了积极的作用。志愿者活动越来越得到社会的认可。激励机制在社会志愿服务中的重要性也日益得到政府的重视,国家也不同程度的政策、物力、财力给志愿者服务活动以大力支持,志愿者激励机制正处于制订和完善中。在《中国青年志愿者注册管理办法》激励和表彰相关条例中,对于志愿者服务的激励有如下表述:团组织、志愿者组织依据已认定的志愿者服务时间的长短,分别授予注册志愿者中国青年志愿服务金奖、银奖、铜奖和服务奖章;在香港有比较健全的社会荣誉体系,如,如香港的太平绅士称号的授予。但学者普遍认为,目前我国的志愿者服务活动缺少专门的组织机制、培训机制、运作机制和激励机制。专门论述志愿服务的著作有类似北京志愿者协会出版的《志愿者组织建设与管理》、《走进志愿服务》等多本著作,但对于激励机制的完善却甚少提到,广州志愿者等相关网站对于激励机制的提及针对性较强,缺乏系统性。在部分高校调研活动或研究生论文就较为热点,所提建议更有说服力,例如《大型活动中大学生志愿服务机制建设研究》、《我国青年志愿者激励研究》。二、研究方案1.研究的基本内容及预期的结果(大纲)HYPERLINK\l_Toc62221.志愿者概述HYPERLINK\l_Toc152991.1志愿者综述HYPERLINK\l_Toc88041.1.1志愿者的含义HYPERLINK\l_Toc48511.1.2志愿者的分类HYPERLINK\l_Toc198701.1.3志愿者的动力机制HYPERLINK\l_Toc193321.2高校青年志愿者的界定及特征HYPERLINK\l
单篇购买
VIP会员(1亿+VIP文档免费下)

扫码即表示接受《下载须知》

毕业论文开题报告填写模板(本专)

文档大小:293KB

限时特价:扫码查看

• 请登录后再进行扫码购买
• 使用微信/支付宝扫码注册及付费下载,详阅 用户协议 隐私政策
• 如已在其他页面进行付款,请刷新当前页面重试
• 付费购买成功后,此文档可永久免费下载
年会员
99.0
¥199.0

6亿VIP文档任选,共次下载特权。

已优惠

微信/支付宝扫码完成支付,可开具发票

VIP尽享专属权益

VIP文档免费下载

赠送VIP文档免费下载次数

阅读免打扰

去除文档详情页间广告

专属身份标识

尊贵的VIP专属身份标识

高级客服

一对一高级客服服务

多端互通

电脑端/手机端权益通用

手机号注册 用户名注册
我已阅读并接受《用户协议》《隐私政策》
已有账号?立即登录
我已阅读并接受《用户协议》《隐私政策》
已有账号?立即登录
登录
手机号登录 微信扫码登录
微信扫一扫登录 账号密码登录

首次登录需关注“豆柴文库”公众号

新用户注册
VIP会员(1亿+VIP文档免费下)
年会员
99.0
¥199.0

6亿VIP文档任选,共次下载特权。

已优惠

微信/支付宝扫码完成支付,可开具发票

VIP尽享专属权益

VIP文档免费下载

赠送VIP文档免费下载次数

阅读免打扰

去除文档详情页间广告

专属身份标识

尊贵的VIP专属身份标识

高级客服

一对一高级客服服务

多端互通

电脑端/手机端权益通用