您所在位置: 网站首页 / 文档列表 / 初中教育 / 文档详情
请你设计一节初中物理同课异构的教学设计.doc 立即下载
上传人:yy****24 上传时间:2024-09-04 格式:DOC 页数:18 大小:110KB 金币:18 举报 版权申诉
预览加载中,请您耐心等待几秒...

请你设计一节初中物理同课异构的教学设计.doc

请你设计一节初中物理同课异构的教学设计.doc

预览

免费试读已结束,剩余 8 页请下载文档后查看

18 金币

下载文档

如果您无法下载资料,请参考说明:

1、部分资料下载需要金币,请确保您的账户上有足够的金币

2、已购买过的文档,再次下载不重复扣费

3、资料包下载后请先用软件解压,在使用对应软件打开

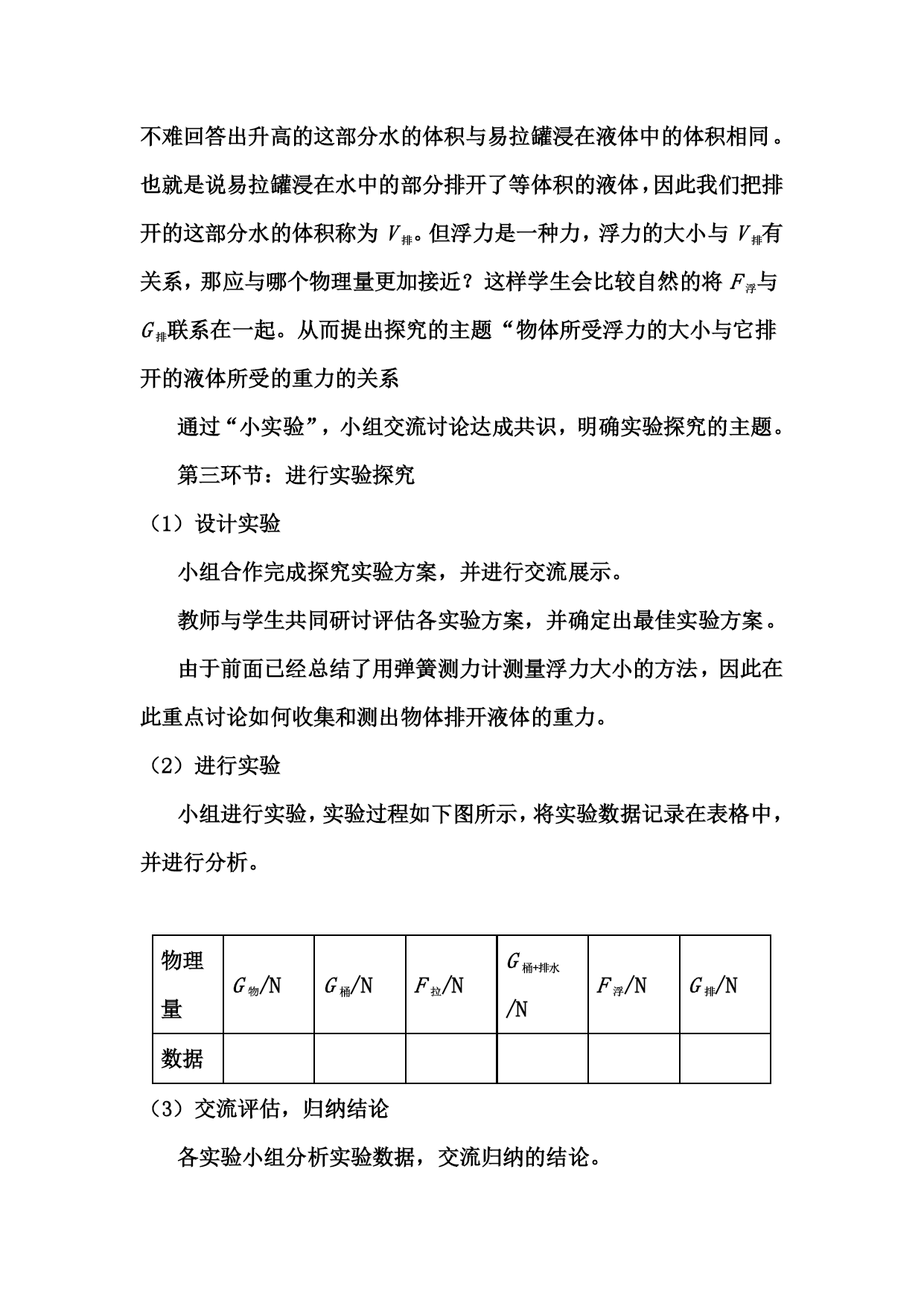
同课异构初中物理《浮力》从生活走向物理,从物理走向社会,是新课程基本理念之一。在物理教学中要贯彻这一理念。“生活走向物理”的意思即善于留心生活中各种各样的现象,然后经过观察思考,发现其中的物理规律,对生活的感知由表象而转为内在。“从物理走向社会”即是将你的物理理论知识运用回到日常生活和社会实践中去,在你运用知识解决问题的同时帮你更好的理解物理,让你知道物理知识在生活中的重要性。从生活走向物理、从物理走向社会,例如:浮力的例子。探究实例:物体的浮沉条件课堂上老师手拿一个空塑料小瓶问:如何将这个空塑料小瓶沉到盛水的容器底部?学生互相议论:(此时学生兴致很高,因为生活中这类的现象太多了,各抒己见,发表自己的看法)往瓶里加沙子;加金属快;注水;用木棍按进水里;绑石头块等等。经过一段时间的讨论,最后猜测出:物体的浮沉与重力和浮力有关系。为了证明猜测,设计如下方案:1.塑料瓶内应装什么物体更方便?讨论结果:装小石粒与红色水。2.怎样改变浮力与重力关系?讨论结果:向水中加盐,改变溶液的密度。按照教师建议,学生分组进行实验操作:试验方法:(1)在空塑料瓶中装入少许石粒和一些红色水,盖紧瓶盖后放入水中,调整瓶内水的多少,使得瓶子浸没在水中受到的浮力略小于它的重力,此时瓶子进入水底。(2)往水槽内逐渐放入精盐末,盐在水中溶解后,盐水的密度增大,达到一定密度时,瓶子能够悬浮在盐水中,此时瓶所受浮力等于瓶子的重力,如图乙。(3)继续向盐水中加盐增大其密度,直到瓶子受到的浮力大于它的重力,可看到塑料瓶浮在盐水面上。回顾以上操作,看看各组有无不妥之处,现象是否明显,各小组把实验过程和结果,分别在班上进行讨论和交流,然后得出结论:最后得出浮沉的条件是:物体所受浮力大于重力:上浮,等于重力悬浮,小于重力下沉。通过实验同学们知道了物体的沉浮条件,结合的实验,同学们知道浮力在我们生活中的应用,例如:潜水艇,热气球等。这样一来同学们就展开想象与创作的空间,将知识应用到实际中,既培养了学生的思维想象能力。也培养了学生的创造能力。实际生活中无处不存在着物理,从生活走向物理,从物理走向社会。《浮力》教学设计一、教学设计理念随着知识经济时代的到来,社会需要的是具有创新和实践能力的人才,这就要求我们不仅仅要“学习物理”,更重要的是要“探究物理”。在“探究”中提出物理问题,在“探究”中经历并体验科学探索的历程,在“探究”中将物理学习跟生活紧密地联系起来,在“探究”中将物理学习最终归于生活。因此在课堂教学中,注重将科学探究的要素淋漓尽致的体现出来,使学生在探究中敢于质疑、勇于辩论,在充分交流中比较、筛选出最佳的实验方案。而当学生遇到困难时,教师的指导作用突显出来,从而使师生互动不再停留在形式上,而具有实质意义。这样一堂鲜活的课上完后,学生收获的不只是知识,还收获了研究问题的方法,从而使学生的科学素养得到培养、提高。因此本节课的主要内容是让学生知道浸在(漂浮、悬浮、下沉)液体中的物体,都受到液体对它施加的竖直向上的浮力,知道如何计算浮力的大小,知道阿基米德原理。二、教学目标知识与技能目标:1.认识浮力并知道浮力的方向。2.知道阿基米德原理。过程与方法目标:1.通过实验探究认识浮力。2.经历探究“浮力大小等于什么”的过程。情感、态度与价值观目标:1.培养学生严谨的科学态度和协作精神。2.学习阿基米德善于观察思考的精神。三、教学重点和难点教学重点:1.通过实验探究认识浮力及其方向,会测量物体所受浮力的大小。2.阿基米德原理。教学难点:探究“浮力的大小等于什么”的过程。四、实验器材演示实验器材:铁架台、重垂线、鸡蛋、食盐水、乒乓球、大烧杯、红毛线、水桶、水盆,准备一组与学生所用完全相同的实验器材(便于学生上讲台演示实验方案)。学生实验器材:橡皮泥、小石块、小木块、铁钉、乒乓球、烧杯(100ml)、弹簧测力计、溢水杯、小桶、空易拉罐、水槽、细线。五、教学过程1.引入新课课件展示生活中有关浮力的事例:漂浮在水面的轮船、木块、水鸭子、人,浸没在水中的潜水艇等。引导学生提出问题:事例中的轮船、人等为什么会浮在水面上?小组合作学习,尝试分析这些现象的原因。通过讨论交流使学生认识到:这些现象与浮力有关;不仅浸在液体中的物体会受到浮力,而且浸在气体中的物体也会受到气体对它的浮力。然后让学生列举生活中的浮力现象,想了解哪些有关浮力的知识,从而发散学生的思维,引出本节课的课题。2.新课教学模块一:感知浮力的存在,建立浮力的概念让学生将石块﹑铁钉﹑木块﹑乒乓球放入盛水的烧杯中,观察实验现象,发现木块﹑乒乓球漂浮在水面上,而石块﹑铁钉却沉入烧杯的底部。第一环节:感知漂浮在水面上的物体受浮力。引导学生分析漂浮在
单篇购买
VIP会员(1亿+VIP文档免费下)

扫码即表示接受《下载须知》

请你设计一节初中物理同课异构的教学设计

文档大小:110KB

限时特价:扫码查看

• 请登录后再进行扫码购买
• 使用微信/支付宝扫码注册及付费下载,详阅 用户协议 隐私政策
• 如已在其他页面进行付款,请刷新当前页面重试
• 付费购买成功后,此文档可永久免费下载
年会员
99.0
¥199.0

6亿VIP文档任选,共次下载特权。

已优惠

微信/支付宝扫码完成支付,可开具发票

VIP尽享专属权益

VIP文档免费下载

赠送VIP文档免费下载次数

阅读免打扰

去除文档详情页间广告

专属身份标识

尊贵的VIP专属身份标识

高级客服

一对一高级客服服务

多端互通

电脑端/手机端权益通用

手机号注册 用户名注册
我已阅读并接受《用户协议》《隐私政策》
已有账号?立即登录
我已阅读并接受《用户协议》《隐私政策》
已有账号?立即登录
登录
手机号登录 微信扫码登录
微信扫一扫登录 账号密码登录

首次登录需关注“豆柴文库”公众号

新用户注册
VIP会员(1亿+VIP文档免费下)
年会员
99.0
¥199.0

6亿VIP文档任选,共次下载特权。

已优惠

微信/支付宝扫码完成支付,可开具发票

VIP尽享专属权益

VIP文档免费下载

赠送VIP文档免费下载次数

阅读免打扰

去除文档详情页间广告

专属身份标识

尊贵的VIP专属身份标识

高级客服

一对一高级客服服务

多端互通

电脑端/手机端权益通用