您所在位置: 网站首页 / 文档列表 / 考研政治 / 文档详情
2022公共政策概论习题及答案.pdf 立即下载
上传人:文库****品店 上传时间:2024-09-08 格式:PDF 页数:14 大小:1.5MB 金币:10 举报 版权申诉
预览加载中,请您耐心等待几秒...

2022公共政策概论习题及答案.pdf

2022公共政策概论习题及答案.pdf

预览

免费试读已结束,剩余 4 页请下载文档后查看

10 金币

下载文档

如果您无法下载资料,请参考说明:

1、部分资料下载需要金币,请确保您的账户上有足够的金币

2、已购买过的文档,再次下载不重复扣费

3、资料包下载后请先用软件解压,在使用对应软件打开

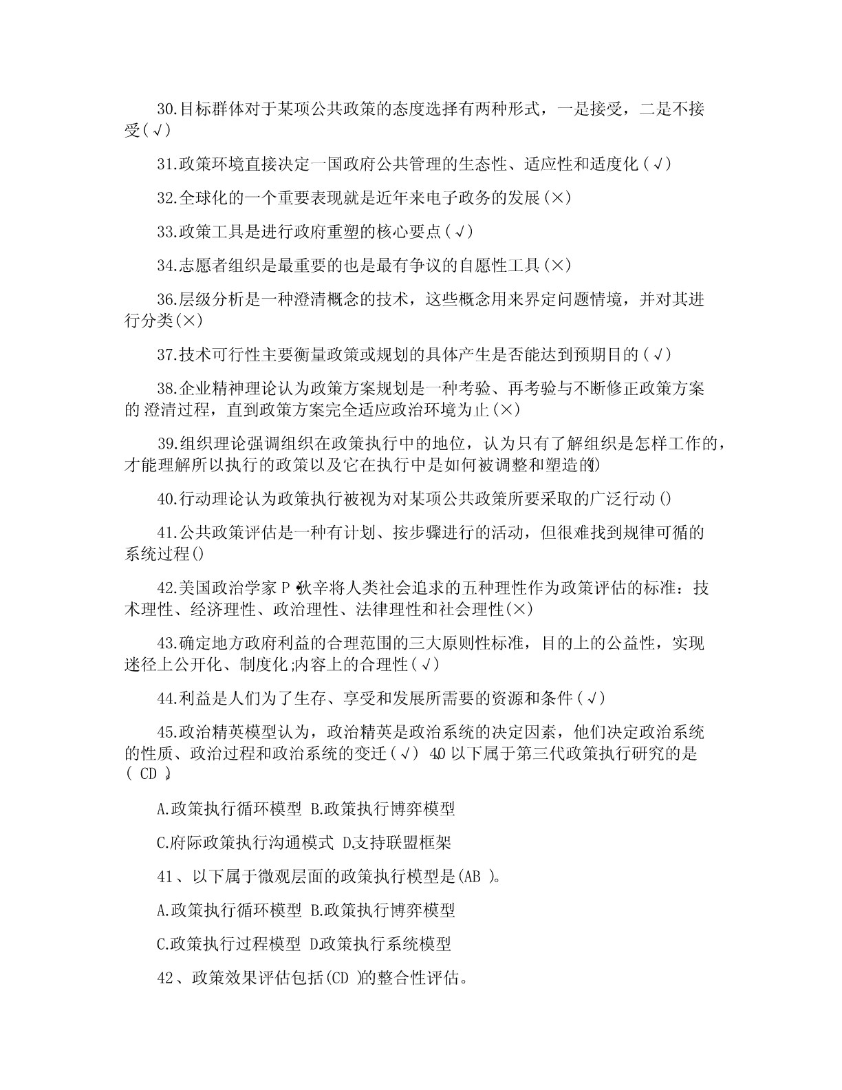
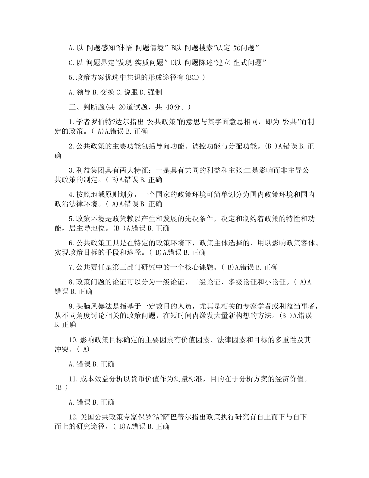
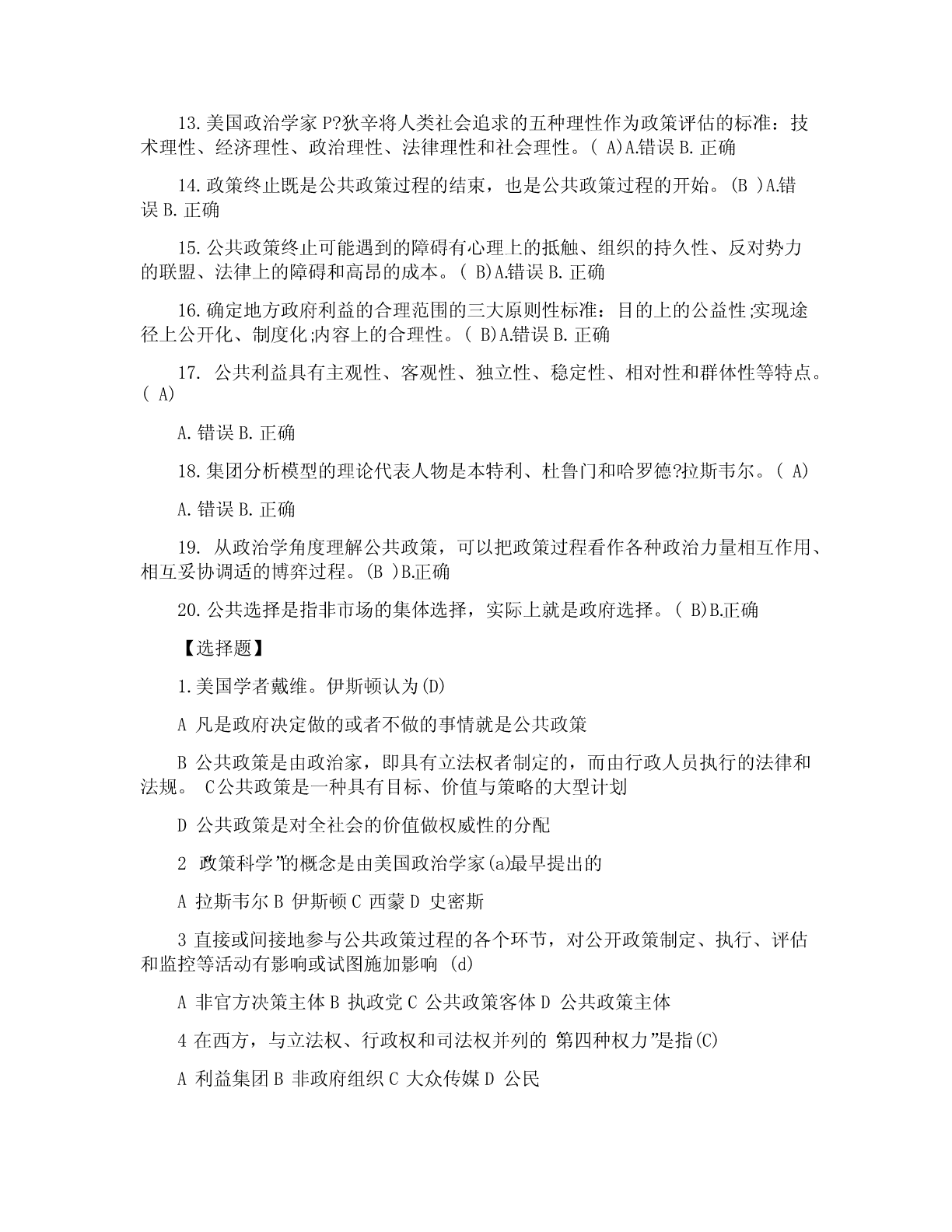
一、单项选择题(共20道试题,共40分。)1.公共政策是(A)依据特定时期的目标,通过对社会中各种利益进行选择与整合,在追求有效增进与公平分配社会利益中所制定的行为准则。A.政府2.公共政策的核心要素是(A)A.利益3.直接或间接地参与公共政策过程的各个环节,对公共政策制定、执行、评估和监控等活动有影响或试图施加影响的个人、团体或组织是指(A)A.公共政策主体4.在西方,与立法权、行政权和司法权并列的“第四种权力”是指(D)A.公民B.非政府组织C.利益集团D.大众传媒5.那些受公共政策规范、管制、调节和制约的社会成员被称为(B)A.公共政策客体B.目标群体C.思想库D.政策目标6.(A构成政策)系统运行的外部条件,影响和制约着公共政策过程。A.公共政策环境B.全球化C.国际化D.信息化7.国内政策环境中的文化环境不包括(C)A.传统习俗文化B.政治文化C.精英文化D.普通文化水平8.荷兰经济学家(D)是最早试图对政策工具加以分类的学者。A.萨拉蒙B.罗威C.林布隆D.科臣9.(C)是指政府通过一系列行政管理过程(通常由特别指定的管制机构来执行),要求或者禁止个人和机构的A.管理B.强制C.管制D.限制10.卡尔.帕顿和大卫.沙维奇在(A)一书中提出了确定问题边界的便捷计算方法。A.《公共政策分析和规划的初步方法》B.《公共政策分析导论》C.《理解公共政策》D.《政策分析中的问题界定》11.(B的)建立是社会问题转化为政策问题的关键一步。A.政策问题B.政策议程C.政策目标D.政策对象12.政策方案制定在整个政策过程中居于(D)地位。A.权威B.重要C.次要D.枢纽13.政策方案评估的重点内容是(B)。A.效果评估B.可行性评估C.风险评估D.价值评估14.完全理性决策模型的理论前提是决策者是(C)。A.政治人B.文化人C.经济人D.精英15.政策执行研究作为一种新的现象兴起是以1973年的普雷斯曼和韦达夫斯基写的(A)出版作为标志。A.《执行》B.《政策执行与评估》C.《奥兰克计划》D.《公共政策学》16.公共政策评估过程包括评估准备、(C)和评估总结三个阶段。A.评估调查B.评估实施C.评估执行D.评估完成17.政府机构为了满足自身生存与发展的需要,为了完成行政管理任务,实现行政目标所需要的各类资源和条件的总称为(A)A.正常利益B.超常利益C.失常利益D.合理利益18.维护和实现(B)是国家和公共权力产生的主要原因。A.集体利益B.公共利益C.家庭利益D.个人利益19.公共政策政治学分析模型主要包括(C)和集团分析模型。A.价值分析模型B.史密斯模型C.精英分析模型D.多源流分析模型20.公认的福利经济学之父是(B)。A.帕累托B.庇古C.肯尼思?阿罗D.萨缪尔森二、多项选择题(共5道试题,共20分。)1.社会利益的内容包括(ABC)A.社会分享性的公共利益B.组织分享性的共同利益C.私人独享性的个人利益D.集体分享性的个人利益2.在我国,官方决策主体主要包括(ABCD)A.立法机关B.行政机关C.司法机关D.执政党3.麦克唐奈和艾莫尔根据政策工具所欲求的目标,将政策工具分为(ABCD)。A.命令型工具B.激励型工具C.能力建设型工具D.系统变迁型工具4.公共政策问题构建的步骤包括(ABCD)A.以“问题感知”体悟“问题情境”B.以“问题搜索”认定“元问题”C.以“问题界定”发现“实质问题”D.以“问题陈述”建立“正式问题”5.政策方案优选中共识的形成途径有(BCD)A.领导B.交换C.说服D.强制三、判断题(共20道试题,共40分。)1.学者罗伯特?达尔指出“公共政策”的意思与其字面意思相同,即为“公共”而制定的政策。(A)A.错误B.正确2.公共政策的主要功能包括导向功能、调控功能与分配功能。(B)A.错误B.正确3.利益集团具有两大特征:一是具有共同的利益和主张;二是影响而非主导公共政策的制定。(B)A.错误B.正确4.按照地域原则划分,一个国家的政策环境可简单划分为国内政策环境和国内政治法律环境。(A)A.错误B.正确5.政策环境是政策赖以产生和发展的先决条件,决定和制约着政策的特性和功能,居主导地位。(B)A.错误B.正确6.公共政策工具是在特定的政策环境下,政策主体选择的、用以影响政策客体、实现政策目标的手段和途径。(B)A.错误B.正确7.公共责任是第三部门研究中的一个核心课题。(B)A.错误B.正确8.政策问题的论证可以分为一级论证、二级论证、多
单篇购买
VIP会员(1亿+VIP文档免费下)

扫码即表示接受《下载须知》

2022公共政策概论习题及答案

文档大小:1.5MB

限时特价:扫码查看

• 请登录后再进行扫码购买
• 使用微信/支付宝扫码注册及付费下载,详阅 用户协议 隐私政策
• 如已在其他页面进行付款,请刷新当前页面重试
• 付费购买成功后,此文档可永久免费下载
年会员
99.0
¥199.0

6亿VIP文档任选,共次下载特权。

已优惠

微信/支付宝扫码完成支付,可开具发票

VIP尽享专属权益

VIP文档免费下载

赠送VIP文档免费下载次数

阅读免打扰

去除文档详情页间广告

专属身份标识

尊贵的VIP专属身份标识

高级客服

一对一高级客服服务

多端互通

电脑端/手机端权益通用

手机号注册 用户名注册
我已阅读并接受《用户协议》《隐私政策》
已有账号?立即登录
我已阅读并接受《用户协议》《隐私政策》
已有账号?立即登录
登录
手机号登录 微信扫码登录
微信扫一扫登录 账号密码登录

首次登录需关注“豆柴文库”公众号

新用户注册
VIP会员(1亿+VIP文档免费下)
年会员
99.0
¥199.0

6亿VIP文档任选,共次下载特权。

已优惠

微信/支付宝扫码完成支付,可开具发票

VIP尽享专属权益

VIP文档免费下载

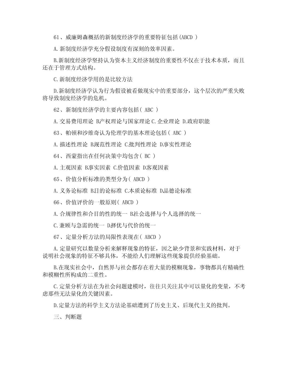
赠送VIP文档免费下载次数

阅读免打扰

去除文档详情页间广告

专属身份标识

尊贵的VIP专属身份标识

高级客服

一对一高级客服服务

多端互通

电脑端/手机端权益通用