您所在位置: 网站首页 / 文档列表 / 理学 / 文档详情
人教版物理声现象和光现象讲义.doc 立即下载
上传人:yy****24 上传时间:2024-09-04 格式:DOC 页数:3 大小:22KB 金币:18 举报 版权申诉
预览加载中,请您耐心等待几秒...

人教版物理声现象和光现象讲义.doc

人教版物理声现象和光现象讲义.doc

预览

在线预览结束,喜欢就下载吧,查找使用更方便

18 金币

下载文档

如果您无法下载资料,请参考说明:

1、部分资料下载需要金币,请确保您的账户上有足够的金币

2、已购买过的文档,再次下载不重复扣费

3、资料包下载后请先用软件解压,在使用对应软件打开

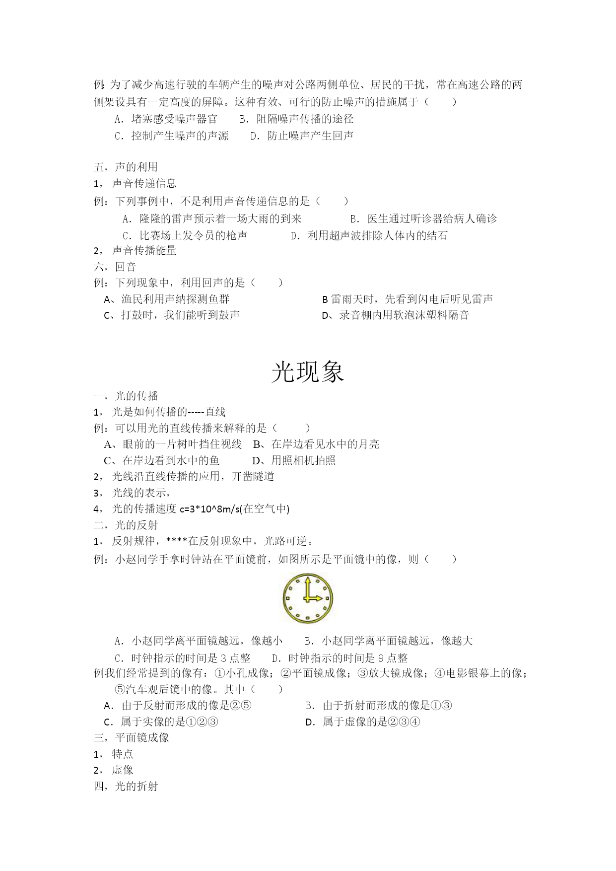
八上讲义:声现象一,1声音的产生。2声音的传播条件。3声速。例:甲同学把耳朵贴在长铁管的一端,乙同学在另一端敲一下铁管,甲同学听到两次响声,这是因为()A、声音有反射现象B、声音在空气中比在铁中传播的快C、声音有折射现象D、声音在空气中比在铁中传播的慢二,骨传声例:大音乐家贝多芬一生中创作了许多优秀的作品,如《命运》、《田园》、《英雄》等,有些作品是他耳聋以后创作的,你认为合理的是()A.他是把所作的曲子演奏给朋友们听,朋友们把感受通过文字告诉他,指导他创作B.他是用牙咬住木棒的一端,另一端顶在钢琴上来听演奏的声音C.自从他耳聋后,就随随便便作曲了D.以上说法都不正确三,声音的特性1音调例:在唱歌时,演员发出的每个音的音调不同,这是因为发音时声带振动的()频率不同B.振幅不同C.频率和振幅都不同D.响度不同2频率A,单位,B,人的听力范围3响度A,由振幅决定4,音色a特点例:关于老牛叫的声音和蚊子发出的声音相比较,说法正确的是()A.老牛的音调高,响度大B.老牛的音调低,响度大C.老牛的音调低,响度小D.老牛的音调高,响度小四噪音的危害和控制危害单位,分贝危害控制噪声的传播途径控制噪音的途径例:为了减少高速行驶的车辆产生的噪声对公路两侧单位、居民的干扰,常在高速公路的两侧架设具有一定高度的屏障。这种有效、可行的防止噪声的措施属于()A.堵塞感受噪声器官B.阻隔噪声传播的途径C.控制产生噪声的声源D.防止噪声产生回声五,声的利用声音传递信息例:下列事例中,不是利用声音传递信息的是()A.隆隆的雷声预示着一场大雨的到来B.医生通过听诊器给病人确诊C.比赛场上发令员的枪声D.利用超声波排除人体内的结石声音传播能量六,回音例:下列现象中,利用回声的是()A、渔民利用声纳探测鱼群B雷雨天时,先看到闪电后听见雷声C、打鼓时,我们能听到鼓声D、录音棚内用软泡沫塑料隔音光现象光的传播光是如何传播的-----直线例:可以用光的直线传播来解释的是()A、眼前的一片树叶挡住视线B、在岸边看见水中的月亮C、在岸边看到水中的鱼D、用照相机拍照光线沿直线传播的应用,开凿隧道光线的表示,光的传播速度c=3*10^8m/s(在空气中)光的反射反射规律,****在反射现象中,光路可逆。例:小赵同学手拿时钟站在平面镜前,如图所示是平面镜中的像,则()A.小赵同学离平面镜越远,像越小B.小赵同学离平面镜越远,像越大C.时钟指示的时间是3点整D.时钟指示的时间是9点整例我们经常提到的像有:①小孔成像;②平面镜成像;③放大镜成像;④电影银幕上的像;⑤汽车观后镜中的像。其中()A.由于反射而形成的像是②⑤B.由于折射而形成的像是①③C.属于实像的是①②③D.属于虚像的是②③④平面镜成像特点虚像光的折射折射规律例:潜在水中的人从水中观看岸上的路灯,他看到的灯跟灯的实际位置相比较()A.高一些B.低一些C.不变D.条件不足,无法判断光的色散太阳光的色散色光的混合-------色光的三原色——红绿蓝物体的颜色*****看不见的光紫外线和红外线2,紫外线和红外线的作用及危害
单篇购买
VIP会员(1亿+VIP文档免费下)

扫码即表示接受《下载须知》

人教版物理声现象和光现象讲义

文档大小:22KB

限时特价:扫码查看

• 请登录后再进行扫码购买
• 使用微信/支付宝扫码注册及付费下载,详阅 用户协议 隐私政策
• 如已在其他页面进行付款,请刷新当前页面重试
• 付费购买成功后,此文档可永久免费下载
年会员
99.0
¥199.0

6亿VIP文档任选,共次下载特权。

已优惠

微信/支付宝扫码完成支付,可开具发票

VIP尽享专属权益

VIP文档免费下载

赠送VIP文档免费下载次数

阅读免打扰

去除文档详情页间广告

专属身份标识

尊贵的VIP专属身份标识

高级客服

一对一高级客服服务

多端互通

电脑端/手机端权益通用

手机号注册 用户名注册
我已阅读并接受《用户协议》《隐私政策》
已有账号?立即登录
我已阅读并接受《用户协议》《隐私政策》
已有账号?立即登录
登录
手机号登录 微信扫码登录
微信扫一扫登录 账号密码登录

首次登录需关注“豆柴文库”公众号

新用户注册
VIP会员(1亿+VIP文档免费下)
年会员
99.0
¥199.0

6亿VIP文档任选,共次下载特权。

已优惠

微信/支付宝扫码完成支付,可开具发票

VIP尽享专属权益

VIP文档免费下载

赠送VIP文档免费下载次数

阅读免打扰

去除文档详情页间广告

专属身份标识

尊贵的VIP专属身份标识

高级客服

一对一高级客服服务

多端互通

电脑端/手机端权益通用