您所在位置: 网站首页 / 文档列表 / 高考 / 文档详情
高考文言文虚词用法.docx 立即下载
上传人:17****69 上传时间:2024-09-05 格式:DOCX 页数:3 大小:37KB 金币:10 举报 版权申诉
预览加载中,请您耐心等待几秒...

高考文言文虚词用法.docx

高考文言文虚词用法.docx

预览

在线预览结束,喜欢就下载吧,查找使用更方便

10 金币

下载文档

如果您无法下载资料,请参考说明:

1、部分资料下载需要金币,请确保您的账户上有足够的金币

2、已购买过的文档,再次下载不重复扣费

3、资料包下载后请先用软件解压,在使用对应软件打开

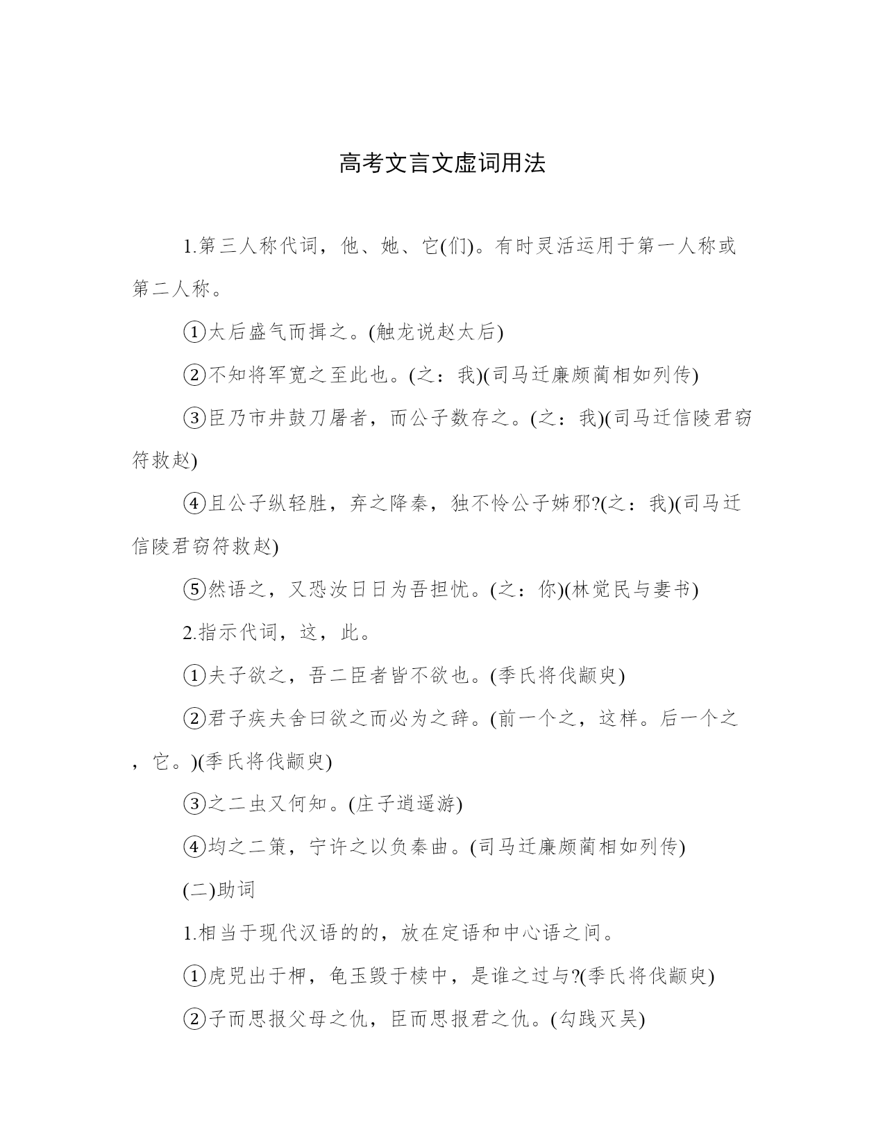
高考文言文虚词用法1.第三人称代词,他、她、它(们)。有时灵活运用于第一人称或第二人称。①太后盛气而揖之。(触龙说赵太后)②不知将军宽之至此也。(之:我)(司马迁廉颇蔺相如列传)③臣乃市井鼓刀屠者,而公子数存之。(之:我)(司马迁信陵君窃符救赵)④且公子纵轻胜,弃之降秦,独不怜公子姊邪?(之:我)(司马迁信陵君窃符救赵)⑤然语之,又恐汝日日为吾担忧。(之:你)(林觉民与妻书)2.指示代词,这,此。①夫子欲之,吾二臣者皆不欲也。(季氏将伐颛臾)②君子疾夫舍曰欲之而必为之辞。(前一个之,这样。后一个之,它。)(季氏将伐颛臾)③之二虫又何知。(庄子逍遥游)④均之二策,宁许之以负秦曲。(司马迁廉颇蔺相如列传)(二)助词1.相当于现代汉语的的,放在定语和中心语之间。①虎兕出于柙,龟玉毁于椟中,是谁之过与?(季氏将伐颛臾)②子而思报父母之仇,臣而思报君之仇。(勾践灭吴)2.放在主语和谓语之间,取消句子的独立性。①臣之壮也,犹不如人;今老矣,无能为也已。(烛之武退秦师)②客之美我者,欲有求于我也。(邹忌讽齐王纳谏)③不患其众之不足也,而患其志行之少耻也。(勾践灭吴)④王无异于百姓之以王为爱也。3.放在倒置的动(介)宾短语之间,作为宾语提前的标志。①句读之不知,惑之不解,或师焉,或不焉。(韩愈师说)②譬若以肉投馁虎,何功之有哉?(司马迁信陵君窃符救赵)③诗云:他人有心,予忖度之。夫子之谓也。(孟子齐桓晋文之事)4.放在倒置的定语与中心语之间,作为定语后置的标志。①蚓无爪牙之利,筋骨之强。(荀子劝学)②人谁又能以身之察察,受物之汶汶者乎?(司马迁屈原列传)5.用在时间词或动词(多为不及物动词)后面,凑足音节,没有实在意义。①填然鼓之,兵刃既接,弃甲曳兵而走。(孟子寡人之于国也)②余扃牖而居,久之,能以足音辨人。(归有光项脊轩志)③顷之,烟炎张天。(司马光赤壁之战)(三)动词,到去。①胡为乎遑遑欲何之?(陶渊明归去来兮辞)②奚以之九万里而南为?(庄子逍遥游)③有牵牛而过堂下者,王见之,曰:牛何之?(孟子齐桓晋文之事)④卒之东郭墦间,之祭者,乞其余;不足,又顾而之他。(孟子齐人有一妻一妾)
单篇购买
VIP会员(1亿+VIP文档免费下)

扫码即表示接受《下载须知》

高考文言文虚词用法

文档大小:37KB

限时特价:扫码查看

• 请登录后再进行扫码购买
• 使用微信/支付宝扫码注册及付费下载,详阅 用户协议 隐私政策
• 如已在其他页面进行付款,请刷新当前页面重试
• 付费购买成功后,此文档可永久免费下载
年会员
99.0
¥199.0

6亿VIP文档任选,共次下载特权。

已优惠

微信/支付宝扫码完成支付,可开具发票

VIP尽享专属权益

VIP文档免费下载

赠送VIP文档免费下载次数

阅读免打扰

去除文档详情页间广告

专属身份标识

尊贵的VIP专属身份标识

高级客服

一对一高级客服服务

多端互通

电脑端/手机端权益通用

手机号注册 用户名注册
我已阅读并接受《用户协议》《隐私政策》
已有账号?立即登录
我已阅读并接受《用户协议》《隐私政策》
已有账号?立即登录
登录
手机号登录 微信扫码登录
微信扫一扫登录 账号密码登录

首次登录需关注“豆柴文库”公众号

新用户注册
VIP会员(1亿+VIP文档免费下)
年会员
99.0
¥199.0

6亿VIP文档任选,共次下载特权。

已优惠

微信/支付宝扫码完成支付,可开具发票

VIP尽享专属权益

VIP文档免费下载

赠送VIP文档免费下载次数

阅读免打扰

去除文档详情页间广告

专属身份标识

尊贵的VIP专属身份标识

高级客服

一对一高级客服服务

多端互通

电脑端/手机端权益通用