您所在位置: 网站首页 / 文档列表 / 绩效管理 / 文档详情
大连某物流有限公司绩效管理办法(DOC 16页).doc 立即下载
上传人:qw****27 上传时间:2024-09-08 格式:DOC 页数:16 大小:169KB 金币:15 举报 版权申诉
预览加载中,请您耐心等待几秒...

大连某物流有限公司绩效管理办法(DOC 16页).doc

大连某物流有限公司绩效管理办法(DOC16页).doc

预览

免费试读已结束,剩余 6 页请下载文档后查看

15 金币

下载文档

如果您无法下载资料,请参考说明:

1、部分资料下载需要金币,请确保您的账户上有足够的金币

2、已购买过的文档,再次下载不重复扣费

3、资料包下载后请先用软件解压,在使用对应软件打开

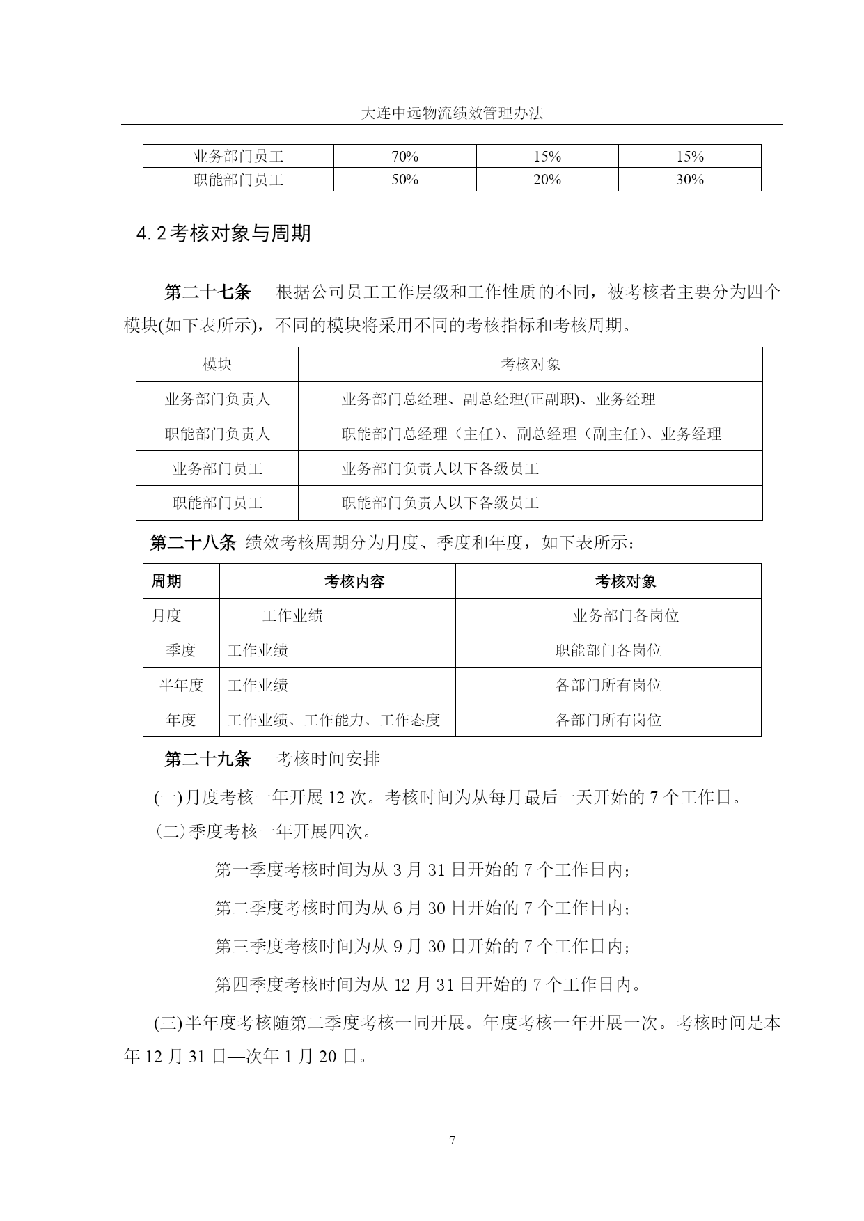
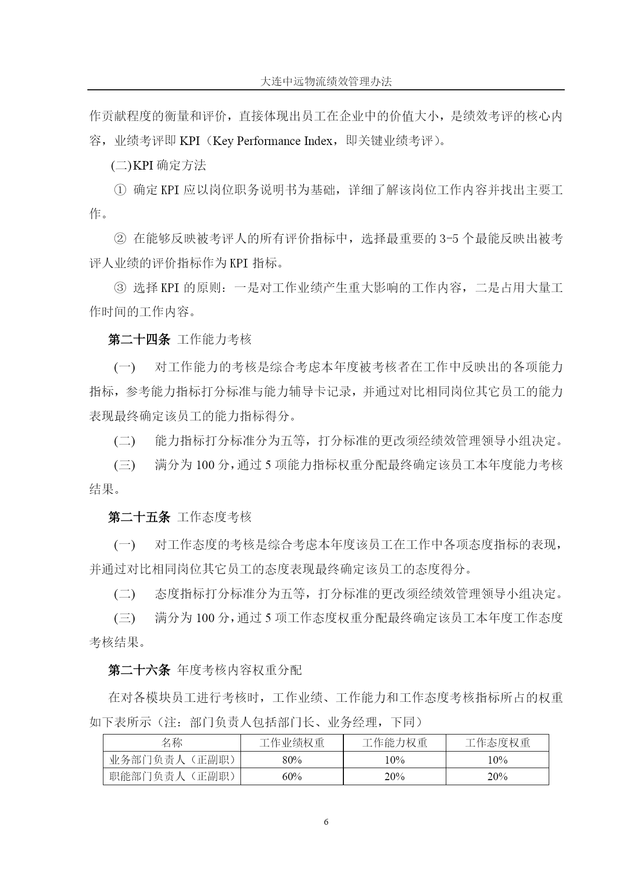
大连中远物流有限公司绩效管理办法二〇〇X年十二月目录TOC\o"1-3"\h\z\uHYPERLINK\l"_Toc94026181"第一章总则PAGEREF_Toc94026181\h2HYPERLINK\l"_Toc94026182"第二章绩效计划PAGEREF_Toc94026182\h3HYPERLINK\l"_Toc94026183"第三章绩效辅导PAGEREF_Toc94026183\h5HYPERLINK\l"_Toc94026184"第四章绩效考核PAGEREF_Toc94026184\h5HYPERLINK\l"_Toc94026185"4.1考核内容PAGEREF_Toc94026185\h5HYPERLINK\l"_Toc94026186"4.2考核对象与周期PAGEREF_Toc94026186\h7HYPERLINK\l"_Toc94026187"4.3绩效考核的组织保障PAGEREF_Toc94026187\h8HYPERLINK\l"_Toc94026188"4.4绩效考核流程PAGEREF_Toc94026188\h8HYPERLINK\l"_Toc94026189"4.5考核结果的计算PAGEREF_Toc94026189\h10HYPERLINK\l"_Toc94026190"4.6绩效考核结果的反馈PAGEREF_Toc94026190\h11HYPERLINK\l"_Toc94026191"第五章考核结果运用PAGEREF_Toc94026191\h13HYPERLINK\l"_Toc94026192"5.1考核结果运用于员工的教育发展PAGEREF_Toc94026192\h14HYPERLINK\l"_Toc94026193"附件:职能部门业绩调整系数PAGEREF_Toc94026193\h15大连中远物流绩效管理办法总则为提高大连中远物流有限公司(以下简称公司)的经营管理水平,实施公司的发展战略和规划,客观、准确地评价公司员工的工作绩效,使企业对员工的使用、奖惩、异动、教育培训及员工职业生涯规划有所依据,并为企业制定相关政策提供信息,促进公司各项工作的开展,确保公司总体目标的实现,制定本办法。绩效管理的内容与程序包括:制定绩效计划。进行绩效辅导。实施绩效考核。运用考核结果。绩效管理的基本原则如下:有监督的授权原则。责权利相统一的原则。结果和过程并重原则。公司设立绩效管理领导小组,负责制定和修订公司绩效管理政策、制度;领导和监督公司绩效管理工作;审核绩效考核指标库;审定绩效考核结果和绩效激励方案;裁决绩效考核工作中出现的二次申诉等。绩效管理领导小组组成包括:组长:总经理、党委书记小组成员:纪委书记、副总经理、财务总监、总经理助理、人力资源部总经理、企划部总经理人力资源部作为公司人力资源管理的行政机构,在公司绩效管理领导小组的领导下,负责执行绩效管理的日常工作。企划部在绩效管理领导小组的领导下,负责有关企管奖的考核。公司为每位员工设计绩效管理手册,绩效管理手册的作用是:使员工能清楚的了解公司的目标、部门的目标和个人的绩效计划。使员工及时了解自己的上级对绩效计划执行过程的意见及相应措施。使员工能清楚的知道上级对自己工作成果的评价。使员工了解自己绩效考核的结果对自己的收入、岗位、培训和职业生涯规划的影响。员工绩效管理手册由员工、员工的直接上级和人力资源部各执一份,员工的绩效计划、绩效辅导、绩效考核和绩效结果的运用均记入其中。本办法的适用范围是公司业务部门和管理部门长及以下员工,其中,业务部门包括班轮部、船务部、货运部、新港游轮部、工程物流事业部和产品物流事业部,职能部门包括经理办、财务部、人力资源部、企划部、信息技术部、党群工作部、监督部、综合管理部。本办法中所称的部门,包括上述各部、办及科、室、报关行等。绩效计划绩效计划是指将公司战略目标、阶段性经营和管理目标分解落实为企业内部各岗位的各项阶段性工作目标,并就这些目标确定岗位的关键绩效考核指标以及相应的考核标准、考核方法、激励政策,最后形成各岗位阶段性的工作指导计划。设置绩效计划时应注意,公司目标、部门目标及岗位目标应保持一致性,下级目标要以完成上级目标为基准,其目标值不应低于上级目标,不得与上级目标相违背。各部门、各岗位完成目标所需上级及其他部门及岗位配合的事项应事先考虑周详,协商确定。制
单篇购买
VIP会员(1亿+VIP文档免费下)

扫码即表示接受《下载须知》

大连某物流有限公司绩效管理办法(DOC 16页)

文档大小:169KB

限时特价:扫码查看

• 请登录后再进行扫码购买
• 使用微信/支付宝扫码注册及付费下载,详阅 用户协议 隐私政策
• 如已在其他页面进行付款,请刷新当前页面重试
• 付费购买成功后,此文档可永久免费下载
年会员
99.0
¥199.0

6亿VIP文档任选,共次下载特权。

已优惠

微信/支付宝扫码完成支付,可开具发票

VIP尽享专属权益

VIP文档免费下载

赠送VIP文档免费下载次数

阅读免打扰

去除文档详情页间广告

专属身份标识

尊贵的VIP专属身份标识

高级客服

一对一高级客服服务

多端互通

电脑端/手机端权益通用

手机号注册 用户名注册
我已阅读并接受《用户协议》《隐私政策》
已有账号?立即登录
我已阅读并接受《用户协议》《隐私政策》
已有账号?立即登录
登录
手机号登录 微信扫码登录
微信扫一扫登录 账号密码登录

首次登录需关注“豆柴文库”公众号

新用户注册
VIP会员(1亿+VIP文档免费下)
年会员
99.0
¥199.0

6亿VIP文档任选,共次下载特权。

已优惠

微信/支付宝扫码完成支付,可开具发票

VIP尽享专属权益

VIP文档免费下载

赠送VIP文档免费下载次数

阅读免打扰

去除文档详情页间广告

专属身份标识

尊贵的VIP专属身份标识

高级客服

一对一高级客服服务

多端互通

电脑端/手机端权益通用