您所在位置: 网站首页 / 文档列表 / 保险 / 文档详情
生育保险生育津贴表格.doc 立即下载
上传人:天马****23 上传时间:2024-09-08 格式:DOC 页数:15 大小:1.3MB 金币:10 举报 版权申诉
预览加载中,请您耐心等待几秒...

生育保险生育津贴表格.doc

生育保险生育津贴表格.doc

预览

免费试读已结束,剩余 5 页请下载文档后查看

10 金币

下载文档

如果您无法下载资料,请参考说明:

1、部分资料下载需要金币,请确保您的账户上有足够的金币

2、已购买过的文档,再次下载不重复扣费

3、资料包下载后请先用软件解压,在使用对应软件打开

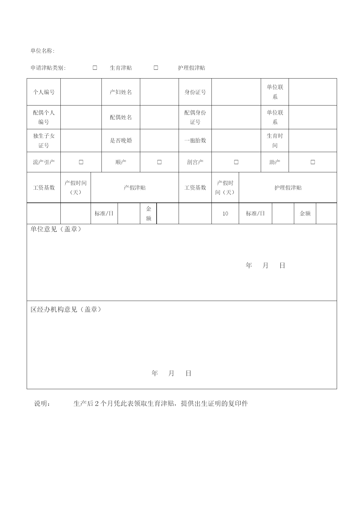
生育保险生育津贴表格最新文档(可以直接使用,可编辑最新文档,欢迎下载)生育保险生育津贴、护理假津贴结算单单位名称:申请津贴类别:□生育津贴□护理假津贴个人编号产妇姓名身份证号单位联系配偶个人编号配偶姓名配偶身份证号单位联系独生子女证号是否晚婚一胞胎数生育时间流产引产□顺产□剖宫产□助产□工资基数产假时间(天)产假津贴工资基数产假时间(天)护理假津贴标准/日金额10标准/日金额单位意见(盖章)年月日区经办机构意见(盖章)年月日说明:生产后2个月凭此表领取生育津贴,提供出生证明的复印件生育津贴如何申报?答:区内的定点医院:产假结束并医院与社保经办机构结账后,参保人员所在单位应填写《武汉市生育津贴、护理假津贴申报审核表》,申报相关的津贴。并持以下资料:1、生育津贴:医学出生证明,出院小结,本人身份证,结婚证的原件及复印件。2、流产(引产)津贴:人流病历、结婚证,本人身份证,三项资料的原件及复印件。3、护理假津贴:医学出生证明、本人身份证及结婚证的原件及复印件。4、以上业务申报时单位必须提供盖有财务章的收款收据,收款收据的背面应注明单位名称﹙全称﹚、账号及开户银行,经办人的联系方式。收据的排头写:武汉市东西湖区劳动保障规划财务管理中心。产假休完后申报资料,1-16日申报的资料,若资料齐全,当月30日前支付到位;17-22日申报的资料,若资料齐全,次月15日前支付。区外的定点医院:参保人员所在单位应填写《武汉市生育津贴、护理假津贴申报审核表》,开好盖有财务章的收款收据随同医疗费用资料申报生育津贴、护理假津贴申报时间?答:用人单位应在职工产假、护理假结束后三个月内凭相关证明材料到社会保险经办机构办理津贴申领手续。十、生育津贴、护理假津贴的核算标准是如何确定的?生育津贴女职工生育或者流(引)产,在下列产假时间内享受生育津贴:1、正常生育的即顺产,产假为128天,难产的,增加15天;多胞胎生育的,每多生育1个婴儿增加15天;2、妊娠不满12周流产的,产假为30天;妊娠满12周不满28周流(引)产的,产假为45天;妊娠满28周以上引产的,产假为98天。3、生育津贴日支付标准,按照女职工生育或者流(引)产上月用人单位为其缴纳生育保险费的基数除以30日计算。生育津贴=生育津贴日支付标准×产假天数护理假津贴男职工配偶生育,符合法律、法规规定的,其可享受15天的护理假津贴。男职工护理假津贴日支付标准,按照其配偶生育的上一个月用人单位为其缴纳生育保险费的基数除以30日计算。护理假津贴=护理假津贴日支付标准×护理假天数附件1成都市用人单位生育津贴拨付申请表单位名称(盖章):单位编码:女职工生育津贴待遇明细序号社保编码姓名身份证号生育定点医疗机构生育或计划生育手术时间孕周医疗待遇项目有无准生证胞数单位日均缴费工资产假天数生育津贴拨付金额生育津贴申请人次合计:生育津贴申请金额合计:单位经办人:申请时间:年月日医保经办人:经办时间:年月日备注:本表一式两份(用人单位、医保经办机构各留存一份),生育津贴最终拨付明细和金额由医保经办机构盖章确认,如有变动,以医保经办机构打印的《成都市生育津贴拨付表》为准。附件2成都市生育津贴拨付申请表单位名称(盖章):单位编码:社保编码姓名身份证号生育定点医疗机构生育时间孕周生育方式胞数以上人员均符合计划生育政策,持有生育服务证生育或施行计划生育手术。单位经办人:申请时间:年月日生育津贴拨付申请注意事项①本申请表仅作为参保人员生育医疗费已在本市定点医疗机构刷卡联网结算,而未能通过成都市社会保险网上经办系统申领生育津贴待遇时使用。②申领生育津贴待遇时间为参保人员生育医疗费在定点医疗机构刷卡联网结算次月20日后,申领时限为参保人员生育或施行计划生育手术后12个月内。③单位参保职工应由用人单位经办人为其办理,个体参保人员由本人或委托他人办理。④填报该申请表时,应按参保人员生育或施行计划生育手术时间的先后顺序进行填写,同时须提供生育人员出生证明原件及复印件。⑤申请表中“生育方式”填写顺产、难产、剖宫产、流产、引产。⑥本表格可根据实际情况进行增加,一式两份,电脑填写,A4纸打印。⑦生育保险具体规定请登录成都市人力资源和社会保障网查询,网址为:附件3成都市生育、计划生育手术医疗费审批表单位名称:单位编码:用人单位填写申报人姓名性别身份证号社保编码配偶姓名性别身份证号社保编码生育证签发机关生育证编号医院名称出生医学证编号入院日期年月日出院日期年月日婴儿出生日期年月日住院费用总额生育方式医院等级胞数(个)医保经办机构填写女职工生育津贴元×天=元女职工生育医疗费元男职工配偶生育医疗费补贴元计划生育手术项目计划生育手术日期年月日计划生育手
单篇购买
VIP会员(1亿+VIP文档免费下)

扫码即表示接受《下载须知》

生育保险生育津贴表格

文档大小:1.3MB

限时特价:扫码查看

• 请登录后再进行扫码购买
• 使用微信/支付宝扫码注册及付费下载,详阅 用户协议 隐私政策
• 如已在其他页面进行付款,请刷新当前页面重试
• 付费购买成功后,此文档可永久免费下载
年会员
99.0
¥199.0

6亿VIP文档任选,共次下载特权。

已优惠

微信/支付宝扫码完成支付,可开具发票

VIP尽享专属权益

VIP文档免费下载

赠送VIP文档免费下载次数

阅读免打扰

去除文档详情页间广告

专属身份标识

尊贵的VIP专属身份标识

高级客服

一对一高级客服服务

多端互通

电脑端/手机端权益通用

手机号注册 用户名注册
我已阅读并接受《用户协议》《隐私政策》
已有账号?立即登录
我已阅读并接受《用户协议》《隐私政策》
已有账号?立即登录
登录
手机号登录 微信扫码登录
微信扫一扫登录 账号密码登录

首次登录需关注“豆柴文库”公众号

新用户注册
VIP会员(1亿+VIP文档免费下)
年会员
99.0
¥199.0

6亿VIP文档任选,共次下载特权。

已优惠

微信/支付宝扫码完成支付,可开具发票

VIP尽享专属权益

VIP文档免费下载

赠送VIP文档免费下载次数

阅读免打扰

去除文档详情页间广告

专属身份标识

尊贵的VIP专属身份标识

高级客服

一对一高级客服服务

多端互通

电脑端/手机端权益通用