您所在位置: 网站首页 / 文档列表 / 投资/融资/租赁 / 文档详情
金融资本能否当好战略投资者——基于平安家化控制权争夺案例.doc 立即下载
上传人:雨巷****碧易 上传时间:2024-09-06 格式:DOC 页数:20 大小:6.5MB 金币:10 举报 版权申诉
预览加载中,请您耐心等待几秒...

金融资本能否当好战略投资者——基于平安家化控制权争夺案例.doc

金融资本能否当好战略投资者——基于平安家化控制权争夺案例.doc

预览

免费试读已结束,剩余 10 页请下载文档后查看

10 金币

下载文档

如果您无法下载资料,请参考说明:

1、部分资料下载需要金币,请确保您的账户上有足够的金币

2、已购买过的文档,再次下载不重复扣费

3、资料包下载后请先用软件解压,在使用对应软件打开

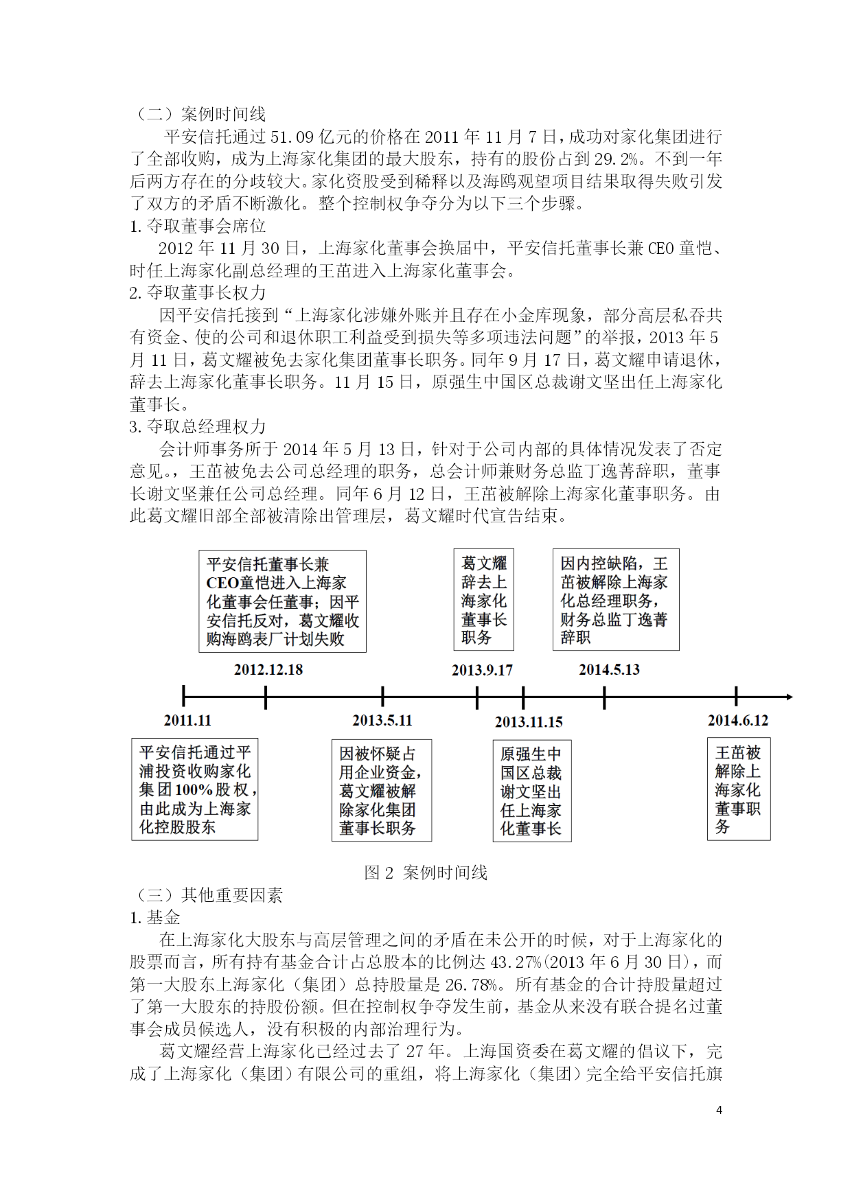
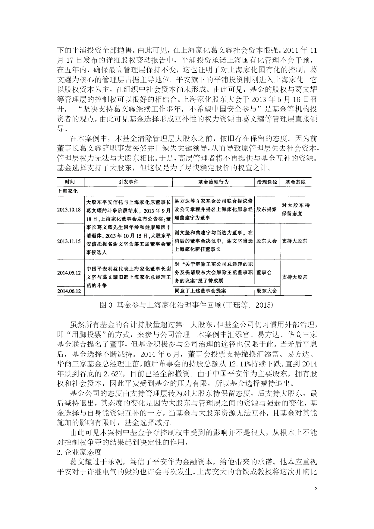
国有企业改制下金融资本能否当好战略投资者——以平安上海家化控制权争夺为例摘要:近年来,战略投资者的引入,作为国有企业混合所有制改革的一项重要模式,被广泛采用。本文将战略投资者分为产业投资者和金融类投资者,从平安上海家化的案例出发,侧重于分析金融类投资者的投资特点及行为路径,通过探究引入有关的金融资本促进管理企业、使企业业绩得以提高,对于战略投资者而言,金融资本发挥了极其重要的作用以及可能产生的风险。本文认为金融资本作为无关性战略投资者对企业公司治理和经营效率方面存在一定的正面影响,但引入的战略投资者目的不纯或实力不足引发的控制权旁落风险,会使其负面影响远大于其正面效益。针对这一风险,本文在最后,基于股权结构、治理模式等给出防范风险的有效措施。关键词:战略投资者金融资本公司治理目录一、序言1二、文献综述2三、案例介绍2(一)案例背景2(二)案例时间线3(三)其他重要因素4四、金融资本行为及诉求分析6(一)平安自身投资特点6(二)平安收购家化的动因与收购后的分歧71.自身制度72.平安家化两方矛盾分歧8五、金融资本接手后的业绩表现9(一)公司治理层面9(二)公司运营层面10(三)2009-2017年公司业绩11(四)同行业比较12(五)总结13六、案例结论与启示14(一)结论14(二)启示与建议151.金融资本如何做好一个战略投资者152.被并方如何选择合适的合作伙伴16参考文献17PAGE\*MERGEFORMAT18一、序言2013年,党的十八届三中全会将混合所有制改革定为我国国有企业发展的基本方向,并于在2015年,颁布了《中共中央国务院关于深化国有企业改革的指导意见》。长期以来,存在着一部分国有公司仍需改进现代企业制度、导致运营国有资本效率低下、管理公司的过程中出现混乱、权力掌握在内部人手中、传递利益和国有资产遭到损失等难题。为了解决此类问题,对此国有企业引进战略投资者以追求治理结构的优化以及经营效率的提高。而金融资本作为战略投资者其动机及行为路径存在投机、逐利等特点,这也为改制后的企业发展带来重大隐患。本文基于上海家化引入平安信托作为战略投资者这一案例,对平安信托这一金融资本作为战略投资者发挥的作用及产生的风险进行研究,以探讨在国有企业改制背景下,金融资本能否当好战略投资者这一角色。本文提出的假设为,金融资本作为无关性战略投资者对企业公司治理和经营效率方面存在一定的正面影响,但引入的战略投资者目的不纯或实力不足引发的控制权旁落风险,会使其负面影响远大于其正面效益。在本论文的以下部分,将从平安信托收购上海家化后引发的控制权争夺出发,从事中、事后两方面看金融资本的引入,对企业治理及经营业绩两方面的影响,从而在一定程度上印证本文的假设。通过两条主线,本文的研究将由此展开。按照下方的图片所示,第一条主线为金融资本——控制权争夺——实业资本,本文将围绕控制权争夺这一事件,分析金融资本自身的投资特点以及引发控制权争夺的动机、影响事件发展的其他因素。阿洪和梯罗尔将控制权分为形式控制权和实际控制权(1997),其控制权大部分掌握在内部人手中,对于金融资本而言,其投资中的自愿行为,就是通过套利的方式能够使当前和未来获得收益,可能难以实现,因此金融资本有动机通过解聘高管、改组董事会,获得控制权,直接影响管理层决策。由于金融资本在控制权争夺这一冲突事件中,很大程度上发挥了自身主观能动性,对自身利益诉求有很明显的体现,因此本文认为这一事件对本文分析金融资本作为战略投资者背后的动机以及导致负面影响的原因有重要意义。第二条主线围绕评估战略投资者作用展开,即实业资本——客观表现——金融资本,本文将从经营业绩即市场表现,同行业比较数据以及公司治理两方面进行分析,客观评估金融资本作为战略投资者对公司发展的影响的好坏。从而从原因,即“为什么做得不好”,以及具体表现,即“哪些地方体现出做不好”来印证本文最开始的假设。图1案例研究结构二、文献综述中国证券监督管理委员会于1999年对《关于进一步完善股票发行方式的通知》进行发布,根据通知中指出,“战略投资者就是指长期持有发行公司股票的法人、并且与发行公司业务之间存在密切的联系”。战略投资者存在两种类型,具体包括:一方面是指,和同一个中的行业(竞争型战略投资者)或在产业上属于上下游关系(互补型战略投资者),这一类投资者不仅能带来资金,更能带来先进的技术支持以及具有的运作的市场经验十分丰富;另一方面,被称作为无关型战略投资者,也被叫做金融类战略投资者,主要参与的理财包括基金、投行等多种方式,这一类投资者虽不具有相关联的产业背景,但作为战略投资者,同样具有长期发展眼光,通过为了利于
单篇购买
VIP会员(1亿+VIP文档免费下)

扫码即表示接受《下载须知》

金融资本能否当好战略投资者——基于平安家化控制权争夺案例

文档大小:6.5MB

限时特价:扫码查看

• 请登录后再进行扫码购买
• 使用微信/支付宝扫码注册及付费下载,详阅 用户协议 隐私政策
• 如已在其他页面进行付款,请刷新当前页面重试
• 付费购买成功后,此文档可永久免费下载
年会员
99.0
¥199.0

6亿VIP文档任选,共次下载特权。

已优惠

微信/支付宝扫码完成支付,可开具发票

VIP尽享专属权益

VIP文档免费下载

赠送VIP文档免费下载次数

阅读免打扰

去除文档详情页间广告

专属身份标识

尊贵的VIP专属身份标识

高级客服

一对一高级客服服务

多端互通

电脑端/手机端权益通用

手机号注册 用户名注册
我已阅读并接受《用户协议》《隐私政策》
已有账号?立即登录
我已阅读并接受《用户协议》《隐私政策》
已有账号?立即登录
登录
手机号登录 微信扫码登录
微信扫一扫登录 账号密码登录

首次登录需关注“豆柴文库”公众号

新用户注册
VIP会员(1亿+VIP文档免费下)
年会员
99.0
¥199.0

6亿VIP文档任选,共次下载特权。

已优惠

微信/支付宝扫码完成支付,可开具发票

VIP尽享专属权益

VIP文档免费下载

赠送VIP文档免费下载次数

阅读免打扰

去除文档详情页间广告

专属身份标识

尊贵的VIP专属身份标识

高级客服

一对一高级客服服务

多端互通

电脑端/手机端权益通用