您所在位置: 网站首页 / 文档列表 / 小学课件 / 文档详情
小学科学《声音》练习题(易错题).doc 立即下载
上传人:金启****富来 上传时间:2024-09-04 格式:DOC 页数:14 大小:1.6MB 金币:10 举报 版权申诉
预览加载中,请您耐心等待几秒...

小学科学《声音》练习题(易错题).doc

小学科学《声音》练习题(易错题).doc

预览

免费试读已结束,剩余 4 页请下载文档后查看

10 金币

下载文档

如果您无法下载资料,请参考说明:

1、部分资料下载需要金币,请确保您的账户上有足够的金币

2、已购买过的文档,再次下载不重复扣费

3、资料包下载后请先用软件解压,在使用对应软件打开

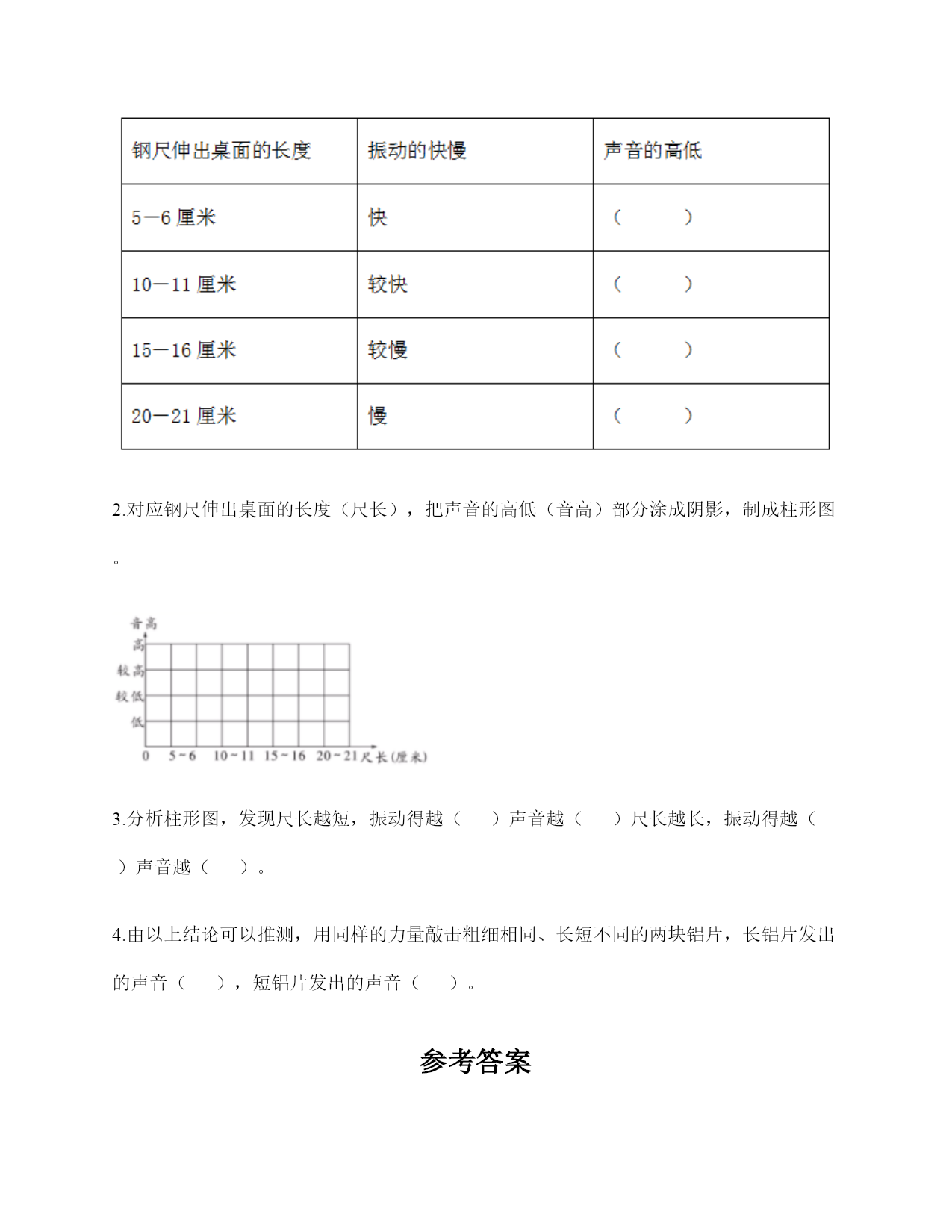
小学科学《声音》练习题一.选择题(共10题,共20分)1.拨动()的声音最强。A.皮尺B.塑料尺C.钢尺2.想要研究“物体发出声音的高低与物体粗细的关系”,应该选用的实验材料是()。A.B.C.3.我们耳里的()时时刻刻都在接受着各种声音并产生振动。A.鼓膜B.听小骨C.耳蜗4.一般来说,声音在()传播速度更快。A.气体B.液体C.固体5.把手放在耳后并朝着声音发出的方向,我们听到的声音会(),由此,我们可以知道耳郭的作用是收集声波。A.更模糊B.更清楚C.更快6.声音在下列哪种物质中传播速度是最快的()。A.空气B.水C.钢铁7.在实验中,抽掉玻璃钟罩内的空气使铃声慢慢变弱,证明了()。A.空气不能传声B.声音传播与空气无关C.空气能传声8.把击打过的音叉轻轻放在水面上,可以看到水的波纹从振动的音叉开始()传播。A.只向上下B.只向左右C.向四周9.正在拉二胡的一位同学不断用手指去控制琴弦,这样做的目的是()。A.使二胡发出不同的声音B.获得更大的音高C.阻止琴弦振动发音10.要让正在发声的锣立刻停止发声,应该()。A.立刻用手捂住锣,使锣面不再振动B.停止敲击C.用手捂住锣槌二.填空题(共10题,共52分)1.我们周围的声音可以分为()、()和()三种。2.声音可以在()、()、()中传播。3.声音是由物体()产生的,可以在()、()、()中传播。4.()是收集声波的接收器。耳朵里的()时时刻刻都在接受着各种声音并产生振动。5.鼓膜很()而且有(),即使是轻微的声音,它都会产生()。6.中耳部分包含有一个薄薄的半透明的膜叫作(),与它相连的、像骨头一样的东西叫()。7.制作完小乐器后,要在班级或小组内展示自己的小乐器,与同学们进行(),发现小乐器的缺点并提出改进建议。8.声音的传播是以()的形式传播的。9.人耳是怎样听到声音的?请你按时间的先后顺序填一填。(填序号)外界传来的声音→()→()→鼓膜→()→()→()→大脑①外耳道;②听觉神经③耳蜗④耳郭⑤听小骨10.音高是由物体的振动的()决定的,物体振动得动的越快音高越()。三.判断题(共10题,共20分)1.我们拍桌面听到声音,但没有看到桌面振动,说明桌面发声时没有振动。()2.橡皮筋没有发出声音,说明橡皮筋没有发生变化。()3.地震被埋后,最好的办法是大声呼救。()4.风声是自然界发出的声音。()5.声音是以直线的形式传播的。()6.我们听到的各种声音主要是靠空气传播的。()7.雷声是通过雨水的振动传到我们耳朵里的。()8.当我们发声时,声带越紧,发出的声音越低。()9.用击打后的音叉轻轻触及水面,水面会有波纹产生。()10.手指在一根琴弦上移动,弦振动的部分越短,音高越高。()四.连线题(共1题,共8分)1.连一连。拨动拉得较紧的橡皮筋听到的声音高拨动拉得较松的橡皮筋用力敲击锣听到的声音低轻轻敲击锣鼓皮振动得快听到的声音强鼓皮振动得慢弹拨伸出桌面距离长的尺子听到的声音弱弹拨伸出桌面距离短的尺子五.填表题(共2题,共18分)1.完成声音强弱与振动物体的关系记录表。2.观察物体是否发声。六.简答题(共5题,共25分)1.图中是一种常见的听诊器。人体内微弱声音为什么能清晰地传递到医生的耳朵中?2.停止敲锣后,在一段时间内还能听到锣声,这是为什么?3.自制小乐器分为几个步骤?依次是什么?4.在相同力量下,能影响弦发出高低不同声音的因素有哪些?5.用手拍桌子时,我们可以听到声音,却看不到桌子的振动,你能想一个好方法让我们感受桌子的振动吗?七.材料题(共3题,共20分)1.写出下图各部分的名称。2.在下图中选出制作土电话的材料。(在选中的材料序号上画“√”)思考:在玩土电话游戏时,对方讲话的声音是通过什么物体传到听话人的耳朵里的?用什么方法能够使土电话中的声音更大一些?3.用三个塑料袋分别装上沙子、水和空气封口,将三个塑料袋分别放在桌子上,一只耳朵轻轻地贴在塑料袋上,捂住另一只耳朵。在距离一臂远处,用铅笔上的橡皮轻轻敲击桌面。请分析隔着哪个塑料袋听到的声音效果好,并试着排序。八.综合题(共5题,共40分)1.奇奇在学习了声音的知识后,找来5根长短、粗细不相同的铁钉,如下表,请结合所学知识,帮奇奇回答下面的问题。(1)用相同大小的力分别敲击①②③号铁钉,发出声音最高的是()号铁钉;振动速度最慢的是()号铁钉。(2)用相同大小的力分别敲击③④⑤号铁钉,发出声音最低的是()号铁钉。如果在③号铁钉上由重到轻敲打五下,这根铁钉的()。A.振动频率不变B.振动幅度不变C.振动幅度和频率都不变2.取一面鼓,在鼓面上撒一些纸屑。
单篇购买
VIP会员(1亿+VIP文档免费下)

扫码即表示接受《下载须知》

小学科学《声音》练习题(易错题)

文档大小:1.6MB

限时特价:扫码查看

• 请登录后再进行扫码购买
• 使用微信/支付宝扫码注册及付费下载,详阅 用户协议 隐私政策
• 如已在其他页面进行付款,请刷新当前页面重试
• 付费购买成功后,此文档可永久免费下载
年会员
99.0
¥199.0

6亿VIP文档任选,共次下载特权。

已优惠

微信/支付宝扫码完成支付,可开具发票

VIP尽享专属权益

VIP文档免费下载

赠送VIP文档免费下载次数

阅读免打扰

去除文档详情页间广告

专属身份标识

尊贵的VIP专属身份标识

高级客服

一对一高级客服服务

多端互通

电脑端/手机端权益通用

手机号注册 用户名注册
我已阅读并接受《用户协议》《隐私政策》
已有账号?立即登录
我已阅读并接受《用户协议》《隐私政策》
已有账号?立即登录
登录
手机号登录 微信扫码登录
微信扫一扫登录 账号密码登录

首次登录需关注“豆柴文库”公众号

新用户注册
VIP会员(1亿+VIP文档免费下)
年会员
99.0
¥199.0

6亿VIP文档任选,共次下载特权。

已优惠

微信/支付宝扫码完成支付,可开具发票

VIP尽享专属权益

VIP文档免费下载

赠送VIP文档免费下载次数

阅读免打扰

去除文档详情页间广告

专属身份标识

尊贵的VIP专属身份标识

高级客服

一对一高级客服服务

多端互通

电脑端/手机端权益通用