您所在位置: 网站首页 / 文档列表 / 电子电气自动化 / 文档详情
基于PLC的交通灯设计.doc 立即下载
上传人:猫巷****正德 上传时间:2024-09-06 格式:DOC 页数:31 大小:1.6MB 金币:10 举报 版权申诉
预览加载中,请您耐心等待几秒...

基于PLC的交通灯设计.doc

基于PLC的交通灯设计.doc

预览

免费试读已结束,剩余 21 页请下载文档后查看

10 金币

下载文档

如果您无法下载资料,请参考说明:

1、部分资料下载需要金币,请确保您的账户上有足够的金币

2、已购买过的文档,再次下载不重复扣费

3、资料包下载后请先用软件解压,在使用对应软件打开

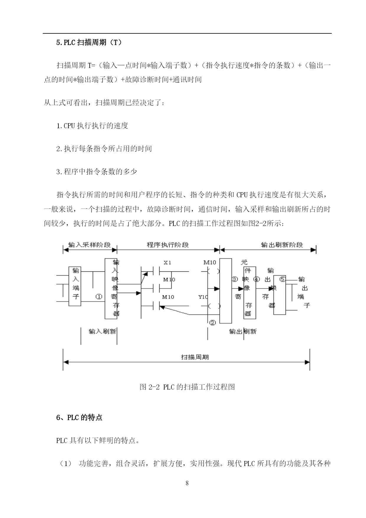
江苏城市职业学院毕业论文课题名称基于PLC的交通灯设计姓名张海龙学号110503350605专业机电一体化班级11机电指导老师何振俊2014年3月PAGE\*MERGEFORMAT1PAGE\*MERGEFORMAT0目录第一章绪论1.1交通信号灯的目的与意义------------------------------41.1.1研究交通信号灯的目的----------------------------41.1.2研究意义----------------------------------------41.2PLC发展的现状---------------------------------------51.3PLC的特点-------------------------------------------5第二章PLC的结构及原理2.1PLC编程简介-----------------------------------------52.2PLC调试步骤-----------------------------------------10第三章系统的方案设计3.1系统的方案设计---------------------------------------113.2十字路口交通灯布置图---------------------------------123.3系统的控制要求---------------------------------------12第四章系统器件选型和资源配置4.1系统器件的选型---------------------------------------134.1.1PLC的选型---------------------------------------134.1.2车流量检测系统的选用-----------------------------144.1.3数字比较器的选用---------------------------------144.2I/O地址分配-----------------------------------------154.3交通灯系统的接线形式---------------------------------17第五章系统程序设计5.1系统的程序思想---------------------------------------185.2系统的程序设计---------------------------------------195.3系统程序分析-----------------------------------------26总结-------------------------------------------------------28参考文献---------------------------------------------------29致谢-------------------------------------------------------30PAGE\*MERGEFORMAT05PAGE\*MERGEFORMAT2摘要面对日益复杂的交通网络,为了解决十字路口的交通拥堵,交通事故频繁发生的状况,本文提出了一种更精准的控制交通灯的方案即基于PLC控制十字路口交通灯的实时控制方案。该设计系统地介绍了交通灯控制系统的组成和设计方案,并进行了程序设计。自从交通灯诞生以来,其内部的电路控制系统就不断的被改进,设计方法也开始多种多样,从而使交通灯显得更加智能化。尤其是近几年来,随着电子与计算机技术的飞速发展,电子电路分析和设计方法有了很大的改进,电子设计自动化也已经成为现代电子系统中不可缺少的工具和手段,而现今PLC技术飞快发展,应用越来越广,在工业自动化中的地位极为重要,广泛的应用于各个行业。随着科技的发展,可编程控制器的功能日益完善,加上小型化、价格低、可靠性高,在现代工业中的作用更加突出。同时交通控制更是趋向智能化方向发展,LED交通信号灯在持续发光、雨淋、灰尘等恶劣的气候条件下,仍然能保持较好的工作性能,而且价格更低廉。随着微处理器、计算机和数字通信技术的飞速发展,计算机控制已经扩展到了几乎所有的工业领域。例如可编程序控制器、基于PC总线的工业控制计算机、集散控制系统(DCS)和现场总线控制系统(FCS)等。关键词:实时控制;PLC;交通灯;PAGE\*MERGEFORMAT6第一章绪论1.1研究交通信号灯的目的与意义1.1.1研究交通信号灯的目的为了解决和改善交通事故的频繁发生和交
单篇购买
VIP会员(1亿+VIP文档免费下)

扫码即表示接受《下载须知》

基于PLC的交通灯设计

文档大小:1.6MB

限时特价:扫码查看

• 请登录后再进行扫码购买
• 使用微信/支付宝扫码注册及付费下载,详阅 用户协议 隐私政策
• 如已在其他页面进行付款,请刷新当前页面重试
• 付费购买成功后,此文档可永久免费下载
年会员
99.0
¥199.0

6亿VIP文档任选,共次下载特权。

已优惠

微信/支付宝扫码完成支付,可开具发票

VIP尽享专属权益

VIP文档免费下载

赠送VIP文档免费下载次数

阅读免打扰

去除文档详情页间广告

专属身份标识

尊贵的VIP专属身份标识

高级客服

一对一高级客服服务

多端互通

电脑端/手机端权益通用

手机号注册 用户名注册
我已阅读并接受《用户协议》《隐私政策》
已有账号?立即登录
我已阅读并接受《用户协议》《隐私政策》
已有账号?立即登录
登录
手机号登录 微信扫码登录
微信扫一扫登录 账号密码登录

首次登录需关注“豆柴文库”公众号

新用户注册
VIP会员(1亿+VIP文档免费下)
年会员
99.0
¥199.0

6亿VIP文档任选,共次下载特权。

已优惠

微信/支付宝扫码完成支付,可开具发票

VIP尽享专属权益

VIP文档免费下载

赠送VIP文档免费下载次数

阅读免打扰

去除文档详情页间广告

专属身份标识

尊贵的VIP专属身份标识

高级客服

一对一高级客服服务

多端互通

电脑端/手机端权益通用