您所在位置: 网站首页 / 文档列表 / 小学课件 / 文档详情
小学科学《声音》练习题精品(全优).doc 立即下载
上传人:17****27 上传时间:2024-09-04 格式:DOC 页数:12 大小:1.4MB 金币:10 举报 版权申诉
预览加载中,请您耐心等待几秒...

小学科学《声音》练习题精品(全优).doc

小学科学《声音》练习题精品(全优).doc

预览

免费试读已结束,剩余 2 页请下载文档后查看

10 金币

下载文档

如果您无法下载资料,请参考说明:

1、部分资料下载需要金币,请确保您的账户上有足够的金币

2、已购买过的文档,再次下载不重复扣费

3、资料包下载后请先用软件解压,在使用对应软件打开

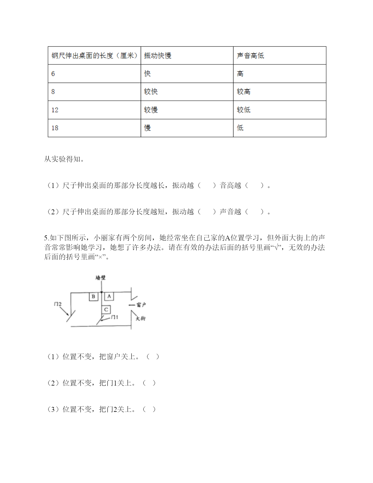
小学科学《声音》练习题一.选择题(共10题,共20分)1.下列描述声音的词语不合适的一组是()。A.高低、高兴B.悦耳、动听C.刺耳、难听2.我们读书时发出的声音是()振动而产生的。A.舌头B.嘴唇C.声带3.不能影响弦乐器音调高低的因素有()。A.音色B.松紧C.长短D.粗细4.声音不能在()中传播。A.真空B.固体C.液体5.如图是我国古代的乐器编钟,用小锤敲击它们,会发出悦耳的声音。我们发现,当小锤敲击时,越小的编钟发出的声音()。A.越高B.越强C.越低6.下列关于声音说法正确的是()。A.敲鼓时鼓面振动幅度大,声音越高B.乐器振动的越快,声音越强C.蚊子发出的声音比牛发出的声音音量弱7.平常所说的声音的强弱、大小、轻重,都是指()。A.音量B.音高C.音色8.调节电视机的声音旋钮,改变的是声音的()。A.音量B.音调C.音色9.通过“弦的音高与哪些因素有关”的研究,我们知道:()。A.长而粗的物体发出的声音高B.短而细的物体发出的声音高C.长而粗、短而细的物体发出的声音一样高10.我们把手放在耳后,并朝声音发出的方向,这是为了增强耳朵中()的作用。A.耳廓B.外耳道C.鼓膜二.填空题(共10题,共48分)1.在“do,re,mī”这三个音节中,()的声音是最低的,用数字()表示,()的声音是最高的,用数字()表示。2.我们周围的声音可以分为()、()和()三种。3.声音可以用高、()强、()等词来描述。4.()是收集声波的接收器。耳朵里的()时时刻刻都在接受着各种声音并产生振动。5.吹竖笛是()振动发出声音。6.中耳部分包含有一个薄薄的半透明的膜叫作(),与它相连的、像骨头一样的东西叫()。7.通过弹拨弦乐器发现,琴弦()些,音高就高;琴弦()些,音高就低。A.粗B.松C.长D.细E.紧F.短8.人耳中的()很薄而且有弹性,即使是轻微的声音,它都会产生()。9.声音是以()的形式向四面八方传播的,当()遇到物体,会使物体()起来,声音就是这样从一个地方传播到另一个地方的。10.物体振动可以产生(),并以()的形式向着()传播。三.判断题(共10题,共20分)1.减少噪音对我们的身体健康没什么影响。()2.长时间戴着耳塞听音乐不会对耳朵造成伤害。()3.物体振动得越快,发出的声音就越低。()4.物体振动的幅度越小,发出的声音越低。()5.同一根橡皮筋,松紧程度不一样,发出的声音也不一样。()6.为了防止琴弦松脱,琴弦调得越紧越好。()7.声音的高低与声音的强弱其实是一回事。()8.风声是自然界发出的声音。()9.吹口琴时,口琴声音的高低与簧片的宽窄没有关系。()10.把耳朵贴在桌子的一端,听同学在桌子另一端轻轻抓挠桌面的声音。这样听到的声音与耳朵不贴桌面上是完全一样的。()四.连线题(共1题,共5分)1.把人耳各部分的名称与主要功能用线连起来。外耳道将声波转化为振动鼓膜传递声波到中耳听小骨传递声波到内耳耳蜗将听觉信号传递到大脑听觉神经将振动转化为听觉信号五.填表题(共2题,共18分)1.想一想,坐在教室里你能听到哪些声音?2.完成声音强弱与振动物体的关系记录表。六.简答题(共5题,共25分)1.停止敲锣后,在一段时间内还能听到锣声,这是为什么?2.我们可以从哪几个方面对自制的小乐器进行评价?3.编钟上悬挂的是铜器。用木槌击打铜器。请你判断铜器发出的声音有什么不同?4.我们通常用哪些词来描述听到的声音?5.我们怎样保护自己的听力?七.材料题(共3题,共23分)1.写出下图各部分的名称。2.某一天,有一个人找到福尔摩斯,说他碰上了幽灵。福尔摩斯觉得很好奇,就问他到底是怎么回事。乘客说:“我乘坐的客轮触礁沉没了,幸好我会游泳,才没有沉下云。就当我在水下朝求救生艇游云的时候,突然听见一声巨响,我连忙从水里出来向沉船方向看去,结果又传来一声巨响。可是后来所有人都说只听到了一声巨响。你说我是不是遇到幽灵了?”福尔摩斯想了想,笑着说:“你没听错,不过确实只发生了一次爆炸,水里没有幽灵。”你能利用声音传播的知识,替福尔摩斯向这个人解释为什么会听到两次爆炸的声音吗?3.夏天的夜晚,我们经常能听到蟋蟀的叫声,可是,你知道吗?只有雄性蟋蟀会叫,雌性是不会叫的。而且,蟋蟀的叫声不是从口中发出的,而是靠翅膀的摩擦来发声的。在雄性蟋蟀的前翅上,有旋涡纹状的翅膜,一边翅膀长着锉刀状的翅膜——弦器,另一边翅膀长着较硬的翅膜——弹器。当这两种发音器相互摩擦时,就能发出声音。蟋蟀称得上是昆虫界里一名优秀的小提琴师。你还听见过哪些动物的叫声?试写出5种。八.综合题(共5题,共37分)1.如图,鼓面上放少量的碎纸屑
单篇购买
VIP会员(1亿+VIP文档免费下)

扫码即表示接受《下载须知》

小学科学《声音》练习题精品(全优)

文档大小:1.4MB

限时特价:扫码查看

• 请登录后再进行扫码购买
• 使用微信/支付宝扫码注册及付费下载,详阅 用户协议 隐私政策
• 如已在其他页面进行付款,请刷新当前页面重试
• 付费购买成功后,此文档可永久免费下载
年会员
99.0
¥199.0

6亿VIP文档任选,共次下载特权。

已优惠

微信/支付宝扫码完成支付,可开具发票

VIP尽享专属权益

VIP文档免费下载

赠送VIP文档免费下载次数

阅读免打扰

去除文档详情页间广告

专属身份标识

尊贵的VIP专属身份标识

高级客服

一对一高级客服服务

多端互通

电脑端/手机端权益通用

手机号注册 用户名注册
我已阅读并接受《用户协议》《隐私政策》
已有账号?立即登录
我已阅读并接受《用户协议》《隐私政策》
已有账号?立即登录
登录
手机号登录 微信扫码登录
微信扫一扫登录 账号密码登录

首次登录需关注“豆柴文库”公众号

新用户注册
VIP会员(1亿+VIP文档免费下)
年会员
99.0
¥199.0

6亿VIP文档任选,共次下载特权。

已优惠

微信/支付宝扫码完成支付,可开具发票

VIP尽享专属权益

VIP文档免费下载

赠送VIP文档免费下载次数

阅读免打扰

去除文档详情页间广告

专属身份标识

尊贵的VIP专属身份标识

高级客服

一对一高级客服服务

多端互通

电脑端/手机端权益通用