您所在位置: 网站首页 / 文档列表 / 小学课件 / 文档详情
小学科学《声音》综合练习题(word).doc 立即下载
上传人:17****27 上传时间:2024-09-08 格式:DOC 页数:12 大小:343KB 金币:10 举报 版权申诉
预览加载中,请您耐心等待几秒...

小学科学《声音》综合练习题(word).doc

小学科学《声音》综合练习题(word).doc

预览

免费试读已结束,剩余 2 页请下载文档后查看

10 金币

下载文档

如果您无法下载资料,请参考说明:

1、部分资料下载需要金币,请确保您的账户上有足够的金币

2、已购买过的文档,再次下载不重复扣费

3、资料包下载后请先用软件解压,在使用对应软件打开

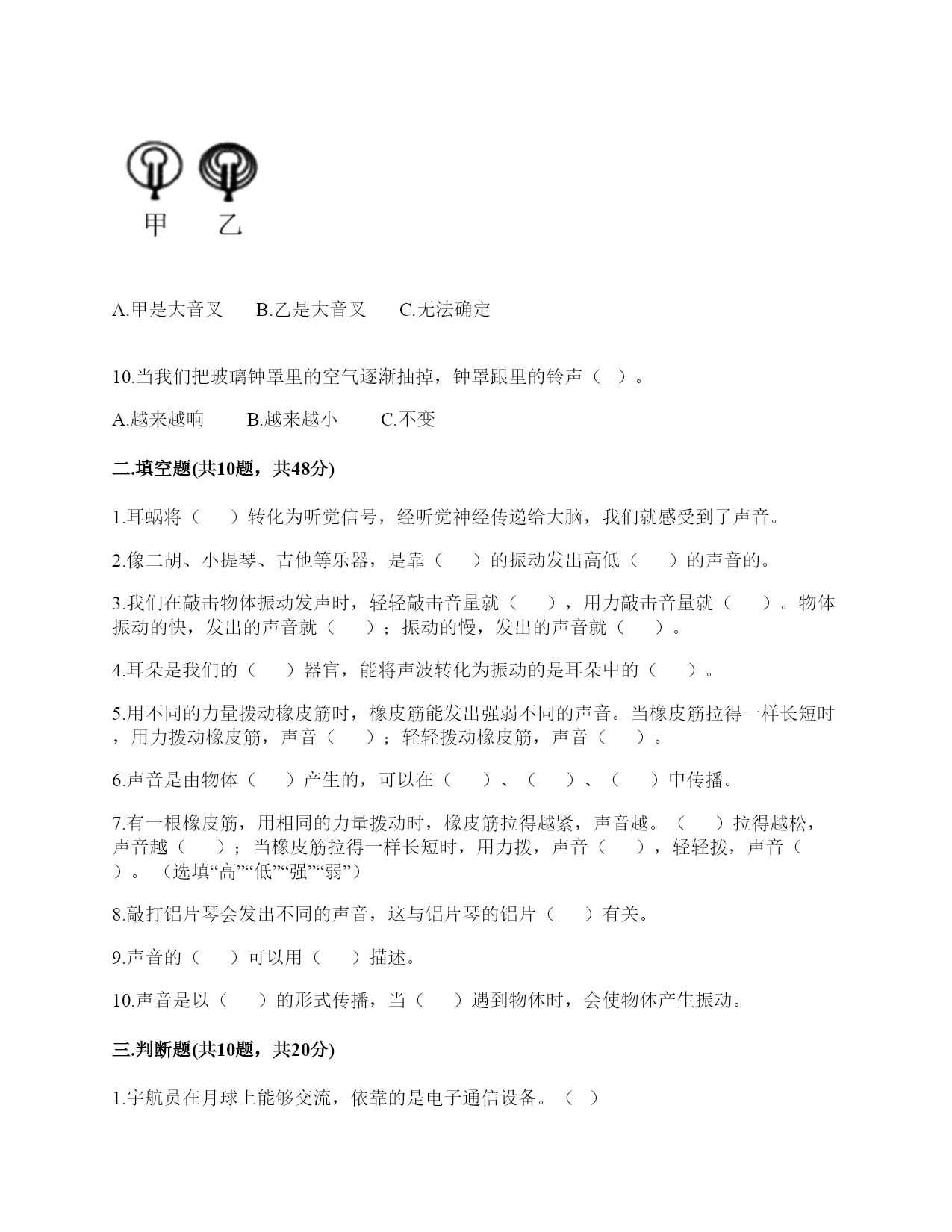
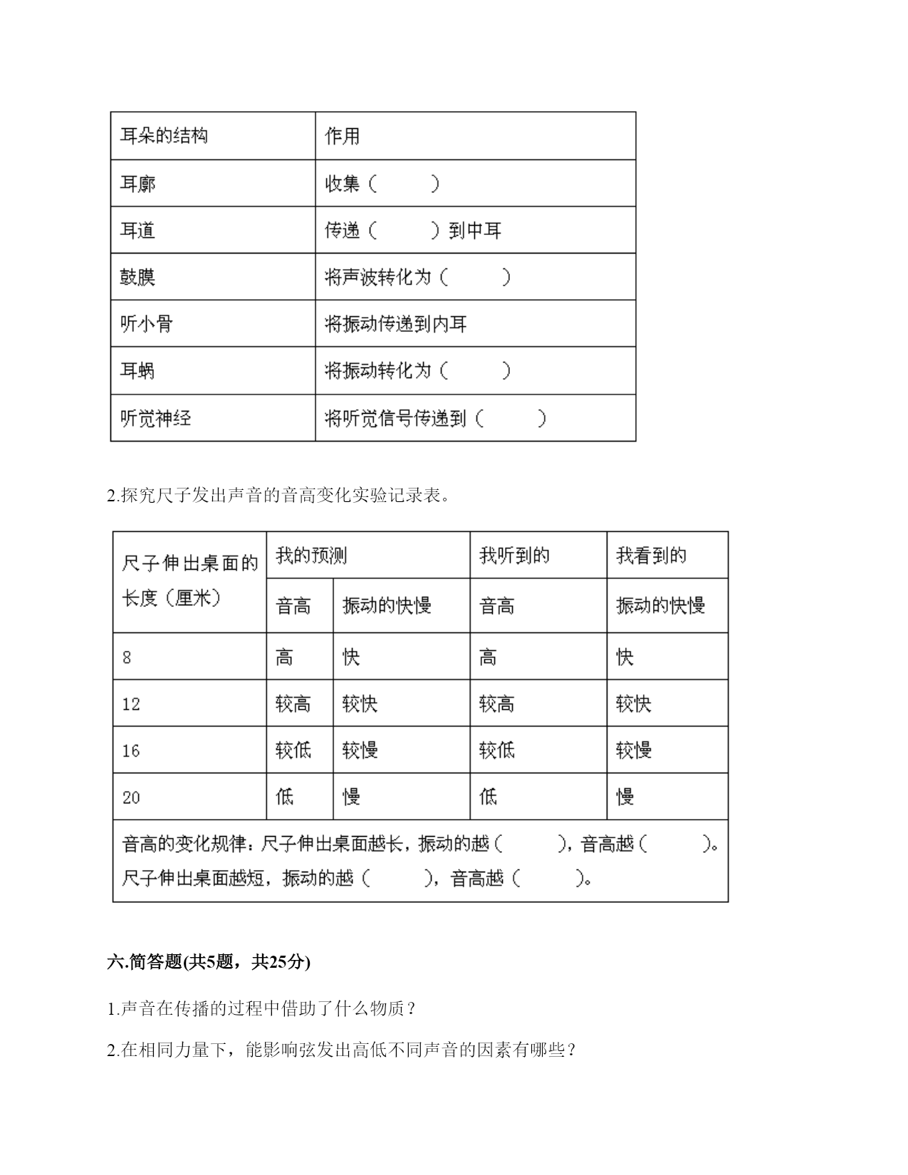
小学科学《声音》综合练习题一.选择题(共10题,共20分)1.唐代诗人杜甫在《赠花卿》中有这样的诗句:“此曲只应天上有,人间能得几回闻。”这句诗形容声音()。A.很悦耳B.很刺耳C.很高2.下列音阶中音最高的是()。A.哆B.发C.索3.要想让橡皮筋发出更高的声音,应该让橡皮筋()。A.松B.紧C.变粗4.用橡皮筋自制简易古筝时,能听到较高声音的是()。A.琴弦调得紧一些B.弹得用力一些C.弹粗一些的琴弦5.在我们耳朵里,时时刻刻都在接收各种声音并产生振动的结构是()。A.鼓膜B.听小骨C.听觉神经6.下列关于声音说法正确的是()。A.敲鼓时鼓面振动幅度大,声音越高B.乐器振动的越快,声音越强C.蚊子发出的声音比牛发出的声音音量弱7.声音在下列哪种物质中传播是最快的()。A.空气B.水C.钢铁D.木头8.声音是由发声体的()而产生的。A.振动B.摆动C.运动9.青青用同样大小的力敲击两个大小不同的音叉后放入水中,过了相同的时间后观察到水面形成的波纹不()(如图所示),由此可以推断()。A.甲是大音叉B.乙是大音叉C.无法确定10.当我们把玻璃钟罩里的空气逐渐抽掉,钟罩跟里的铃声()。A.越来越响B.越来越小C.不变二.填空题(共10题,共48分)1.耳蜗将()转化为听觉信号,经听觉神经传递给大脑,我们就感受到了声音。2.像二胡、小提琴、吉他等乐器,是靠()的振动发出高低()的声音的。3.我们在敲击物体振动发声时,轻轻敲击音量就(),用力敲击音量就()。物体振动的快,发出的声音就();振动的慢,发出的声音就()。4.耳朵是我们的()器官,能将声波转化为振动的是耳朵中的()。5.用不同的力量拨动橡皮筋时,橡皮筋能发出强弱不同的声音。当橡皮筋拉得一样长短时,用力拨动橡皮筋,声音();轻轻拨动橡皮筋,声音()。6.声音是由物体()产生的,可以在()、()、()中传播。7.有一根橡皮筋,用相同的力量拨动时,橡皮筋拉得越紧,声音越。()拉得越松,声音越();当橡皮筋拉得一样长短时,用力拨,声音(),轻轻拨,声音()。(选填“高”“低”“强”“弱”)8.敲打铝片琴会发出不同的声音,这与铝片琴的铝片()有关。9.声音的()可以用()描述。10.声音是以()的形式传播,当()遇到物体时,会使物体产生振动。三.判断题(共10题,共20分)1.宇航员在月球上能够交流,依靠的是电子通信设备。()2.我们拍桌面听到声音,但没有看到桌面振动,说明桌面发声时没有振动。()3.世界上的声音只有一种。()4.锣发声时,用手按住锣面,锣声就消失了,是因为手阻止了空气的振动。()5.用手轻轻触摸正在发声的物体,能感觉到物体正在振动。()6.风声是自然界发出的声音。()7.声带越紧,发出的声音就越高。()8.人的耳朵里有鼓膜,鼓膜虽然很厚,但有弹性,即使是轻微的声音,它都会产生振动。()9.吹奏竖笛时发出的声音是由笛管内空气的振动产生的。()10.能把声波转化成振动的是耳朵里的外耳道。()四.连线题(共1题,共4分)1.如果我们在同样条件下,拨动拉得较紧的橡皮筋听到的声音高拨动拉得较松的橡皮筋听到的声音低五.填表题(共2题,共18分)1.根据你对耳朵的了解,完成下表。2.探究尺子发出声音的音高变化实验记录表。六.简答题(共5题,共25分)1.声音在传播的过程中借助了什么物质?2.在相同力量下,能影响弦发出高低不同声音的因素有哪些?3.用手拍桌子时,我们可以听到声音,却看不到桌子的振动,你能想一个好方法让我们感受桌子的振动吗?4.简单说说如何改变古筝上的某一根弦的音高?5.我们怎样保护自己的听力?七.材料题(共3题,共20分)1.下图是乐用橡皮筋将一块绷紧的气球皮扎在杯口上,并在气球皮上撒一些碎纸屑,然后在杯子的上方敲击音叉观察实验现象,根据实验装置图完成下列问题。1、这是模拟()的装置。A.物体振动产生声音B.耳朵鼓膜振动C.液体溶解2、实验中敲击普叉发出的声音通过()传到气球皮上。A.音叉B.空气C.杯子3、实验时用力敲击音叉,观察到气球皮上的碎纸屑()。A.被音叉吸引B.不动C.在气球皮上跳动4、实验时用力敲音叉,气球皮上的碎纸屑跳动幅度与轻敲时相比,()。A.跳动幅度小B.跳动幅度大C.一样5、通过这个实验,我们可以知道我们耳朵里的(),它就像这个气球皮一样很薄,而且有弹性,它时时刻刻都在接收着各种声音,并产生振动。A.耳道B.鼓膜C.听小晋2.小明有3根长短相同,粗细不同的钢管,小丽说:“我可以闭上眼睛,只通过用相同的力敲击钢管就可以判断它们的粗细。”请解释其中的原理。3.用三个塑料袋分别装上沙子、水和空气封口,
单篇购买
VIP会员(1亿+VIP文档免费下)

扫码即表示接受《下载须知》

小学科学《声音》综合练习题(word)

文档大小:343KB

限时特价:扫码查看

• 请登录后再进行扫码购买
• 使用微信/支付宝扫码注册及付费下载,详阅 用户协议 隐私政策
• 如已在其他页面进行付款,请刷新当前页面重试
• 付费购买成功后,此文档可永久免费下载
年会员
99.0
¥199.0

6亿VIP文档任选,共次下载特权。

已优惠

微信/支付宝扫码完成支付,可开具发票

VIP尽享专属权益

VIP文档免费下载

赠送VIP文档免费下载次数

阅读免打扰

去除文档详情页间广告

专属身份标识

尊贵的VIP专属身份标识

高级客服

一对一高级客服服务

多端互通

电脑端/手机端权益通用

手机号注册 用户名注册
我已阅读并接受《用户协议》《隐私政策》
已有账号?立即登录
我已阅读并接受《用户协议》《隐私政策》
已有账号?立即登录
登录
手机号登录 微信扫码登录
微信扫一扫登录 账号密码登录

首次登录需关注“豆柴文库”公众号

新用户注册
VIP会员(1亿+VIP文档免费下)
年会员
99.0
¥199.0

6亿VIP文档任选,共次下载特权。

已优惠

微信/支付宝扫码完成支付,可开具发票

VIP尽享专属权益

VIP文档免费下载

赠送VIP文档免费下载次数

阅读免打扰

去除文档详情页间广告

专属身份标识

尊贵的VIP专属身份标识

高级客服

一对一高级客服服务

多端互通

电脑端/手机端权益通用