您所在位置: 网站首页 / 文档列表 / 保险 / 文档详情
财产保险合同.docx 立即下载
上传人:闪闪****魔王 上传时间:2024-09-04 格式:DOCX 页数:13 大小:15KB 金币:10 举报 版权申诉
预览加载中,请您耐心等待几秒...

财产保险合同.docx

财产保险合同.docx

预览

免费试读已结束,剩余 3 页请下载文档后查看

10 金币

下载文档

如果您无法下载资料,请参考说明:

1、部分资料下载需要金币,请确保您的账户上有足够的金币

2、已购买过的文档,再次下载不重复扣费

3、资料包下载后请先用软件解压,在使用对应软件打开

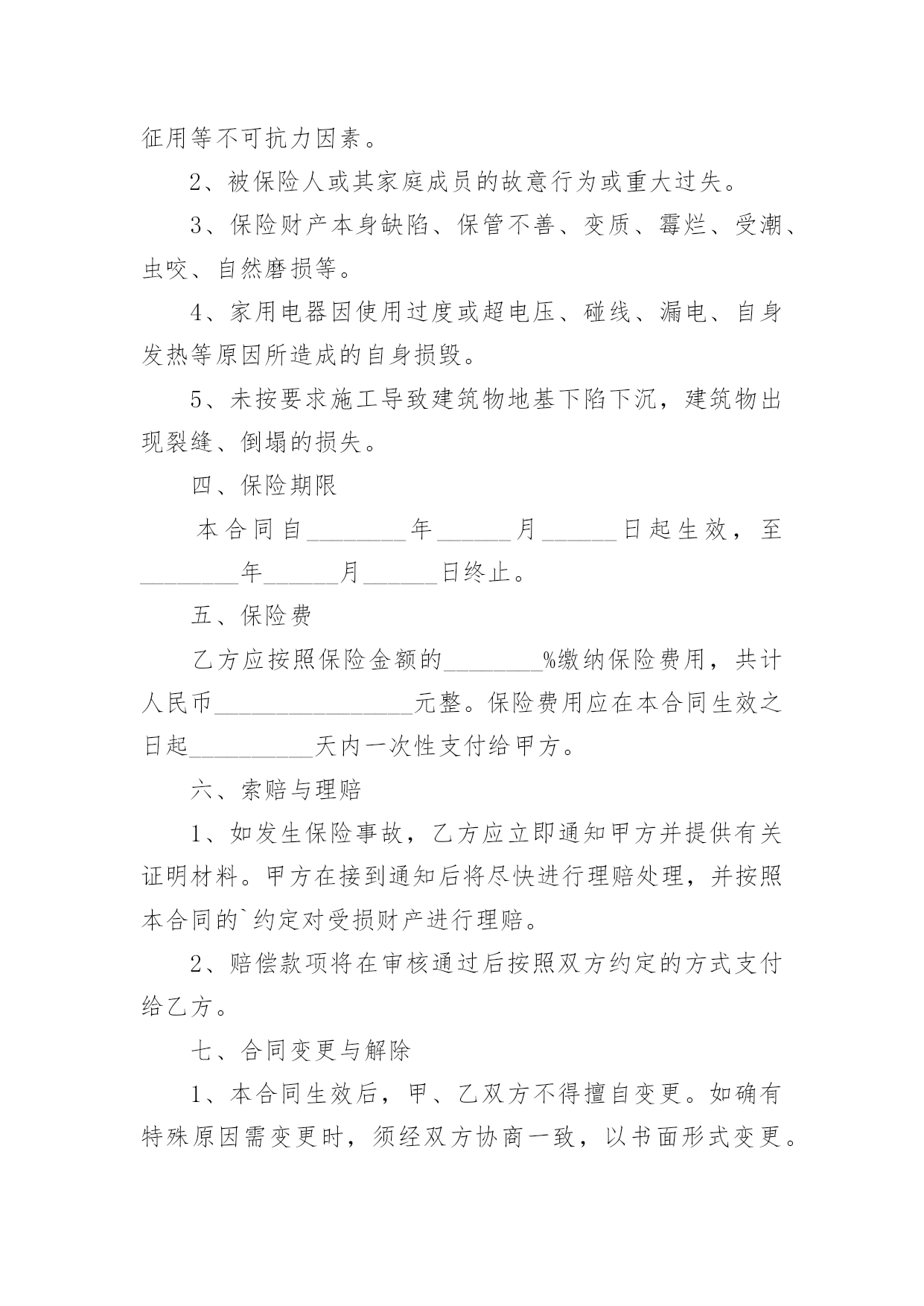
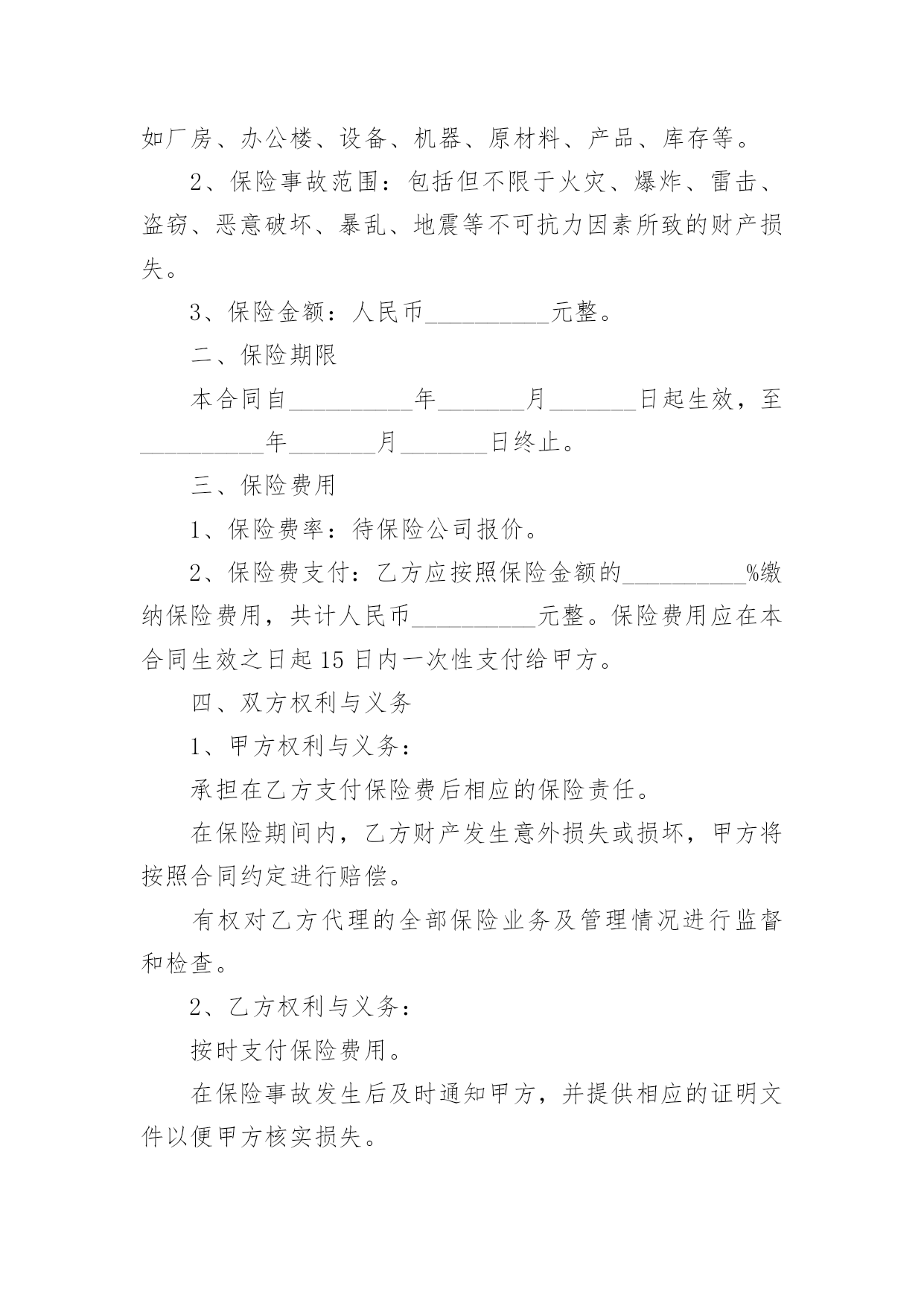
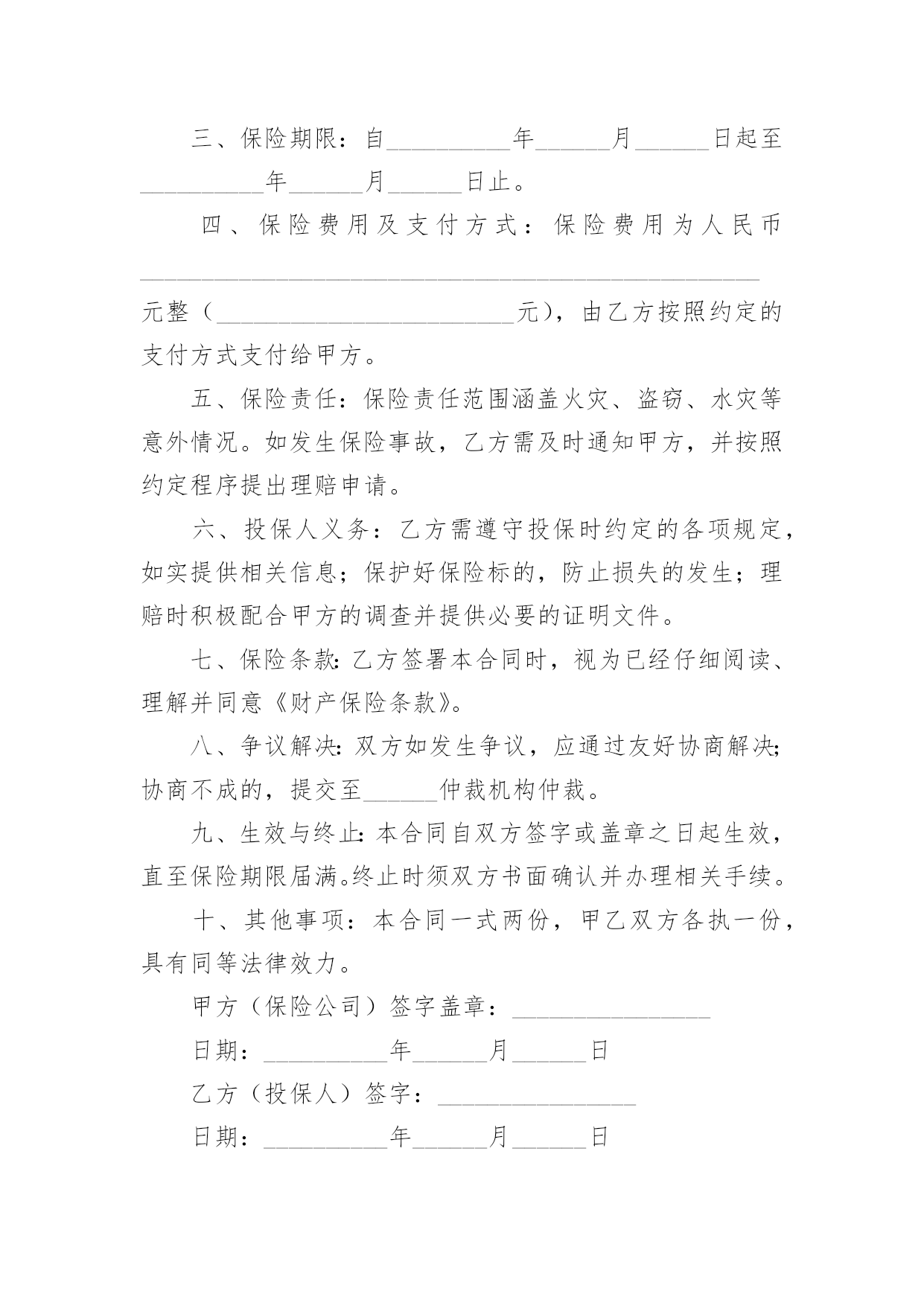
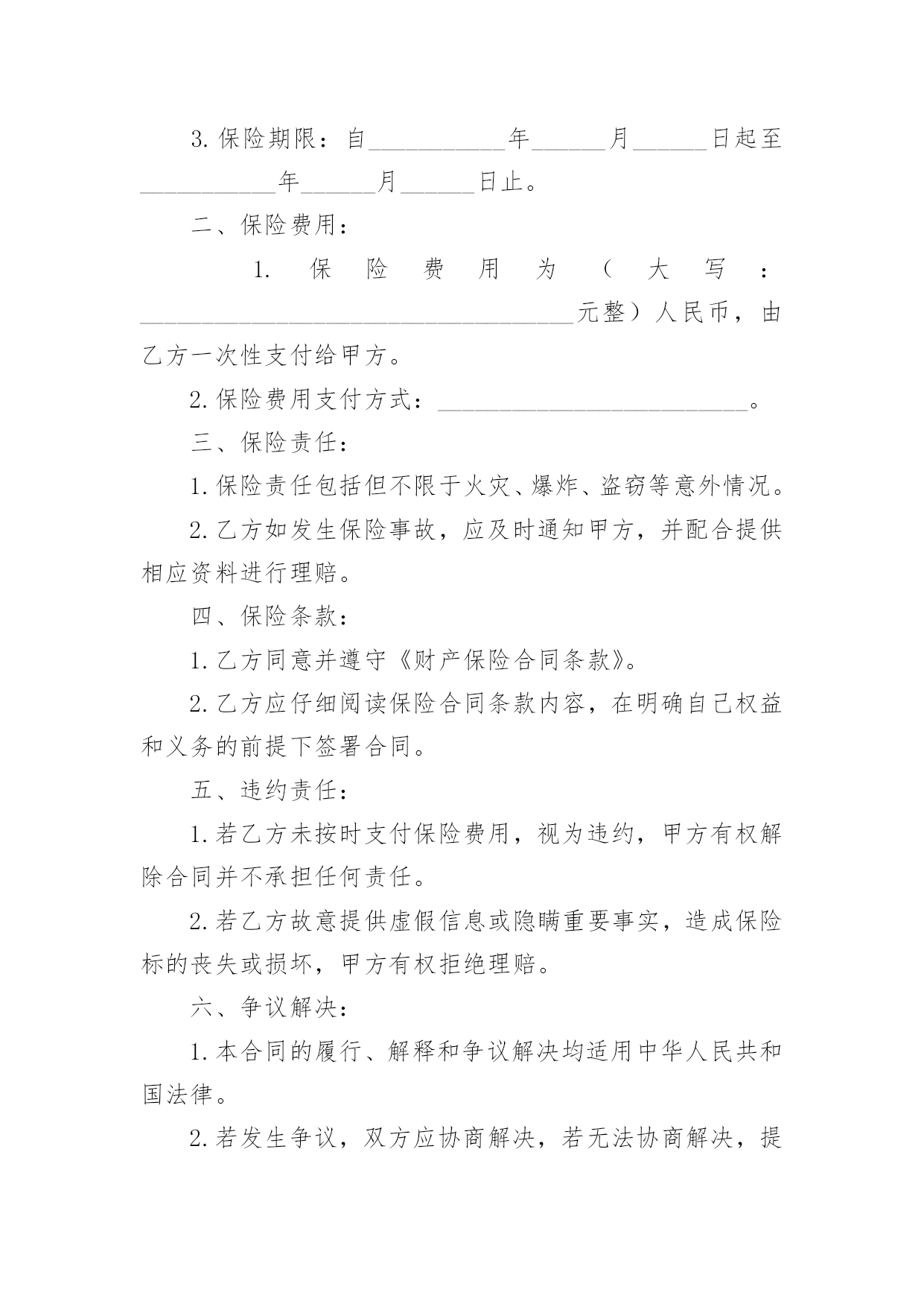
财产保险合同财产保险合同精选[5篇]随着法律法规不断完善,人们越发重视合同,人们运用到合同的场合不断增多,签订合同可以使我们的合法权益得到法律的保障。那么我们拟定合同的时候需要注意什么问题呢?下面是小编整理的财产保险合同,供大家参考借鉴,希望可以帮助到有需要的朋友。财产保险合同篇1甲方(保险公司):_________________________________________地址:_________________________________________电话:_________________________________________乙方(投保人):_________________________________________地址:_________________________________________电话:_________________________________________根据《保险法》相关规定,甲、乙双方经友好协商,就乙方的财产进行保险,达成如下条款:一、保险标的:1.保险标的:乙方名下的房屋及其中的`财产。2.保险金额:(大写:___________________________________元整)人民币。3.保险期限:自___________年______月______日起至___________年______月______日止。二、保险费用:1.保险费用为(大写:___________________________________元整)人民币,由乙方一次性支付给甲方。2.保险费用支付方式:_________________________。三、保险责任:1.保险责任包括但不限于火灾、爆炸、盗窃等意外情况。2.乙方如发生保险事故,应及时通知甲方,并配合提供相应资料进行理赔。四、保险条款:1.乙方同意并遵守《财产保险合同条款》。2.乙方应仔细阅读保险合同条款内容,在明确自己权益和义务的前提下签署合同。五、违约责任:1.若乙方未按时支付保险费用,视为违约,甲方有权解除合同并不承担任何责任。2.若乙方故意提供虚假信息或隐瞒重要事实,造成保险标的丧失或损坏,甲方有权拒绝理赔。六、争议解决:1.本合同的履行、解释和争议解决均适用中华人民共和国法律。2.若发生争议,双方应协商解决,若无法协商解决,提交有管辖权的法院裁决。七、其他事项:1.本合同一式_________份,自双方签字盖章即生效,未尽事宜双方另行协商确定。2.本合同内容以正式签署的合同为准。甲方(保险公司):____________________日期:___________年______月______日乙方(投保人):____________________日期:___________年______月______日财产保险合同篇2甲方(保险公司):____________________________地址:____________________________电话:____________________________乙方(投保人):____________________________地址:____________________________电话:____________________________根据《保险法》及相关法规,经甲方与乙方友好协商,就乙方的财产进行保险,达成如下条款:一、保险标的':乙方名下位于____________________________的财产,具体包括但不限于房屋、家具、电器等。二、保险金额:人民币__________________________________________________元整(________________________元)。三、保险期限:自__________年______月______日起至__________年______月______日止。四、保险费用及支付方式:保险费用为人民币__________________________________________________元整(________________________元),由乙方按照约定的支付方式支付给甲方。五、保险责任:保险责任范围涵盖火灾、盗窃、水灾等意外情况。如发生保险事故,乙方需及时通知甲方,并按照约定程序提出理赔申请。六、投保人义务:乙方需遵守投保时约定的各项规定,如实提供相关信息;保护好保险标的,防止损失的发生;理赔时积极配合甲方的调查并提供必要的证明文件。七、保险条款:乙方签署本合同时,视为已经仔细阅读、理解并同意《财产保险条款》。八、争议解决:双方如发生争议,应通过友好协商解决;协商不成的,提交至______仲裁机构仲裁。九、生效与终止:本合同自双方签
单篇购买
VIP会员(1亿+VIP文档免费下)

扫码即表示接受《下载须知》

财产保险合同

文档大小:15KB

限时特价:扫码查看

• 请登录后再进行扫码购买
• 使用微信/支付宝扫码注册及付费下载,详阅 用户协议 隐私政策
• 如已在其他页面进行付款,请刷新当前页面重试
• 付费购买成功后,此文档可永久免费下载
年会员
99.0
¥199.0

6亿VIP文档任选,共次下载特权。

已优惠

微信/支付宝扫码完成支付,可开具发票

VIP尽享专属权益

VIP文档免费下载

赠送VIP文档免费下载次数

阅读免打扰

去除文档详情页间广告

专属身份标识

尊贵的VIP专属身份标识

高级客服

一对一高级客服服务

多端互通

电脑端/手机端权益通用

手机号注册 用户名注册
我已阅读并接受《用户协议》《隐私政策》
已有账号?立即登录
我已阅读并接受《用户协议》《隐私政策》
已有账号?立即登录
登录
手机号登录 微信扫码登录
微信扫一扫登录 账号密码登录

首次登录需关注“豆柴文库”公众号

新用户注册
VIP会员(1亿+VIP文档免费下)
年会员
99.0
¥199.0

6亿VIP文档任选,共次下载特权。

已优惠

微信/支付宝扫码完成支付,可开具发票

VIP尽享专属权益

VIP文档免费下载

赠送VIP文档免费下载次数

阅读免打扰

去除文档详情页间广告

专属身份标识

尊贵的VIP专属身份标识

高级客服

一对一高级客服服务

多端互通

电脑端/手机端权益通用