您所在位置: 网站首页 / 文档列表 / 咨询培训 / 文档详情
生产主管职业化训练教程1(1).docx 立即下载
上传人:是你****韵呀 上传时间:2024-09-04 格式:DOCX 页数:13 大小: 金币:10 举报 版权申诉
预览加载中,请您耐心等待几秒...

生产主管职业化训练教程1(1).docx

生产主管职业化训练教程1(1).docx

预览

免费试读已结束,剩余 3 页请下载文档后查看

10 金币

下载文档

如果您无法下载资料,请参考说明:

1、部分资料下载需要金币,请确保您的账户上有足够的金币

2、已购买过的文档,再次下载不重复扣费

3、资料包下载后请先用软件解压,在使用对应软件打开

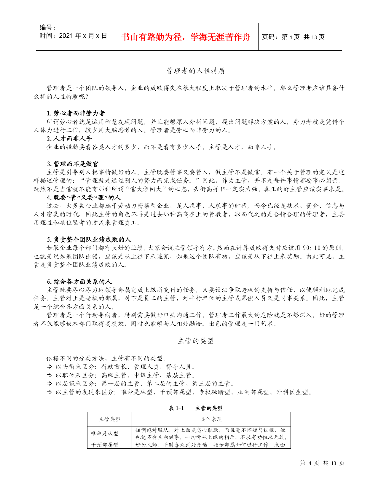
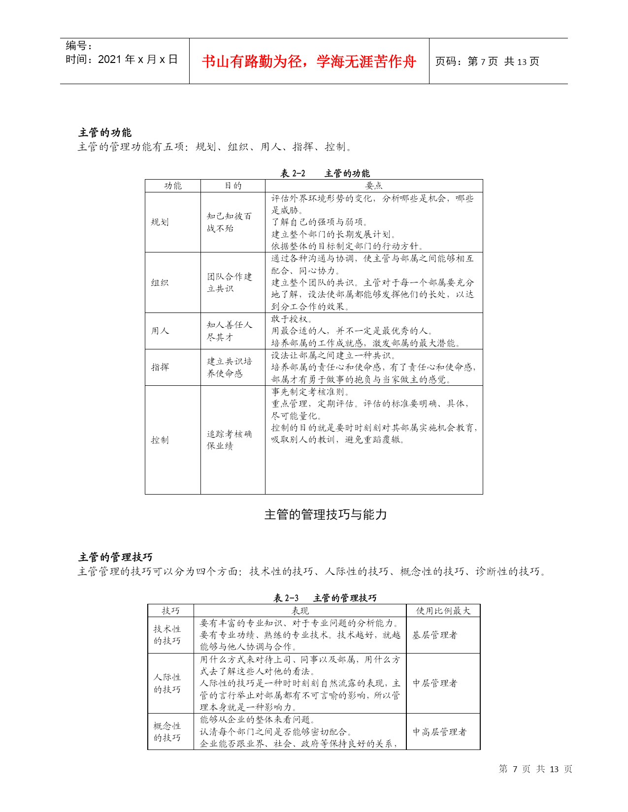
编号:时间:2021年x月x日书山有路勤为径,学海无涯苦作舟页码:第PAGE13页共NUMPAGES13页第PAGE\*MERGEFORMAT13页共NUMPAGES\*MERGEFORMAT13页《生产主管职业化训练教程》内容摘要【主讲专家】刘敏兴【出版单位】北京大学出版社第十讲日常管理制度与组织结构1.早晚会制度的建立2.组织结构的内容与意义3.组织运用原则4.制度与绩效第十一讲安全管理与劳动管理1.工业安全2.安全生产教育制度3.劳动定额4.劳动组织与定员第十二讲5S活动——现场管理的法宝1.5s的沿革与重要性2.5s的目的与作用3.5s与其他活动的关系第十三讲生产计划、生产准备管理1.生产管理认识2.产能负荷分析3.销售计划与生产计划4.生产计划的准备工作第十四讲生产控制、采购及物料控制1.生产进度的管制2.生产管理组织3.采购的时机、计划及原则4.物料的分类与管理第十五讲质量与品质控制1.品质管制概述2.如何管理品质3.品质变异来源4.防止变异要诀第十六讲全员改善活动的展开1.全员参与改善2.目视管理3.改善建议制度4.设备管理方法5.成本管理6.文件管理【课程提纲】第一讲管理的基本概念1.企业需要优秀管理者2.理想管理者的特点3.管理者的特质和内涵第二讲主管的基本要求1.主管的角色与功能2.主管具备的能力条件3.主管具备的涵养职责第三讲目标设定的能力1.目标管理的作用2.设定目标的理由3.推动目标管理4.目标管理的原则和运用第四讲问题分析与改善管理的能力1.突破困境2.处理方法3.改善手法4.作业改善第五讲组织与授权的能力1.组织管理2.授权管理第六讲传达与沟通的能力1.沟通的重要性2.做好沟通管理3.沟通的要领第七讲激励部属的行动能力1.激励的构成因素2.如何激发部属的积极性3.申斥部属的正确方法4.如何处置表现不良的部属5.激励理论第八讲培育部属的能力1.如何做好训练2.如何做好工作教导3.如何培养新进人员4.如何储备和训练基层干部第九讲自我革新的能力1.经常保持九条危机意识2.在工作方面做自我评鉴3.主管须拥有的五种勇气4.做好主管应具备的素质【内容摘要】第1讲管理的基本概念【本讲重点】管理者必备的三种技能理想管理者的特点管理者的人性特质主管的类型企业都在追求一流的设备、一流的管理、一流的技术、一流的质量、一流的服务。而设备、管理、技术、质量、服务,都是人创造出来的。管理者必备的三种技能一个企业的目标都不外乎追求成长与利润,想要顺利地达到这个目标,就需要管理者与部属同心协力。因此任何企业都迫切地追求优秀的管理人才,唯有拥有更多的管理人才,这个企业的组织活动才容易开展,达到目标的速度才会提高。然而,现实中真正了解自己所扮演的角色的管理者毕竟是少数,大多数管理者都还从事着跟一般职员相同的工作,这就失去了设立管理职位的意义。管理者必须具备的三种特殊技能:1.良好的专业技能不同的企业,不同的部门要求的专业知识都不尽相同。管理者对于自己所属单位的任务,不但需要深入地了解,更要对自己所需的专业技术知识多加研究。2.善于处理人际关系的技能一个管理者如果不善于处理人际关系,即使他拥有再多的专业知识、再丰富的工作经验,也不能圆满地带领部下完成预期目标。3.缜密、系统的思考能力管理者在从事各项工作中不会一帆风顺,为了解决发生的问题,最重要的就是要有冷静、缜密、系统的思考能力,才能够做出正确的判断。【自检】作为一名管理者,你目前扮演着什么角色?还需要做哪些改进,才能充分发挥管理者的作用?我目前扮演的角色:我需要改进的地方:理想管理者的特点管理者面临的状况u老板如何看你,也就是说老板需要一个什么样的管理者。u员工怎么看你,也就是说员工希望有一个什么样的管理者。u管理者自我评价,也就是说管理者对自身实力应客观地评估。经营者对管理者的要求“优秀的主管难求”,这是所有的经营者常常挂在嘴边的一句话。企业的快速成长带来管理者的不足,或者是管理者的能力还不足以应付新的环境,另外,经营者对管理者的要求有时会比较高,也使得企业感到优秀的管理者难求。在这样的情形下如何培养管理人才,如何善用现有的人才,已成为每一个企业经营者首要的任务。经营者心目中的管理者究竟是什么样的?日本企业家归纳了一些成功管理者的基本条件:(1)信赖自己的部属。(2)适时地授权(将权力转移给部下)。(3)善于导入新的管理观念。(4)听取别人的良好意见。(5)时刻保持改革的心愿。(6)办事果断、勇于负责。经营者总是希望有十全十美的管理者。究其原因,或许归咎于经营者跟管理者之间的性格不同,对事物要求的水准也不尽相同,经营的观念无法一致。因此很难说
单篇购买
VIP会员(1亿+VIP文档免费下)

扫码即表示接受《下载须知》

生产主管职业化训练教程1(1)

文档大小:

限时特价:扫码查看

• 请登录后再进行扫码购买
• 使用微信/支付宝扫码注册及付费下载,详阅 用户协议 隐私政策
• 如已在其他页面进行付款,请刷新当前页面重试
• 付费购买成功后,此文档可永久免费下载
年会员
99.0
¥199.0

6亿VIP文档任选,共次下载特权。

已优惠

微信/支付宝扫码完成支付,可开具发票

VIP尽享专属权益

VIP文档免费下载

赠送VIP文档免费下载次数

阅读免打扰

去除文档详情页间广告

专属身份标识

尊贵的VIP专属身份标识

高级客服

一对一高级客服服务

多端互通

电脑端/手机端权益通用

手机号注册 用户名注册
我已阅读并接受《用户协议》《隐私政策》
已有账号?立即登录
我已阅读并接受《用户协议》《隐私政策》
已有账号?立即登录
登录
手机号登录 微信扫码登录
微信扫一扫登录 账号密码登录

首次登录需关注“豆柴文库”公众号

新用户注册
VIP会员(1亿+VIP文档免费下)
年会员
99.0
¥199.0

6亿VIP文档任选,共次下载特权。

已优惠

微信/支付宝扫码完成支付,可开具发票

VIP尽享专属权益

VIP文档免费下载

赠送VIP文档免费下载次数

阅读免打扰

去除文档详情页间广告

专属身份标识

尊贵的VIP专属身份标识

高级客服

一对一高级客服服务

多端互通

电脑端/手机端权益通用