您所在位置: 网站首页 / 文档列表 / 史学理论 / 文档详情
第6课洋务运动.doc 立即下载
上传人:yy****24 上传时间:2024-09-04 格式:DOC 页数:4 大小:56KB 金币:16 举报 版权申诉
预览加载中,请您耐心等待几秒...

第6课洋务运动.doc

第6课洋务运动.doc

预览

在线预览结束,喜欢就下载吧,查找使用更方便

16 金币

下载文档

如果您无法下载资料,请参考说明:

1、部分资料下载需要金币,请确保您的账户上有足够的金币

2、已购买过的文档,再次下载不重复扣费

3、资料包下载后请先用软件解压,在使用对应软件打开

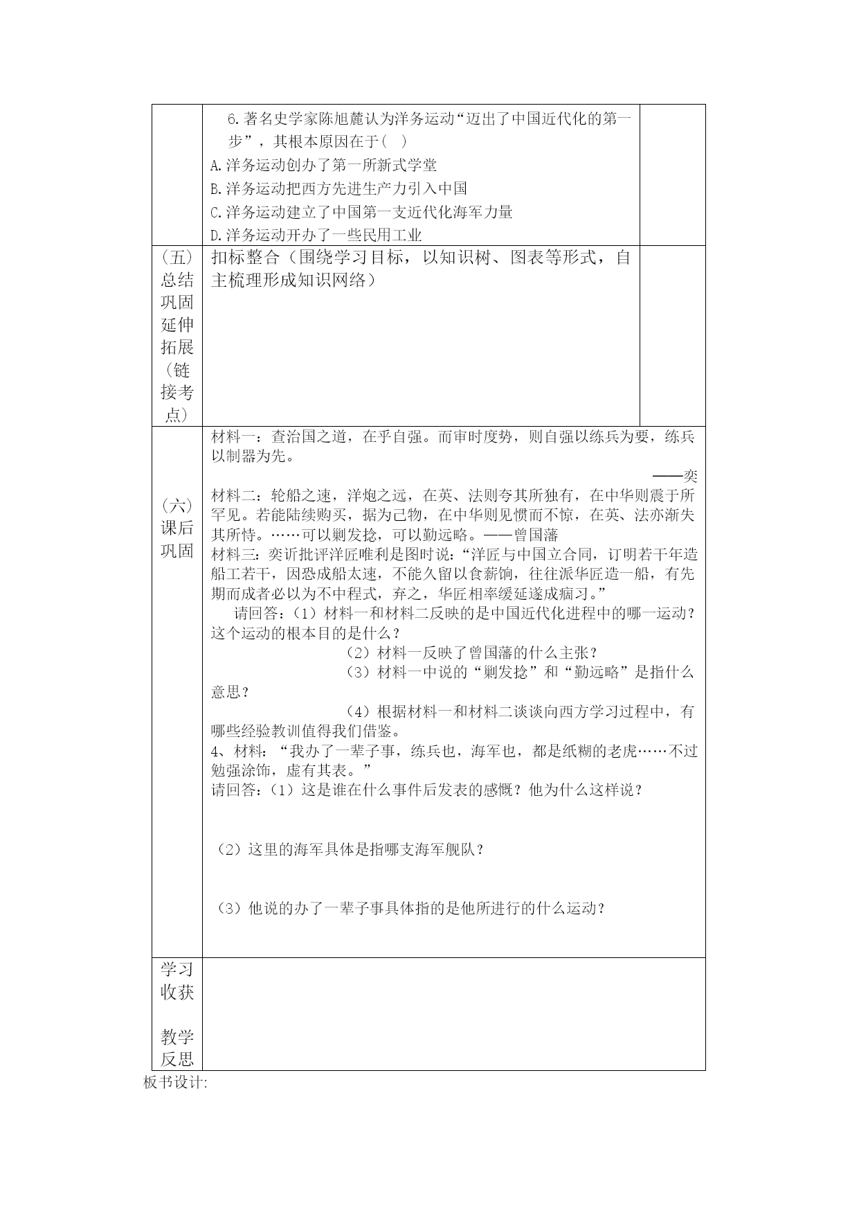
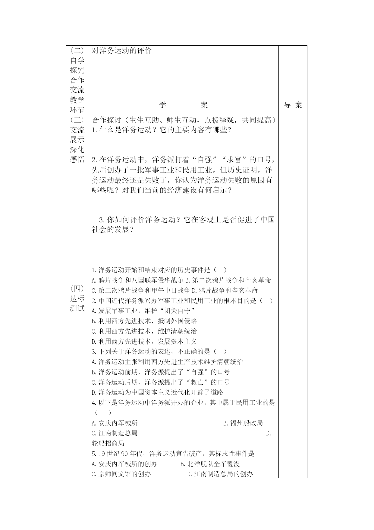
周次第三周年级、科目八年历史教学时间课型新课第()课时1授课人王春荣课题第6课洋务运动教学目标【知识与能力】了解洋务运动的时间口号代表人物内容、对洋务运动的评价等。【过程与方法】分析洋务运动使学生认识到这次运动并没有使中国走向富强之路,但引进了西方先进的技术,是中国出现了第一批近代企业。【情感态度与价值观】辩证发展的看待历史事物,激发爱国主义热情。学习重点洋务运动的代表人物,创办军事工业、创办民用工业。学习难点对洋务运动的评价。预习准备通读课文,把本课不明白的地方画出来教具学具挂图教学方法合作探究,师生互动探究教学过程教学环节学案导案(一)预习导学一、独立试航(预习课文,自主完成基础知识,记下发现的问题)1.第二次鸦片战争后,统治集团内部出现了一批较为开明的官员,形成了在中央以为代表,在地方以,,,为代表的洋务派。2.洋务运动前期,洋务派以为口号,采用西方先进生产技术,创办了,,等一批近代军事工业。洋务运动后期,又以为口号,开办了一批民用企业。主要有,,。70年代中期到80年代中期,洋务派筹建了,,三支海军。3.1862年创办的是洋务派创办的第一所新式学堂。它以培养和为宗旨。4.甲午中日战争中,全军覆没,洋务运动也随之破产。5.你是如何评价洋务运动的?自己不能解决的问题:(二)自学探究合作交流对洋务运动的评价教学环节学案导案(三)交流展示深化感悟合作探讨(生生互助、师生互动,点拨释疑,共同提高)1.什么是洋务运动?它的主要内容有哪些?2.在洋务运动中,洋务派打着“自强”“求富”的口号,先后创办了一批军事工业和民用工业。但历史证明,洋务运动最终还是失败了。你认为洋务运动失败的原因有哪些呢?对我们当前的经济建设有何启示?3.你如何评价洋务运动?它在客观上是否促进了中国社会的发展?(四)达标测试1.洋务运动开始和结束对应的历史事件是()A.鸦片战争和八国联军侵华战争B.第二次鸦片战争和辛亥革命C.第二次鸦片战争和甲午中日战争D.鸦片战争和辛亥革命2.中国近代洋务派兴办军事工业和民用工业的根本目的是()A.发展军事工业,维护“闭关自守”B.利用西方先进技术,抵制外国侵略C.利用西方先进技术,维护清朝统治D.利用西方先进技术,发展资本主义3.下列关于洋务运动的表述,不正确的是()A.洋务运动主张利用西方先进生产技术维护清朝统治B.洋务运动前期,洋务派提出了“自强”的口号C.洋务运动后期,洋务派提出了“救亡”的口号D.洋务运动为中国资本主义近代化开辟了道路4.以下是洋务运动中洋务派开办的企业,其中属于民用工业的是()A.安庆内军械所B.福州船政局C.江南制造总局D.轮船招商局5.19世纪90年代,洋务运动宣告破产,其标志性事件是A.安庆内军械所的创办B.北洋舰队全军覆没C.京师同文馆的创办D.江南制造总局的创办6.著名史学家陈旭麓认为洋务运动“迈出了中国近代化的第一步”,其根本原因在于()A.洋务运动创办了第一所新式学堂B.洋务运动把西方先进生产力引入中国C.洋务运动建立了中国第一支近代化海军力量D.洋务运动开办了一些民用工业(五)总结巩固延伸拓展(链接考点)扣标整合(围绕学习目标,以知识树、图表等形式,自主梳理形成知识网络)(六)课后巩固材料一:查治国之道,在乎自强。而审时度势,则自强以练兵为要,练兵以制器为先。──奕材料二:轮船之速,洋炮之远,在英、法则夸其所独有,在中华则震于所罕见。若能陆续购买,据为己物,在中华则见惯而不惊,在英、法亦渐失其所恃。……可以剿发捻,可以勤远略。——曾国藩材料三:奕批评洋匠唯利是图时说:“洋匠与中国立合同,订明若干年造船工若干,因恐成船太速,不能久留以食薪饷,往往派华匠造一船,有先期而成者必以为不中程式,弃之,华匠相率缓延遂成痼习。”请回答:(1)材料一和材料二反映的是中国近代化进程中的哪一运动?这个运动的根本目的是什么?(2)材料一反映了曾国藩的什么主张?(3)材料一中说的“剿发捻”和“勤远略”是指什么意思?(4)根据材料一和材料二谈谈向西方学习过程中,有哪些经验教训值得我们借鉴。4、材料:“我办了一辈子事,练兵也,海军也,都是纸糊的老虎……不过勉强涂饰,虚有其表。”请回答:(1)这是谁在什么事件后发表的感慨?他为什么这样说?(2)这里的海军具体是指哪支海军舰队?(3)他说的办了一辈子事具体指的是他所进行的什么运动?学习收获教学反思板书设计:一、一个中央代表;二、两个旗号;两个阶段;三、三支海军四、四个代表------曾国藩,李鸿章,左宗棠,张之洞;四字旗号——自强求富;四大内容——军事、民用工业,筹划
单篇购买
VIP会员(1亿+VIP文档免费下)

扫码即表示接受《下载须知》

第6课洋务运动

文档大小:56KB

限时特价:扫码查看

• 请登录后再进行扫码购买
• 使用微信/支付宝扫码注册及付费下载,详阅 用户协议 隐私政策
• 如已在其他页面进行付款,请刷新当前页面重试
• 付费购买成功后,此文档可永久免费下载
年会员
99.0
¥199.0

6亿VIP文档任选,共次下载特权。

已优惠

微信/支付宝扫码完成支付,可开具发票

VIP尽享专属权益

VIP文档免费下载

赠送VIP文档免费下载次数

阅读免打扰

去除文档详情页间广告

专属身份标识

尊贵的VIP专属身份标识

高级客服

一对一高级客服服务

多端互通

电脑端/手机端权益通用

手机号注册 用户名注册
我已阅读并接受《用户协议》《隐私政策》
已有账号?立即登录
我已阅读并接受《用户协议》《隐私政策》
已有账号?立即登录
登录
手机号登录 微信扫码登录
微信扫一扫登录 账号密码登录

首次登录需关注“豆柴文库”公众号

新用户注册
VIP会员(1亿+VIP文档免费下)
年会员
99.0
¥199.0

6亿VIP文档任选,共次下载特权。

已优惠

微信/支付宝扫码完成支付,可开具发票

VIP尽享专属权益

VIP文档免费下载

赠送VIP文档免费下载次数

阅读免打扰

去除文档详情页间广告

专属身份标识

尊贵的VIP专属身份标识

高级客服

一对一高级客服服务

多端互通

电脑端/手机端权益通用