您所在位置: 网站首页 / 文档列表 / 小学课件 / 文档详情
小学科学《声音》练习题及完整答案.doc 立即下载
上传人:金启****富来 上传时间:2024-09-04 格式:DOC 页数:13 大小:440KB 金币:10 举报 版权申诉
预览加载中,请您耐心等待几秒...

小学科学《声音》练习题及完整答案.doc

小学科学《声音》练习题及完整答案.doc

预览

免费试读已结束,剩余 3 页请下载文档后查看

10 金币

下载文档

如果您无法下载资料,请参考说明:

1、部分资料下载需要金币,请确保您的账户上有足够的金币

2、已购买过的文档,再次下载不重复扣费

3、资料包下载后请先用软件解压,在使用对应软件打开

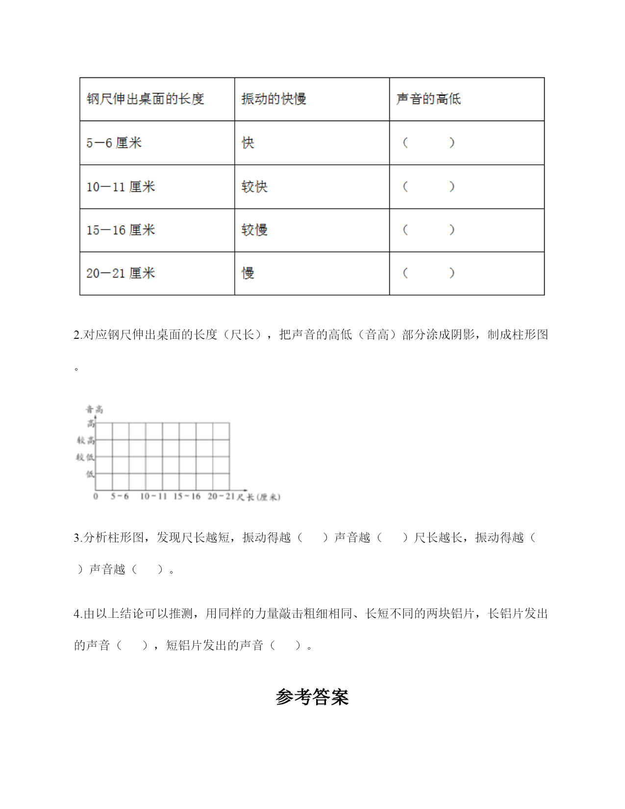
小学科学《声音》练习题一.选择题(共10题,共20分)1.下面对“昨晚雷声很大”的描述错误的是()。A.雷声是通过空气传播而来的B.雷声很大,说明音量很强C.我们听到雷声是因为耳道中听小骨振动产生的2.下面声音中,刺耳的是()。A.朗朗的读书声B.巨大的爆炸声C.小溪的流水声3.人说话的声音是由()振动产生的。A.声带B.口腔C.嘴唇4.()属于自然界的声音。A.风吹树叶的声音B.汽车鸣笛的声音C.炒菜的声音5.调节电视机的声音旋钮,改变的是声音的()。A.音量B.音调C.音色6.通过“弦的音高与哪些因素有关”的研究,我们知道:()。A.长而粗的物体发出的声音高B.短而细的物体发出的声音高C.长而粗、短而细的物体发出的声音一样高7.把击打过的音叉轻轻放在水面上,可以看到水的波纹从振动的音叉开始()传播。A.只向上下B.只向左右C.向四周8.流水的声音是由()产生的。A.水的振动B.声带的振动C.岩石的振动9.用拨动的方法使钢尺发声的实验,下列做法中正确的是()。A.边做实验,边大声讨论B.不用分工合作,看着同学完成就可以了C.钢尺的一端要用力压住10.小红拿了六根相同的试管,在里面装上不同量的水,自制了一个小乐器(如图),她用嘴吹试管,主要是靠()振动而发出声音的。A.试管内的水B.试管内的空气C.整个试管二.填空题(共10题,共40分)1.龙舟赛时,阵阵鼓声是鼓面()产生的。2.一个物体(比如音叉、钢尺等)在力的作用下,沿着某一路径做(),这种运动被称为()。声音是由物体()而产生的。3.在拨动钢尺时,改变尺子伸出桌面的(),尺子振动时发出的音高也会改变,因为尺子振动的()改变了。4.在我们身边,到处都能听到(),并能从它那里获得很多。5.用不同的力量拨动橡皮筋时,橡皮筋能发出强弱不同的声音。当橡皮筋拉得一样长短时,用力拨动橡皮筋,声音();轻轻拨动橡皮筋,声音()。6.在自然界里,声音有()有弱,有()有低。7.在我们的周围,声音无处不在。我们的喉咙有一个能发出声音、控制自如的器官是()。8.音量强弱是由物体振动的()决定的。音高则是由物体振动的()所决定的。9.()很薄而且有弹性,即使是很轻的声音,它都会产生振动。10.人耳是怎样听到声音的?请你按时间的先后顺序填一填。(填序号)外界传来的声音→()→()→鼓膜→()→()→()→大脑①外耳道;②听觉神经③耳蜗④耳郭⑤听小骨三.判断题(共10题,共20分)1.远处有声音传过来,一定有物体在振动。()2.物体振动得越快,发出的声音就越低。()3.我国传统乐器古筝上的弦长短不一,弦越短,发出的声音越高。()4.听小骨是内耳的一部分。()5.在任何场所我们都要大声说话,防止别人听不清。()6.医生的听诊器的听诊头像鼓膜一样,能感受到心脏的跳动。()7.耳朵分为外耳、中耳、内耳三部分。()8.雷声是通过雨水的振动传到我们耳朵里的。()9.空气的振动会引起人鼓膜的振动。()10.小明说“昨晚雷声很大”,这是对雷声音量的描述。()四.连线题(共1题,共5分)1.把下列方法与它们是否能使物体发声连接。敲击锣面弯曲钢尺拉伸橡皮筋按压鼓面拨动橡皮筋能够发声不能发声五.填表题(共2题,共14分)1.想一想,坐在教室里你能听到哪些声音?2.探究尺子发出声音的音高变化实验记录表。六.简答题(共5题,共26分)1.声音在传播的过程中借助了什么物质?2.自制小乐器分为几个步骤?依次是什么?3.我们可以从哪几个方面对自制的小乐器进行评价?4.抽出玻璃罩内的空气,闹钟的声音有什么变化?怎样解释我们看到的现象?声音的传播与空气有关系吗?5.向水壶中倒水,随着水越到越多,听到的声音高低不同,倒的水越多,声音越高,其科学原理是什么?七.材料题(共3题,共25分)1.写出下图各部分的名称。2.下图是乐用橡皮筋将一块绷紧的气球皮扎在杯口上,并在气球皮上撒一些碎纸屑,然后在杯子的上方敲击音叉观察实验现象,根据实验装置图完成下列问题。1、这是模拟()的装置。A.物体振动产生声音B.耳朵鼓膜振动C.液体溶解2、实验中敲击普叉发出的声音通过()传到气球皮上。A.音叉B.空气C.杯子3、实验时用力敲击音叉,观察到气球皮上的碎纸屑()。A.被音叉吸引B.不动C.在气球皮上跳动4、实验时用力敲音叉,气球皮上的碎纸屑跳动幅度与轻敲时相比,()。A.跳动幅度小B.跳动幅度大C.一样5、通过这个实验,我们可以知道我们耳朵里的(),它就像这个气球皮一样很薄,而且有弹性,它时时刻刻都在接收着各种声音,并产生振动。A.耳道B.鼓膜C.听小晋3.唐朝著名诗人白居易在《琵琶行》中有“
单篇购买
VIP会员(1亿+VIP文档免费下)

扫码即表示接受《下载须知》

小学科学《声音》练习题及完整答案

文档大小:440KB

限时特价:扫码查看

• 请登录后再进行扫码购买
• 使用微信/支付宝扫码注册及付费下载,详阅 用户协议 隐私政策
• 如已在其他页面进行付款,请刷新当前页面重试
• 付费购买成功后,此文档可永久免费下载
年会员
99.0
¥199.0

6亿VIP文档任选,共次下载特权。

已优惠

微信/支付宝扫码完成支付,可开具发票

VIP尽享专属权益

VIP文档免费下载

赠送VIP文档免费下载次数

阅读免打扰

去除文档详情页间广告

专属身份标识

尊贵的VIP专属身份标识

高级客服

一对一高级客服服务

多端互通

电脑端/手机端权益通用

手机号注册 用户名注册
我已阅读并接受《用户协议》《隐私政策》
已有账号?立即登录
我已阅读并接受《用户协议》《隐私政策》
已有账号?立即登录
登录
手机号登录 微信扫码登录
微信扫一扫登录 账号密码登录

首次登录需关注“豆柴文库”公众号

新用户注册
VIP会员(1亿+VIP文档免费下)
年会员
99.0
¥199.0

6亿VIP文档任选,共次下载特权。

已优惠

微信/支付宝扫码完成支付,可开具发票

VIP尽享专属权益

VIP文档免费下载

赠送VIP文档免费下载次数

阅读免打扰

去除文档详情页间广告

专属身份标识

尊贵的VIP专属身份标识

高级客服

一对一高级客服服务

多端互通

电脑端/手机端权益通用