您所在位置: 网站首页 / 文档列表 / 小学课件 / 文档详情
小学科学《声音》练习题【学生专用】.doc 立即下载
上传人:17****27 上传时间:2024-09-04 格式:DOC 页数:12 大小:485KB 金币:10 举报 版权申诉
预览加载中,请您耐心等待几秒...

小学科学《声音》练习题【学生专用】.doc

小学科学《声音》练习题【学生专用】.doc

预览

免费试读已结束,剩余 2 页请下载文档后查看

10 金币

下载文档

如果您无法下载资料,请参考说明:

1、部分资料下载需要金币,请确保您的账户上有足够的金币

2、已购买过的文档,再次下载不重复扣费

3、资料包下载后请先用软件解压,在使用对应软件打开

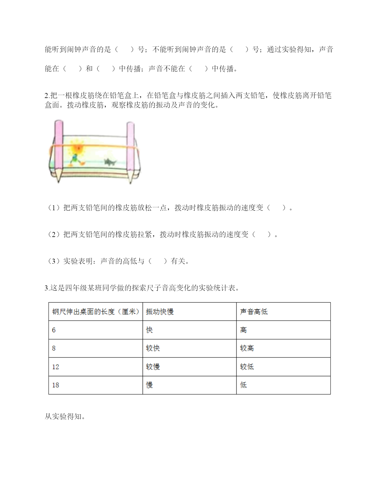
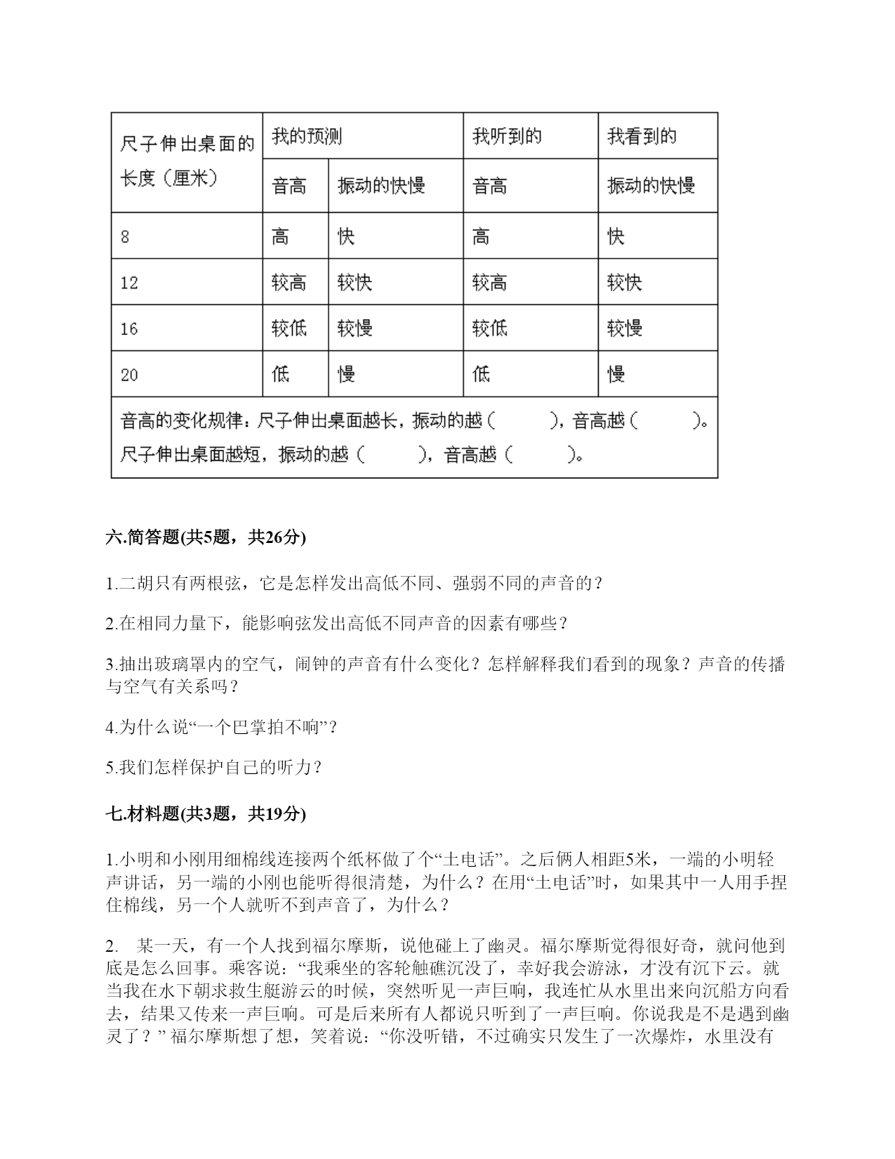
小学科学《声音》练习题一.选择题(共10题,共20分)1.假如两个人在月球上,必须要()才能顺利聊天。A.大声说话B.使用无线电C.小声说话2.橡皮筋拉得越紧,拨弹时发出的声音越()。A.响B.轻C.不一定听到3.如图所示,小提琴总共有4根琴弦,用相同的力拨动时()。A.1号弦发出的声音最高B.2号弦发出的声音最高C.4号弦发出的声音最高4.下列现象中,说明声音能在液体中传播的是()。A.鱼被岸上的脚步声吓走B.游客听到瀑布倾泻而下的声音C.海边的人听到海浪拍击岩石的声音5.人的耳郭有()的作用。A.收集声音B.产生振动C.传播声音6.下列不属于噪音的是()。A.机器的轰鸣声B.午夜的钢琴声C.教师上课7.如图所示,外界声音传到大脑的路径正确的是()。A.外耳道—听小骨—耳蜗—鼓膜—大脑—听觉神经B.外耳道—鼓膜—听小骨—耳蜗—听觉神经—大脑C.外耳道—耳蜗—听小骨—鼓膜—大脑—听觉神经D.外耳道—鼓膜—耳蜗—听小骨—听觉神经—大脑8.青青用同样大小的力敲击两个大小不同的音叉后放入水中,过了相同的时间后观察到水面形成的波纹不()(如图所示),由此可以推断()。A.甲是大音叉B.乙是大音叉C.无法确定9.通过“弦的音高与哪些因素有关”的研究,我们知道:()。A.长而粗的物体发出的声音高B.短而细的物体发出的声音高C.长而粗、短而细的物体发出的声音一样高10.当我们把玻璃钟罩里的空气逐渐抽掉,钟罩跟里的铃声()。A.越来越响B.越来越小C.不变二.填空题(共10题,共38分)1.一个物体(比如音叉、钢尺等)在力的作用下,沿着某一路径做(),这种运动被称为()。声音是由物体()而产生的。2.用纸卷一个“喇叭”,听小的声音,我们会发现声音的音量变()(填“大”或“小”)了。3.我们周围充满着不同的声音,我们可以利用()来制造出不同的声音。4.声音的强弱与物体的振动()有关,声音的高低与物体振动的()有关。改变物质的粗细可以改变声音的()。5.要发出强弱不同的声音,关键是()。6.我们周围的声音丰富多彩。有来自()的叫声,有来自()的声音,还有来自()生产生活发出的声音。7.音量强弱是由物体振动的()决定的。音高则是由物体振动的()所决定的。8.我们耳朵的结构主要分为()、()和()三部分。9.用力弯曲钢尺,钢尺不会发出声音,是因为钢尺没有()。10.声音的传播方向是向着()的。三.判断题(共10题,共20分)1.为了保护听力,我们不要长时间戴着耳机听音乐。()2.听觉神经把振动传到大脑。()3.用手轻轻触摸正在发声的物体,能感觉到物体正在振动。()4.使橡皮筋发出声音只能拉直拨动。()5.吹口哨可以发出声音。()6.声音的大小在科学上叫声音的强弱,声音的高低我们称为音高。()7.物体一般都能传播声音,它们传播声音的本领有所不同。()8.物体振动的幅度越大,发出的声音就越强。()9.人的耳朵里有鼓膜,鼓膜虽然很厚,但有弹性,即使是轻微的声音,它都会产生振动。()10.当雨落入水中,水纹呈波形散开这是我们可以听到“滴答”声。这说明声音是以水波为载体传入我们耳朵的。()四.连线题(共1题,共4分)1.将下面耳朵的结构和其所具备的功能连在一起。鼓膜收集声波耳廓将声波转化为振动听神经将振动转化为听觉信号外耳道传递声音五.填表题(共2题,共14分)1.想一想,坐在教室里你能听到哪些声音?2.探究尺子发出声音的音高变化实验记录表。六.简答题(共5题,共26分)1.二胡只有两根弦,它是怎样发出高低不同、强弱不同的声音的?2.在相同力量下,能影响弦发出高低不同声音的因素有哪些?3.抽出玻璃罩内的空气,闹钟的声音有什么变化?怎样解释我们看到的现象?声音的传播与空气有关系吗?4.为什么说“一个巴掌拍不响”?5.我们怎样保护自己的听力?七.材料题(共3题,共19分)1.小明和小刚用细棉线连接两个纸杯做了个“土电话”。之后俩人相距5米,一端的小明轻声讲话,另一端的小刚也能听得很清楚,为什么?在用“土电话”时,如果其中一人用手捏住棉线,另一个人就听不到声音了,为什么?2.某一天,有一个人找到福尔摩斯,说他碰上了幽灵。福尔摩斯觉得很好奇,就问他到底是怎么回事。乘客说:“我乘坐的客轮触礁沉没了,幸好我会游泳,才没有沉下云。就当我在水下朝求救生艇游云的时候,突然听见一声巨响,我连忙从水里出来向沉船方向看去,结果又传来一声巨响。可是后来所有人都说只听到了一声巨响。你说我是不是遇到幽灵了?”福尔摩斯想了想,笑着说:“你没听错,不过确实只发生了一次爆炸,水里没有幽灵。”你能利用声音传播的知识,替福尔摩斯向这个人解释为什么会听到两次爆炸
单篇购买
VIP会员(1亿+VIP文档免费下)

扫码即表示接受《下载须知》

小学科学《声音》练习题【学生专用】

文档大小:485KB

限时特价:扫码查看

• 请登录后再进行扫码购买
• 使用微信/支付宝扫码注册及付费下载,详阅 用户协议 隐私政策
• 如已在其他页面进行付款,请刷新当前页面重试
• 付费购买成功后,此文档可永久免费下载
年会员
99.0
¥199.0

6亿VIP文档任选,共次下载特权。

已优惠

微信/支付宝扫码完成支付,可开具发票

VIP尽享专属权益

VIP文档免费下载

赠送VIP文档免费下载次数

阅读免打扰

去除文档详情页间广告

专属身份标识

尊贵的VIP专属身份标识

高级客服

一对一高级客服服务

多端互通

电脑端/手机端权益通用

手机号注册 用户名注册
我已阅读并接受《用户协议》《隐私政策》
已有账号?立即登录
我已阅读并接受《用户协议》《隐私政策》
已有账号?立即登录
登录
手机号登录 微信扫码登录
微信扫一扫登录 账号密码登录

首次登录需关注“豆柴文库”公众号

新用户注册
VIP会员(1亿+VIP文档免费下)
年会员
99.0
¥199.0

6亿VIP文档任选,共次下载特权。

已优惠

微信/支付宝扫码完成支付,可开具发票

VIP尽享专属权益

VIP文档免费下载

赠送VIP文档免费下载次数

阅读免打扰

去除文档详情页间广告

专属身份标识

尊贵的VIP专属身份标识

高级客服

一对一高级客服服务

多端互通

电脑端/手机端权益通用