您所在位置: 网站首页 / 文档列表 / 小学课件 / 文档详情
小学科学《声音》综合练习题必考.doc 立即下载
上传人:金启****富来 上传时间:2024-09-04 格式:DOC 页数:11 大小:322KB 金币:10 举报 版权申诉
预览加载中,请您耐心等待几秒...

小学科学《声音》综合练习题必考.doc

小学科学《声音》综合练习题必考.doc

预览

免费试读已结束,剩余 1 页请下载文档后查看

10 金币

下载文档

如果您无法下载资料,请参考说明:

1、部分资料下载需要金币,请确保您的账户上有足够的金币

2、已购买过的文档,再次下载不重复扣费

3、资料包下载后请先用软件解压,在使用对应软件打开

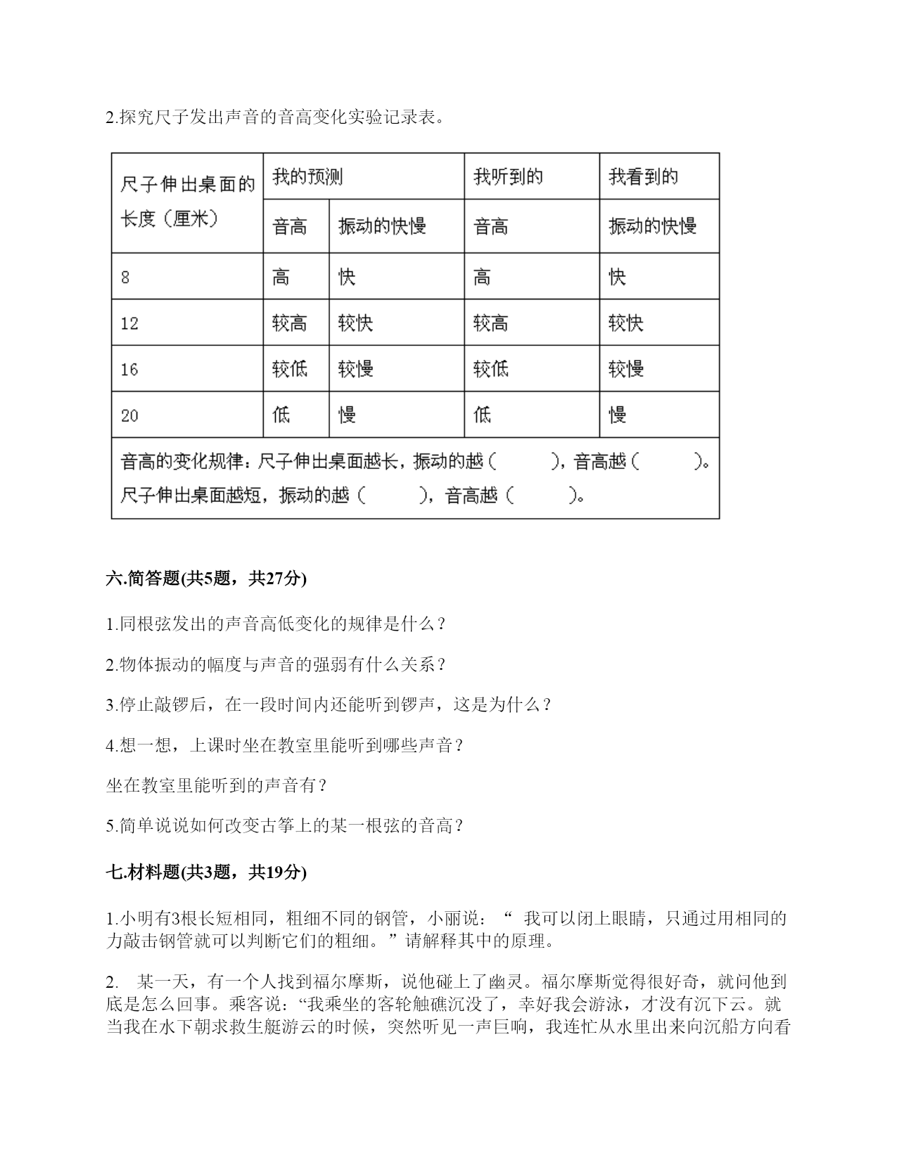
小学科学《声音》综合练习题一.选择题(共10题,共20分)1.唐代诗人张继的名句“姑苏城外寒山寺,夜半钟声到客船”描述了客船中的人听到远方的场景。此时听到的钟声是通过()传来的。A.水面B.客船C.空气2.假如两个人在月球上,必须要()才能顺利聊天。A.大声说话B.使用无线电C.小声说话3.在弹吉他时,若想要使它发出的声音强一些,可以()。A.换新吉他B.用的力气大一些C.调节弦的松紧度4.下面不能用于描述声音的是()。A.高、低B.强、弱C.多、少5.我们耳朵里的()即使是轻微的声音,它都会产生振动。A.听小骨B.鼓膜C.耳蜗6.一个人说话的声音“尖”,表明他说话的()。A.音量大B.音调高C.声音好听7.我们耳里的()时时刻刻都在接受着各种声音并产生振动。A.鼓膜B.听小骨C.耳蜗8.用长短不同的吸管并排在一起做成风笛,当吹这些管的时候,()。A.长管子发出的声音高B.短管子发出的声音高C.用力大时发出的音高高9.声音是以()的形式通过各种物质从一个地方传播到另一个地方的。A.波B.气流C.曲线10.小红吹奏上图的乐器,声音最高的是()。A.1号试管B.3号试管C.6号试管二.填空题(共10题,共36分)1.我们的发声器官是()。2.音叉是一种()的仪器,是用来()乐器和()音高的。音叉上的字母代表(),数字代表音叉每秒()。3.在拨动钢尺时,改变尺子伸出桌面的(),尺子振动时发出的音高也会改变,因为尺子振动的()改变了。4.将一根皮筋绷在纸盒上,绷得越紧,振动时发出的声音越();绷得越松,振动发出的声音越()。(选填“高”或“低”)5.人的()就像一个隧道,声音通过这条隧道到达鼓膜。6.用小锤敲击两个粗细相同、长短不同的铁管,发出的声音高的是()。7.我们说话的声音是由()振动产生的。把手放在喉结处,能感受到()的振动。8.影响弦乐器的弦的音高因素有()等。9.尺子伸出桌面(),发出的声音高;尺子伸出桌面(),发出的声音低。10.鼓声是由()振动产生的。三.判断题(共10题,共20分)1.耳朵贴在书桌上,可以听见同桌的写字声。()2.真空也可以传播声音。()3.制作的乐器只要能发出声音就行了。()4.在声音的世界里,有些声音悦耳动听,有些声音嘈杂刺耳。()5.喉咙里发声的器官叫声带。()6.为了防止琴弦松脱,琴弦调得越紧越好。()7.物体振动的幅度越大,发出的声音就越强。()8.铝板琴上的铝板越大,发出的声音越高。()9.当我们发声时,声带越紧,发出的声音越低。()10.吹奏竖笛时发出的声音是由笛管内空气的振动产生的。()四.连线题(共1题,共5分)1.把人耳各部分的名称与主要功能用线连起来。外耳道将声波转化为振动鼓膜传递声波到中耳听小骨传递声波到内耳耳蜗将听觉信号传递到大脑听觉神经将振动转化为听觉信号五.填表题(共2题,共20分)1.猜想:声音强弱与物体振动幅度有关,振幅越大,声音越();物体振幅越小,声音越()。实验器材:钢尺,桌子改变的条件:()不改变的条件:()填写表格。实验结论是什么?2.探究尺子发出声音的音高变化实验记录表。六.简答题(共5题,共27分)1.同根弦发出的声音高低变化的规律是什么?2.物体振动的幅度与声音的强弱有什么关系?3.停止敲锣后,在一段时间内还能听到锣声,这是为什么?4.想一想,上课时坐在教室里能听到哪些声音?坐在教室里能听到的声音有?5.简单说说如何改变古筝上的某一根弦的音高?七.材料题(共3题,共19分)1.小明有3根长短相同,粗细不同的钢管,小丽说:“我可以闭上眼睛,只通过用相同的力敲击钢管就可以判断它们的粗细。”请解释其中的原理。2.某一天,有一个人找到福尔摩斯,说他碰上了幽灵。福尔摩斯觉得很好奇,就问他到底是怎么回事。乘客说:“我乘坐的客轮触礁沉没了,幸好我会游泳,才没有沉下云。就当我在水下朝求救生艇游云的时候,突然听见一声巨响,我连忙从水里出来向沉船方向看去,结果又传来一声巨响。可是后来所有人都说只听到了一声巨响。你说我是不是遇到幽灵了?”福尔摩斯想了想,笑着说:“你没听错,不过确实只发生了一次爆炸,水里没有幽灵。”你能利用声音传播的知识,替福尔摩斯向这个人解释为什么会听到两次爆炸的声音吗?3.如图所示:在一块木板上钉两个钉子,在两个钉子之间绑一根橡皮筋,拨弹橡皮筋,观察比较声音高低的变化。实验记录如下:实验说明:物体振动得越快,发出的声音就越();物体振动得越慢,发出的声音就越();同时还说明声音是由物体()而产生的。八.综合题(共5题,共35分)1.下列图表的内容是李东同学在“探索尺子的音高变化”时记录的,通过分析表中的数据
单篇购买
VIP会员(1亿+VIP文档免费下)

扫码即表示接受《下载须知》

小学科学《声音》综合练习题必考

文档大小:322KB

限时特价:扫码查看

• 请登录后再进行扫码购买
• 使用微信/支付宝扫码注册及付费下载,详阅 用户协议 隐私政策
• 如已在其他页面进行付款,请刷新当前页面重试
• 付费购买成功后,此文档可永久免费下载
年会员
99.0
¥199.0

6亿VIP文档任选,共次下载特权。

已优惠

微信/支付宝扫码完成支付,可开具发票

VIP尽享专属权益

VIP文档免费下载

赠送VIP文档免费下载次数

阅读免打扰

去除文档详情页间广告

专属身份标识

尊贵的VIP专属身份标识

高级客服

一对一高级客服服务

多端互通

电脑端/手机端权益通用

手机号注册 用户名注册
我已阅读并接受《用户协议》《隐私政策》
已有账号?立即登录
我已阅读并接受《用户协议》《隐私政策》
已有账号?立即登录
登录
手机号登录 微信扫码登录
微信扫一扫登录 账号密码登录

首次登录需关注“豆柴文库”公众号

新用户注册
VIP会员(1亿+VIP文档免费下)
年会员
99.0
¥199.0

6亿VIP文档任选,共次下载特权。

已优惠

微信/支付宝扫码完成支付,可开具发票

VIP尽享专属权益

VIP文档免费下载

赠送VIP文档免费下载次数

阅读免打扰

去除文档详情页间广告

专属身份标识

尊贵的VIP专属身份标识

高级客服

一对一高级客服服务

多端互通

电脑端/手机端权益通用