您所在位置: 网站首页 / 文档列表 / 小学课件 / 文档详情
小学科学《声音》练习题【预热题】.doc 立即下载
上传人:17****27 上传时间:2024-09-08 格式:DOC 页数:11 大小:1.1MB 金币:10 举报 版权申诉
预览加载中,请您耐心等待几秒...

小学科学《声音》练习题【预热题】.doc

小学科学《声音》练习题【预热题】.doc

预览

免费试读已结束,剩余 1 页请下载文档后查看

10 金币

下载文档

如果您无法下载资料,请参考说明:

1、部分资料下载需要金币,请确保您的账户上有足够的金币

2、已购买过的文档,再次下载不重复扣费

3、资料包下载后请先用软件解压,在使用对应软件打开

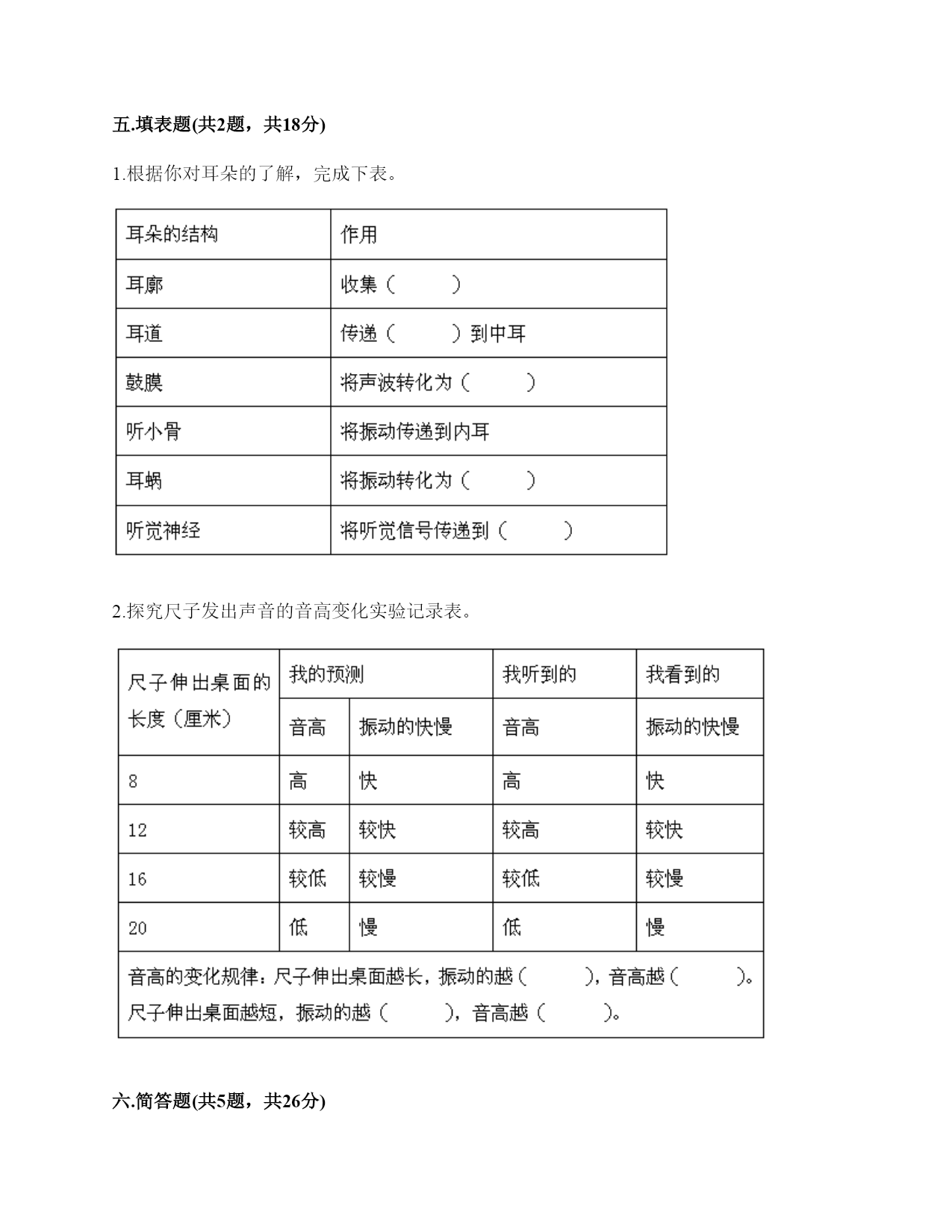
小学科学《声音》练习题一.选择题(共10题,共20分)1.敲击下面的杯子,能发出高音的是()。2.唐代诗人杜甫在《赠花卿》中有这样的诗句:“此曲只应天上有,人间能得几回闻。”这句诗形容声音()。A.很悦耳B.很刺耳C.很高3.用相同的力敲击相同长度,粗细不同的钢管,发出的声音最低的是()。A.B.C.4.电视机的声音太小了,用遥控器把声音调大了一些。在这个过程中,电视机的()。A.声音强弱发生了变化B.声音高低发生了变化C.声音音色发生了变化5.我们耳朵里的()即使是轻微的声音,它都会产生振动。A.听小骨B.鼓膜C.耳蜗6.拨弹橡皮筋时,皮筋越紧,声音();皮筋越松,声音越低。A.越高B.越低C.不变7.把钟罩内的空气逐渐抽掉,钟罩里的闹钟的声音会越来越轻,是因为()。A.钟罩里可以传播声音的空气越来越少B.钟罩里闹钟的振动越来越弱C.钟罩里的声音随空气一起被抽掉了8.下列哪种声音听上去会让人心情愉悦()。A.汽车发动机的轰鸣声B.悠扬的钢琴声C.农贸市场的喧哗声9.如图所示,编钟是中国古代大型打击乐器。用木锤敲打,能发出不同的乐音。图中能敲出的音高最高的编钟是()。A.①B.②C.③10.用拨动的方法使钢尺发声的实验,下列做法中正确的是()。A.边做实验,边大声讨论B.不用分工合作,看着同学完成就可以了C.钢尺的一端要用力压住二.填空题(共10题,共48分)1.声音可以在()、固体、()中传播。2.我们学到的描述声音的词汇主要有()、低、()、弱、()、刺耳、难听、()等。3.我们周围充满着不同的声音,我们可以利用()来制造出不同的声音。4.声音以()的形式,向四面八方传播。5.我们说话的声音主要是靠()振动产生的。声音是以()的形式传播的。6.声音的高低与物体()有关。物体振动得越(),发出的声音越();物体振动得越(),发出的声音越()。7.尺子伸出桌面(),发出的声音高;尺子伸出桌面(),发出的声音低。8.上课时,老师的讲话声是通过()传入学生耳中的。9.人耳是怎样听到声音的?请你按时间的先后顺序填一填。(填序号)外界传来的声音→()→()→鼓膜→()→()→()→大脑①外耳道;②听觉神经③耳蜗④耳郭⑤听小骨10.物体振动的()越大,发出的声音越强。三.判断题(共10题,共20分)1.声音不能在行驶的客车里传播。()2.同一根橡皮筋,振动幅度大时,发出的声音响,就是发出的声音强。()3.世界上的声音只有一种。()4.我们改变电视机的音量时,改变的是声音的强弱。()5.同一个物体能发出高低、强弱的声音。()6.我们听到的各种声音主要是靠空气传播的。()7.人说话的声音是由舌头振动产生的。()8.把耳朵贴在桌子的一端,听同学在桌子另一端轻轻抓挠桌面的声音。这样听到的声音与耳朵不贴桌面上是完全一样的。()9.手指在一根琴弦上移动,弦振动的部分越短,音高越高。()10.拉伸皮筋就能使其发出声音。()四.连线题(共1题,共5分)1.将下列声音与产生的原因连线。说话交流空气柱振动管乐器奏乐弦振动弦乐器奏乐翅膀振动音响放音乐声带振动蚊子的叫声扬声器振动五.填表题(共2题,共18分)1.根据你对耳朵的了解,完成下表。2.探究尺子发出声音的音高变化实验记录表。六.简答题(共5题,共26分)1.物体振动的幅度与声音的强弱有什么关系?2.图中是一种常见的听诊器。人体内微弱声音为什么能清晰地传递到医生的耳朵中?3.自制小乐器分为几个步骤?依次是什么?4.抽出玻璃罩内的空气,闹钟的声音有什么变化?怎样解释我们看到的现象?声音的传播与空气有关系吗?5.宇航员在太空中工作时,需要借助电子通信设备才能进行沟通,为什么?七.材料题(共3题,共18分)1.在下图中选出制作土电话的材料。(在选中的材料序号上画“√”)思考:在玩土电话游戏时,对方讲话的声音是通过什么物体传到听话人的耳朵里的?用什么方法能够使土电话中的声音更大一些?2.夏天的夜晚,我们经常能听到蟋蟀的叫声,可是,你知道吗?只有雄性蟋蟀会叫,雌性是不会叫的。而且,蟋蟀的叫声不是从口中发出的,而是靠翅膀的摩擦来发声的。在雄性蟋蟀的前翅上,有旋涡纹状的翅膜,一边翅膀长着锉刀状的翅膜——弦器,另一边翅膀长着较硬的翅膜——弹器。当这两种发音器相互摩擦时,就能发出声音。蟋蟀称得上是昆虫界里一名优秀的小提琴师。你还听见过哪些动物的叫声?试写出5种。3.如图所示:在一块木板上钉两个钉子,在两个钉子之间绑一根橡皮筋,拨弹橡皮筋,观察比较声音高低的变化。实验记录如下:实验说明:物体振动得越快,发出的声音就越();物体振动得越慢,发出的声音就越();同时还说明声音
单篇购买
VIP会员(1亿+VIP文档免费下)

扫码即表示接受《下载须知》

小学科学《声音》练习题【预热题】

文档大小:1.1MB

限时特价:扫码查看

• 请登录后再进行扫码购买
• 使用微信/支付宝扫码注册及付费下载,详阅 用户协议 隐私政策
• 如已在其他页面进行付款,请刷新当前页面重试
• 付费购买成功后,此文档可永久免费下载
年会员
99.0
¥199.0

6亿VIP文档任选,共次下载特权。

已优惠

微信/支付宝扫码完成支付,可开具发票

VIP尽享专属权益

VIP文档免费下载

赠送VIP文档免费下载次数

阅读免打扰

去除文档详情页间广告

专属身份标识

尊贵的VIP专属身份标识

高级客服

一对一高级客服服务

多端互通

电脑端/手机端权益通用

手机号注册 用户名注册
我已阅读并接受《用户协议》《隐私政策》
已有账号?立即登录
我已阅读并接受《用户协议》《隐私政策》
已有账号?立即登录
登录
手机号登录 微信扫码登录
微信扫一扫登录 账号密码登录

首次登录需关注“豆柴文库”公众号

新用户注册
VIP会员(1亿+VIP文档免费下)
年会员
99.0
¥199.0

6亿VIP文档任选,共次下载特权。

已优惠

微信/支付宝扫码完成支付,可开具发票

VIP尽享专属权益

VIP文档免费下载

赠送VIP文档免费下载次数

阅读免打扰

去除文档详情页间广告

专属身份标识

尊贵的VIP专属身份标识

高级客服

一对一高级客服服务

多端互通

电脑端/手机端权益通用