您所在位置: 网站首页 / 文档列表 / 保温建筑 / 文档详情
管道保温施工方案.doc 立即下载
上传人:天马****23 上传时间:2024-09-07 格式:DOC 页数:35 大小:1.8MB 金币:10 举报 版权申诉
预览加载中,请您耐心等待几秒...

管道保温施工方案.doc

管道保温施工方案.doc

预览

免费试读已结束,剩余 25 页请下载文档后查看

10 金币

下载文档

如果您无法下载资料,请参考说明:

1、部分资料下载需要金币,请确保您的账户上有足够的金币

2、已购买过的文档,再次下载不重复扣费

3、资料包下载后请先用软件解压,在使用对应软件打开

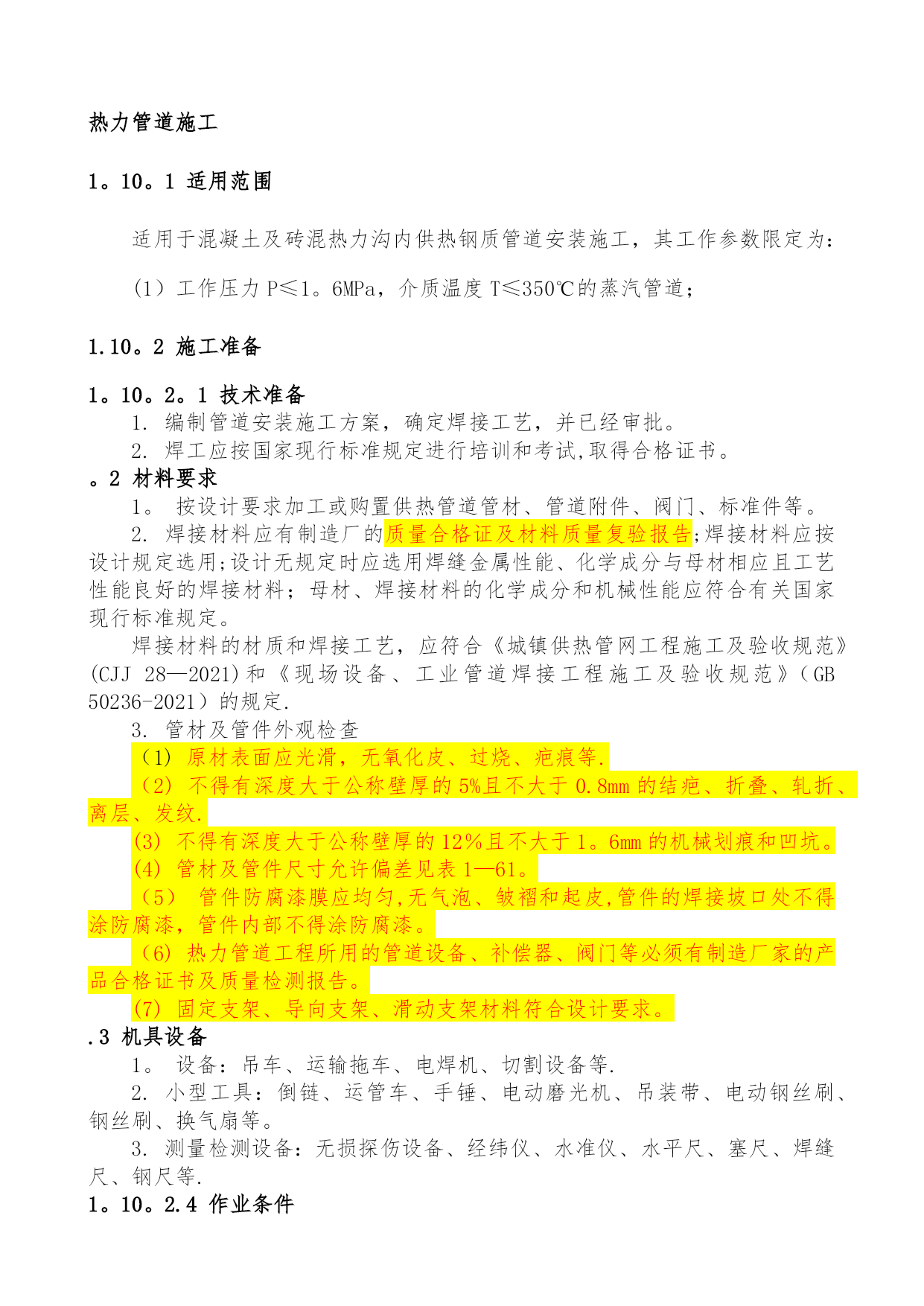
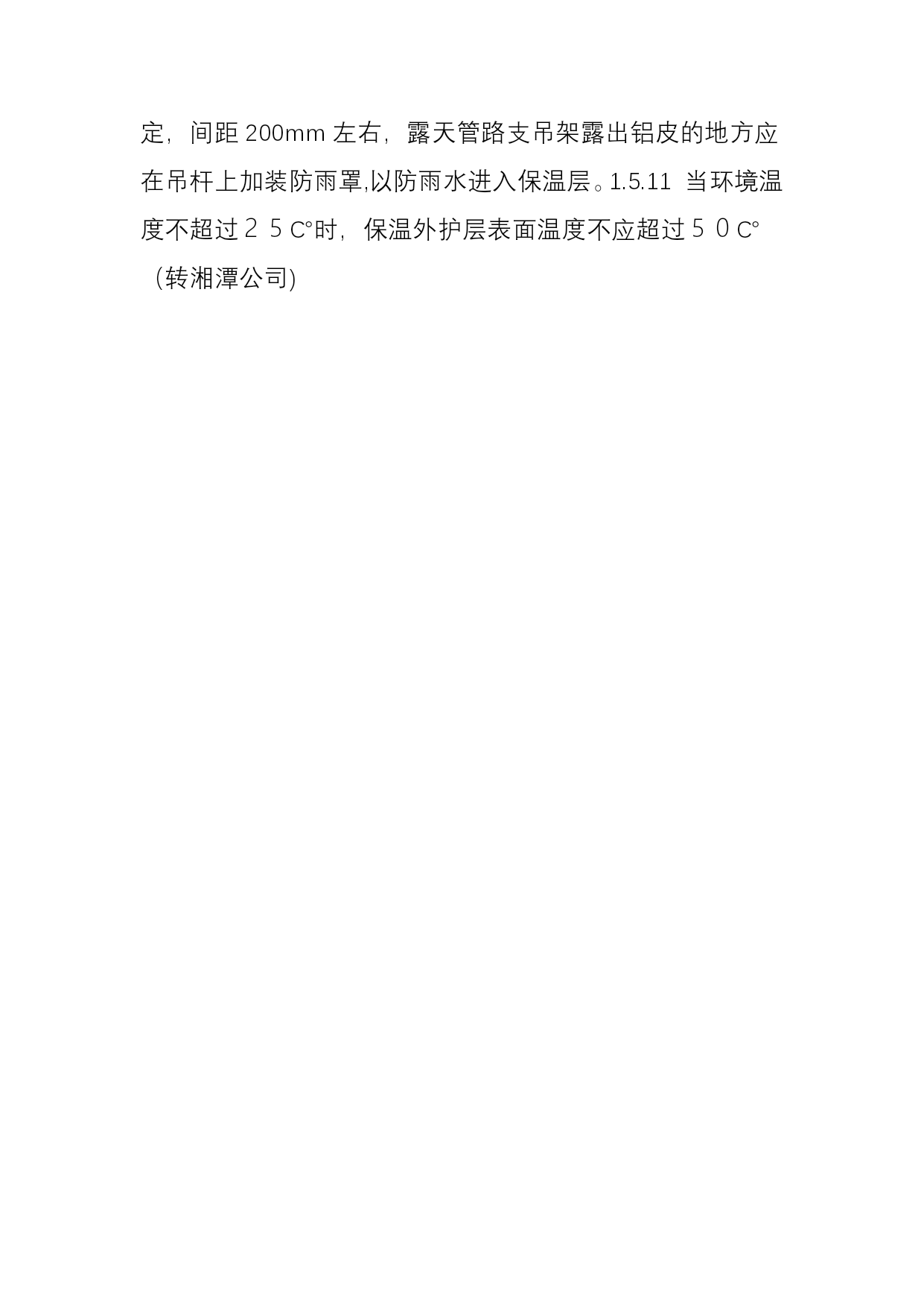
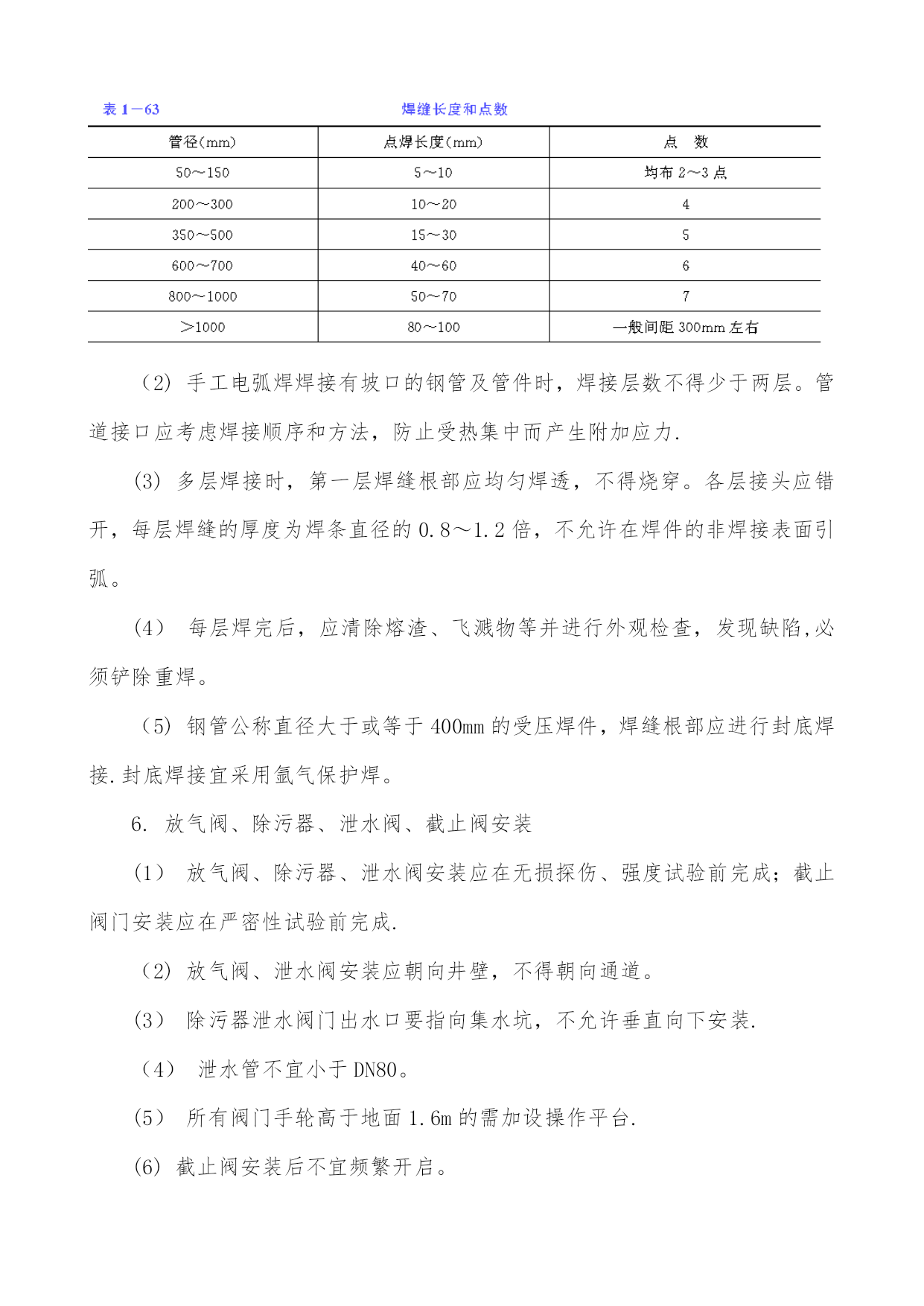
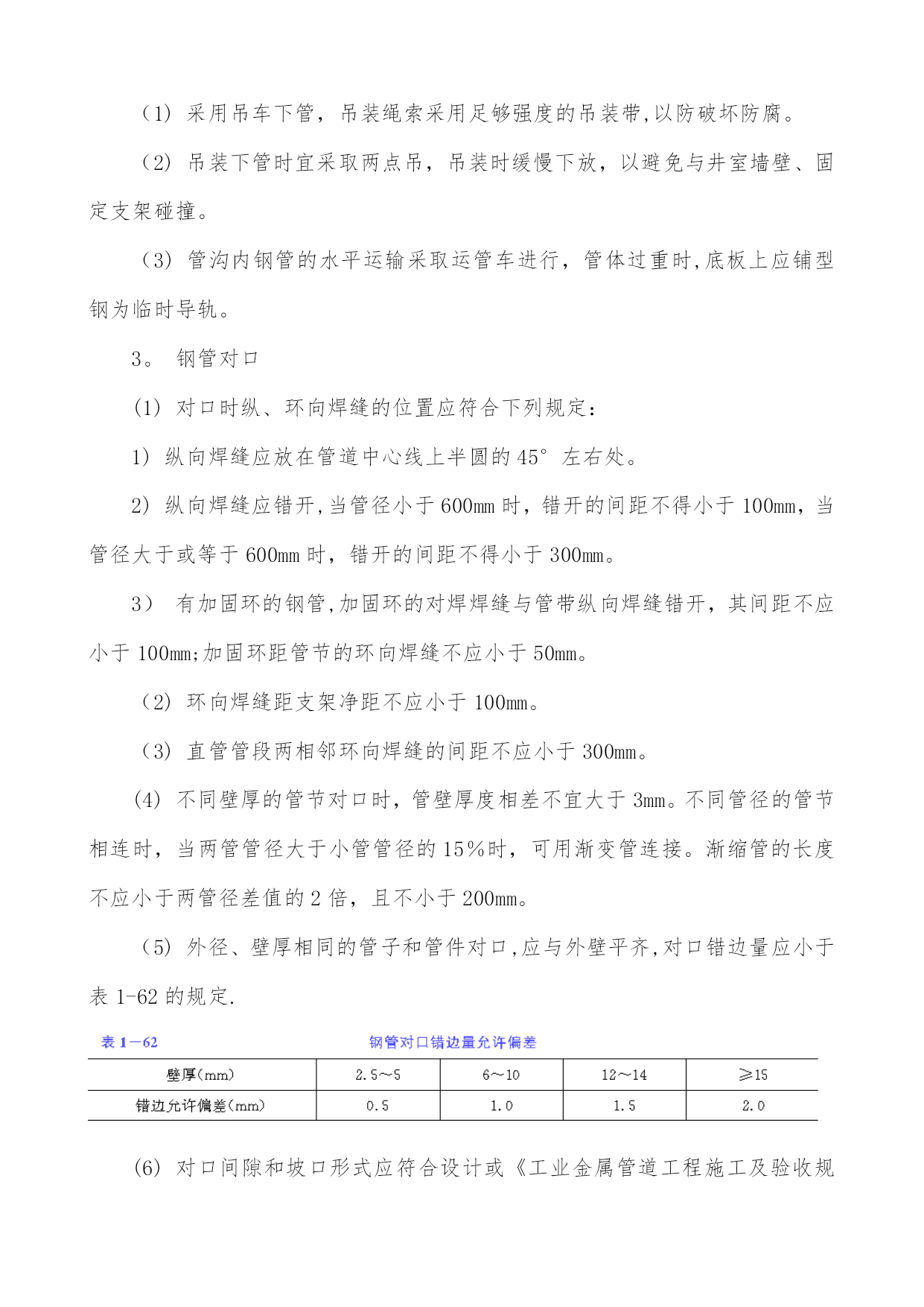
管道保温施工方案【实用文档】doc文档可直接使用可编辑,欢迎下载管道保温施工方案1.1管道保温管道保温均按设计的材质及保温厚度进行。管道保温先铺设保温管壳,本工程蒸汽管道保温采用硅酸铝纤维制品,然后用镀锌铁丝将管壳绑扎牢固,每层材料都用镀锌铁丝绑扎,每块保温材料不少于两道双股铁丝,保温材料铺设时要错缝压缝。主保温层铺设结束后进行外护层的施工,外护层采用金属外护,本工程采用厚度为0.5mm的铝合金板。金属外护下料加工需一套白铁加工机械.为确保工程质量,我们准备新购置一套白铁加工机械,以确保保温外护加工美观。管道弯头加工成虾米弯形式,阀门制成一保温盒,既美观又拆卸方便。外护固定采用抽芯铝铆钉,间距200mm左右。安装好的金属外护层要做到牢固、美观、防水。1.2烟道及设备保温烟道及设备保温材料采用岩棉,保护层采用0。7mm厚的压型铝合金板。施工顺序为:先焊接保温紧固件及外护支撑件(不允许焊接的设备可采用打包箍的方式),再铺设岩棉板达到设计厚度,最后安装外护板。1。3作业条件和作业准备1.3.1设计文件及有关技术文件齐全,施工图纸已会审.施工组织设计或施工方案已批准,技术交底和施工人员的技术培训已经完成。1。3.2需要保温的烟道、设备和管道安装完毕,并经严密性试验或焊接检验合格。1.3.3热工测量仪表,蠕胀测点等均安装完毕.所有临时支撑件已拆除。1。3。4烟道、设备和管道表面的灰尘、油垢、铁锈等杂物已清除干净。如设计规定涂刷防腐剂时,在防腐剂完全干燥后方可进行保温施工。1.3.5所需的保温用材料已到齐,其规格性能等检验指标应符合设计要求,如有修改或变动,以设计院及制造厂下发的设计变更通知单为准.1.4施工方法及施工要点:1.4.1各部位所用的保温材料及厚度,外护层材料,保温结构按设计要求进行。1.4。2硅酸铝纤维制品、岩棉板施工时,厚度必须符合设计要求,对缝与环缝包扎严密,绑扎铁丝采用#16或#18镀锌铁丝,铁丝间距应匀称,松紧一致.1。4.3用保温管壳施工时,必须先用符合设计要求的保温管壳,用镀锌铁丝将其捆扎在管道上,每块保温管壳应有两道双股镀锌铁丝加以捆扎,拧紧后的铁丝头要随手嵌入保温材料缝隙内。1.4.4垂直管道及设备为支承保温层重量,每隔3米左右设一个承重托架,其宽度比保温层厚度小10mm,当管子不准焊接时可采用夹环。若已有钩钉,可不设托架.1。4。5保温层厚度较大(矿纤材料超过100mm)时,应分层施工。并要错缝压缝,不得有空隙,以减少热损失.1.4。6金属护壳施工,长度一般为500—900毫米,展开长度为保温外园周长加30-40毫米的搭接尺寸,环向,轴向各在摇线机上压出一道凸筋,并留5—10mm宽的边。膨胀缝处外护搭接尺寸增加,一般为75—150mm,且不用铆钉固定。对不同外径,不同弯曲度的管道,要制定标准的下料方法.1。4。7任何室外金属包裹层的缝隙和穿过处应采用适当的绝缘胶以防止水的渗入。1.5质量标准及检验要求:1。5。1保温施工前,应对所有使用的材料作质量检验.保温材料及其制品的性能必须符合设计要求.检验方法按《火力发电厂热力设备和管道保温材料条件与检验方法》(SDJ68—85)进行.1.5。2保温材料施工时,应拼缝严密,一层错缝,二层压缝,有孔洞处要用碎料填塞密实。1.5.3保温层绑扎要牢固,每块保温材料不少于两道双股镀锌铁丝。铁丝直径的选择视保温外径尺寸而定.一般:(1)保温外径﹤150mm时,用18#镀锌铁丝.(2)保温外径≥150mm时,用16#镀锌铁丝。1.5.4保温用管壳的接缝应放在管侧面,不应放在顶部或下部。1.5.5法兰连接处,须留有拆卸间隙,长度以能拆卸螺栓为准,一般为螺栓长度加20-30毫米。1.5.6管道支吊架附近的保温结构应留有足够的间隙,使得管道热胀冷缩时不致破坏主保温结构。1.5.7设备上的短管,法兰和人孔要露出保温结构之外,伸出短管的保温同与其相连管道的保温一致,施工时将设备上的铭牌留出,并在其周围作好防漏渗水处理。1。5.8保温施工期间,切忌保温材料受潮,尤其是室外保温,应在晴天进行,做到主保温层和外护同时施工,并应有切实可行的防雨应急措施。1.5。9金属罩壳要紧贴主保温层上,并搭接牢固。1。5.10罩壳环向搭口向下,相邻搭口方向与管道坡度方向一致。轴向搭缝采用插接,先用钻头在护罩上钻孔,然后用抽芯铆钉固定,间距200mm左右,露天管路支吊架露出铝皮的地方应在吊杆上加装防雨罩,以防雨水进入保温层。1.5.11当环境温度不超过25℃时,保温外护层表面温度不应超过50℃(转湘潭公司)热力管道施工1。10。1适用范围适用于混凝土及砖混热力沟内供热钢质管道安装施工,其工作参数限定为:(1)工作压力P≤1。6MPa,介质温度T≤350℃的蒸汽管道;1.10。2施工准备1。10
单篇购买
VIP会员(1亿+VIP文档免费下)

扫码即表示接受《下载须知》

管道保温施工方案

文档大小:1.8MB

限时特价:扫码查看

• 请登录后再进行扫码购买
• 使用微信/支付宝扫码注册及付费下载,详阅 用户协议 隐私政策
• 如已在其他页面进行付款,请刷新当前页面重试
• 付费购买成功后,此文档可永久免费下载
年会员
99.0
¥199.0

6亿VIP文档任选,共次下载特权。

已优惠

微信/支付宝扫码完成支付,可开具发票

VIP尽享专属权益

VIP文档免费下载

赠送VIP文档免费下载次数

阅读免打扰

去除文档详情页间广告

专属身份标识

尊贵的VIP专属身份标识

高级客服

一对一高级客服服务

多端互通

电脑端/手机端权益通用

手机号注册 用户名注册
我已阅读并接受《用户协议》《隐私政策》
已有账号?立即登录
我已阅读并接受《用户协议》《隐私政策》
已有账号?立即登录
登录
手机号登录 微信扫码登录
微信扫一扫登录 账号密码登录

首次登录需关注“豆柴文库”公众号

新用户注册
VIP会员(1亿+VIP文档免费下)
年会员
99.0
¥199.0

6亿VIP文档任选,共次下载特权。

已优惠

微信/支付宝扫码完成支付,可开具发票

VIP尽享专属权益

VIP文档免费下载

赠送VIP文档免费下载次数

阅读免打扰

去除文档详情页间广告

专属身份标识

尊贵的VIP专属身份标识

高级客服

一对一高级客服服务

多端互通

电脑端/手机端权益通用