您所在位置: 网站首页 / 文档列表 / 小学课件 / 文档详情
小学科学《声音》练习题(典优).doc 立即下载
上传人:金启****富来 上传时间:2024-09-04 格式:DOC 页数:12 大小:1.5MB 金币:10 举报 版权申诉
预览加载中,请您耐心等待几秒...

小学科学《声音》练习题(典优).doc

小学科学《声音》练习题(典优).doc

预览

免费试读已结束,剩余 2 页请下载文档后查看

10 金币

下载文档

如果您无法下载资料,请参考说明:

1、部分资料下载需要金币,请确保您的账户上有足够的金币

2、已购买过的文档,再次下载不重复扣费

3、资料包下载后请先用软件解压,在使用对应软件打开

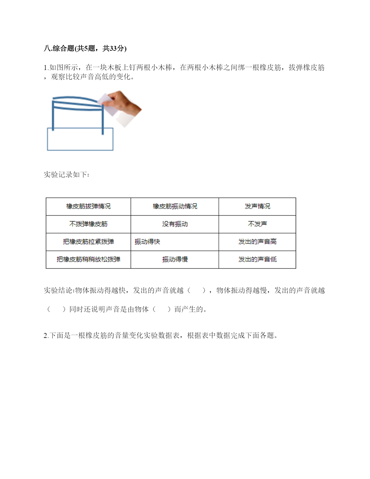
小学科学《声音》练习题一.选择题(共10题,共20分)1.用相同的力敲击相同长度,粗细不同的钢管,发出的声音最低的是()。A.B.C.2.如图,铝片琴()边的音高,()的音低。A.左边,中间B.右边、左边C.中间,左边3.下列声音中()属于人为的制造声音。A.海浪声B.歌声C.风声4.我们耳朵里的()时时刻刻都在接受着各种声音并产生振动。A.鼓膜B.听小骨C.耳蜗D.听觉神经5.鼓膜受外耳道传递的声波而产生()。A.声音B.振动C.音质6.音乐会上不同的乐器演奏同一首乐曲,我们也能够分辨出不同乐器发出的声音,这主要是依据()。A.声音的强弱不同B.声音的高低不同C.不同物体发出声音不同7.用橡皮筋自制简易古筝时,能听到较高声音的是()。A.琴弦调得紧一些B.弹得用力一些C.弹粗一些的琴弦8.同一首乐曲的音符中,()。A.“7”比“1”音高高B.“7”与“6”音高相同C.“7”比“1”音强9.要让正在发声的锣立刻停止发声,应该()。A.立刻用手捂住锣,使锣面不再振动B.停止敲击C.用手捂住锣槌10.把耳朵贴在桌面上,听同桌在桌子另一端用手抓挠桌面的声音,这样听到的声音与耳朵不贴桌面听到的声音相比()。A.声音更弱B.声音更强C.声音没什么变化二.填空题(共10题,共62分)1.耳蜗将()转化为听觉信号,经听觉神经传递给大脑,我们就感受到了声音。2.歌词“风在吼、马在叫、黄河在咆哮”中,这里涉及的发声体分别是(),(),()。3.通常声音在()中的传播速度最大,在()中的传播速度之,在()中的传播速度最小。(均填“固体”“液体”或“气体”)4.轻轻拨动钢尺,钢尺振动的(),它发出的声音()。用力拨动钢尺,钢尺振动的幅度()它发出的声音()。声音的强弱和物体()有关。物体振动的幅度越大,声音越();物体振动的幅度越小,声音越()。5.声音可以用高、()强、()等词来描述。6.声音能在()体,()体,()体中传播。7.有一根橡皮筋,用相同的力量拨动时,橡皮筋拉得越紧,声音越。()拉得越松,声音越();当橡皮筋拉得一样长短时,用力拨,声音(),轻轻拨,声音()。(选填“高”“低”“强”“弱”)8.一根橡皮筋,用相同的力量拨动时,橡皮筋拉得越紧,声音越(),拉得越松,声音越()。(选填“高”或“低”)9.我们制作的“土电话”,声音主要是通过()传播的。10.声音的高低与物体()有关。物体振动得越(),发出的声音越();物体振动得越(),发出的声音越()。三.判断题(共10题,共20分)1.我们听到蝉的叫声是它们的翅膀在迅速地振动产生的。()2.声音的高低是由物体振动的幅度决定的。振动幅度越大,音调越高。()3.描述声音可以用高、低、强、弱等词汇。()4.让正在振动发声的物体停止振动,声音马上就停止了。()5.改变物体振动部分的长度,就可以改变物体振动发出的音量大小。()6.在制作乐器时,可以不用设计图,想怎么做就怎么做。()7.固体、液体、气体都能传播声音。()8.用力压皮筋,皮筋不发声,因为皮筋没振动。()9.空气的振动会引起人鼓膜的振动。()10.吹奏竖笛时发出的声音是由笛管内空气的振动产生的。()四.连线题(共1题,共6分)1.下列声音主要是通过什么传播的?把它们起来。五.填表题(共2题,共16分)1.根据你对耳朵的了解,完成下表。2.观察物体是否发声。六.简答题(共5题,共27分)1.图中是一种常见的听诊器。人体内微弱声音为什么能清晰地传递到医生的耳朵中?2.自制小乐器分为几个步骤?依次是什么?3.想一想,上课时坐在教室里能听到哪些声音?坐在教室里能听到的声音有?4.声音是怎样进行传播的?5.简单说说如何改变古筝上的某一根弦的音高?七.材料题(共3题,共24分)1.下图是乐用橡皮筋将一块绷紧的气球皮扎在杯口上,并在气球皮上撒一些碎纸屑,然后在杯子的上方敲击音叉观察实验现象,根据实验装置图完成下列问题。1、这是模拟()的装置。A.物体振动产生声音B.耳朵鼓膜振动C.液体溶解2、实验中敲击普叉发出的声音通过()传到气球皮上。A.音叉B.空气C.杯子3、实验时用力敲击音叉,观察到气球皮上的碎纸屑()。A.被音叉吸引B.不动C.在气球皮上跳动4、实验时用力敲音叉,气球皮上的碎纸屑跳动幅度与轻敲时相比,()。A.跳动幅度小B.跳动幅度大C.一样5、通过这个实验,我们可以知道我们耳朵里的(),它就像这个气球皮一样很薄,而且有弹性,它时时刻刻都在接收着各种声音,并产生振动。A.耳道B.鼓膜C.听小晋2.唐朝著名诗人白居易在《琵琶行》中有“大弦嘈嘈如急雨,小弦切切如私语”的诗句。意思是粗弦嘈嘈,好像
单篇购买
VIP会员(1亿+VIP文档免费下)

扫码即表示接受《下载须知》

小学科学《声音》练习题(典优)

文档大小:1.5MB

限时特价:扫码查看

• 请登录后再进行扫码购买
• 使用微信/支付宝扫码注册及付费下载,详阅 用户协议 隐私政策
• 如已在其他页面进行付款,请刷新当前页面重试
• 付费购买成功后,此文档可永久免费下载
年会员
99.0
¥199.0

6亿VIP文档任选,共次下载特权。

已优惠

微信/支付宝扫码完成支付,可开具发票

VIP尽享专属权益

VIP文档免费下载

赠送VIP文档免费下载次数

阅读免打扰

去除文档详情页间广告

专属身份标识

尊贵的VIP专属身份标识

高级客服

一对一高级客服服务

多端互通

电脑端/手机端权益通用

手机号注册 用户名注册
我已阅读并接受《用户协议》《隐私政策》
已有账号?立即登录
我已阅读并接受《用户协议》《隐私政策》
已有账号?立即登录
登录
手机号登录 微信扫码登录
微信扫一扫登录 账号密码登录

首次登录需关注“豆柴文库”公众号

新用户注册
VIP会员(1亿+VIP文档免费下)
年会员
99.0
¥199.0

6亿VIP文档任选,共次下载特权。

已优惠

微信/支付宝扫码完成支付,可开具发票

VIP尽享专属权益

VIP文档免费下载

赠送VIP文档免费下载次数

阅读免打扰

去除文档详情页间广告

专属身份标识

尊贵的VIP专属身份标识

高级客服

一对一高级客服服务

多端互通

电脑端/手机端权益通用