您所在位置: 网站首页 / 文档列表 / 电气安装工程 / 文档详情
隧道施工临时用电方案.doc 立即下载
上传人:天马****23 上传时间:2024-09-06 格式:DOC 页数:38 大小:2.8MB 金币:10 举报 版权申诉
预览加载中,请您耐心等待几秒...

隧道施工临时用电方案.doc

隧道施工临时用电方案.doc

预览

免费试读已结束,剩余 28 页请下载文档后查看

10 金币

下载文档

如果您无法下载资料,请参考说明:

1、部分资料下载需要金币,请确保您的账户上有足够的金币

2、已购买过的文档,再次下载不重复扣费

3、资料包下载后请先用软件解压,在使用对应软件打开

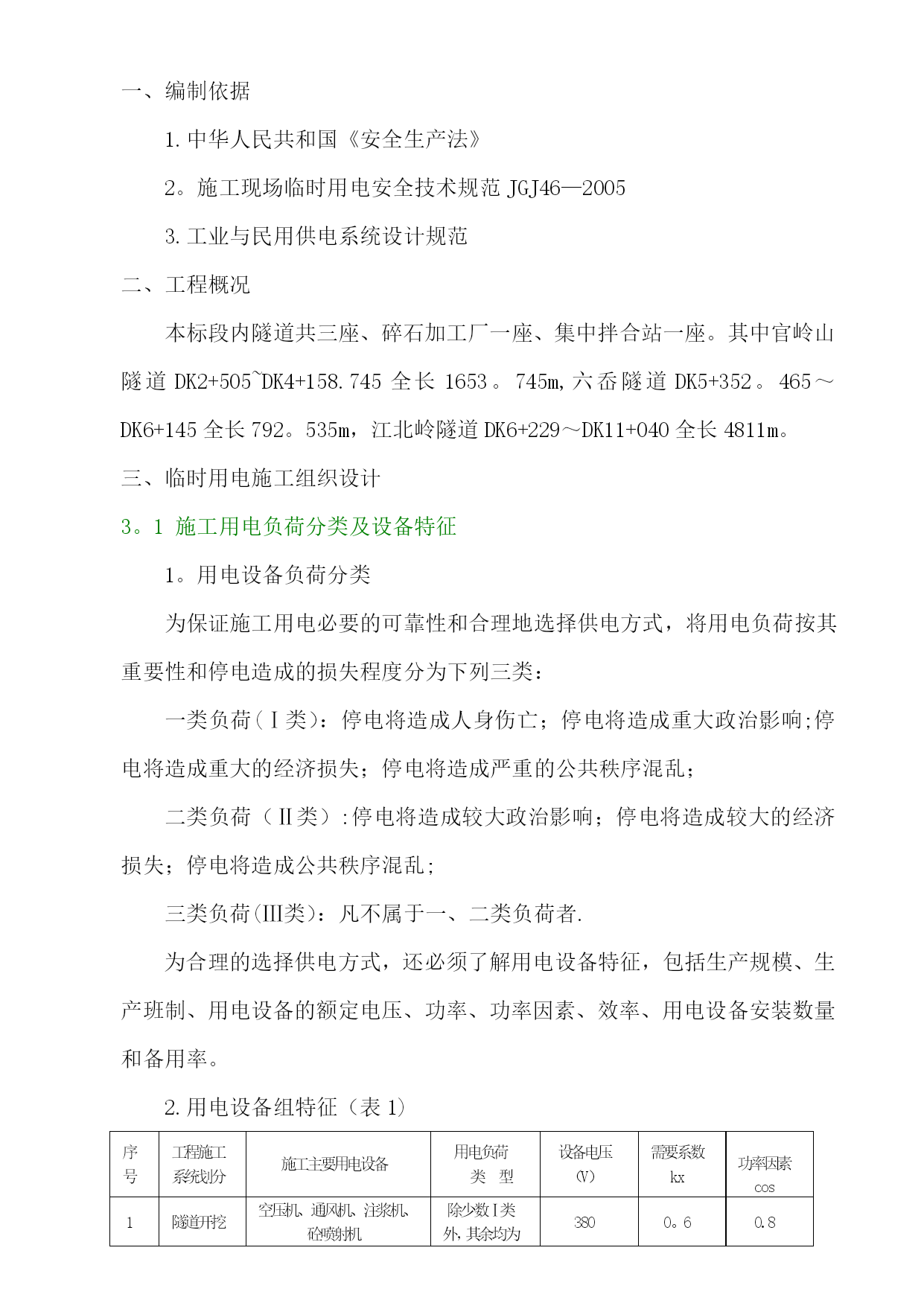
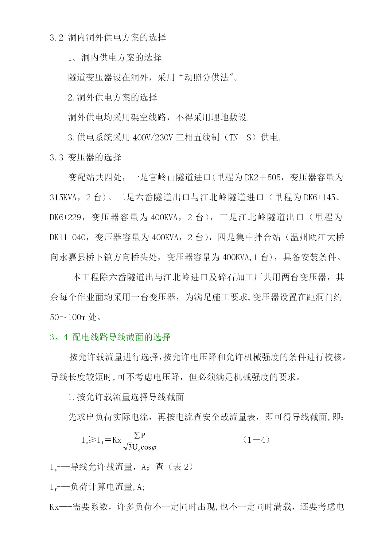
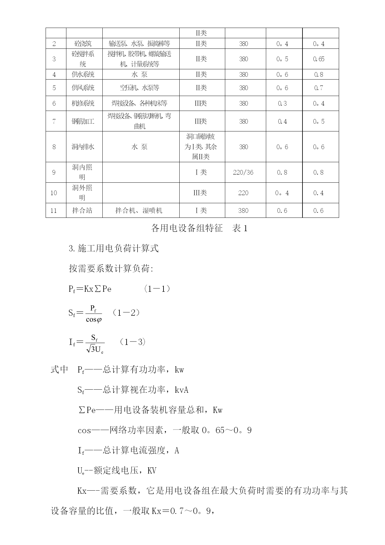
隧道施工临时用电方案实用文档(实用文档,可以直接使用,可编辑优秀版资料,欢迎下载)新建乐清湾港区铁路支线工程SG02标(DK2+505~DK11+040)隧道施工临时用电方案中铁大桥局集团浙江乐清湾铁路SG02标项目经理部二〇一六年三月新建乐清湾港区铁路支线工程SG02标(DK2+505~DK11+040)隧道施工临时用电方案编制:复核:中铁大桥局集团浙江乐清湾铁路SG02标项目经理部二〇一六年三月目录TOC\o"1-3"\h\z\uHYPERLINK\l"_Toc427247514"一、编制依据PAGEREF_Toc427247514\h1HYPERLINK\l”_Toc427247515"二、工程概况PAGEREF_Toc427247515\h1HYPERLINK\l"_Toc427247516”三、临时用电施工组织设计PAGEREF_Toc427247516\h1HYPERLINK\l”_Toc427247517”3。1施工用电负荷分类及设备特征PAGEREF_Toc427247517\h1HYPERLINK\l"_Toc427247518”3。2洞内洞外供电方案的选择PAGEREF_Toc427247518\h3HYPERLINK\l”_Toc427247519”3.3变压器的选择PAGEREF_Toc427247519\h3HYPERLINK\l"_Toc427247520"3.4配电线路导线截面的选择PAGEREF_Toc427247520\h3HYPERLINK\l"_Toc427247521"3。5配电箱及开关箱电器装置的选择PAGEREF_Toc427247521\h6HYPERLINK\l"_Toc427247522”四、供电系统安装作业PAGEREF_Toc427247522\h8HYPERLINK\l”_Toc427247523”4.1配电线路的安装PAGEREF_Toc427247523\h8HYPERLINK\l"_Toc427247524”4.1。1洞外架空配电线路安装PAGEREF_Toc427247524\h8HYPERLINK\l"_Toc427247525"4.1。2洞内配电线路安装PAGEREF_Toc427247525\h9HYPERLINK\l”_Toc427247526”4。2配电箱、开关箱的安装PAGEREF_Toc427247526\h9HYPERLINK\l”_Toc427247527"五、用电设备安装PAGEREF_Toc427247527\h9HYPERLINK\l”_Toc427247528”六、洞内照明PAGEREF_Toc427247528\h10HYPERLINK\l"_Toc427247529”七、使用和维护PAGEREF_Toc427247529\h11HYPERLINK\l”_Toc427247530"八、质量标准PAGEREF_Toc427247530\h12HYPERLINK\l”_Toc427247531"九、安全作业PAGEREF_Toc427247531\h12一、编制依据1.中华人民共和国《安全生产法》2。施工现场临时用电安全技术规范JGJ46—20053.工业与民用供电系统设计规范二、工程概况本标段内隧道共三座、碎石加工厂一座、集中拌合站一座。其中官岭山隧道DK2+505~DK4+158.745全长1653。745m,六岙隧道DK5+352。465~DK6+145全长792。535m,江北岭隧道DK6+229~DK11+040全长4811m。三、临时用电施工组织设计3。1施工用电负荷分类及设备特征1。用电设备负荷分类为保证施工用电必要的可靠性和合理地选择供电方式,将用电负荷按其重要性和停电造成的损失程度分为下列三类:一类负荷(Ⅰ类):停电将造成人身伤亡;停电将造成重大政治影响;停电将造成重大的经济损失;停电将造成严重的公共秩序混乱;二类负荷(Ⅱ类):停电将造成较大政治影响;停电将造成较大的经济损失;停电将造成公共秩序混乱;三类负荷(Ⅲ类):凡不属于一、二类负荷者.为合理的选择供电方式,还必须了解用电设备特征,包括生产规模、生产班制、用电设备的额定电压、功率、功率因素、效率、用电设备安装数量和备用率。2.用电设备组特征(表1)序号工程施工系统划分施工主要用电设备
单篇购买
VIP会员(1亿+VIP文档免费下)

扫码即表示接受《下载须知》

隧道施工临时用电方案

文档大小:2.8MB

限时特价:扫码查看

• 请登录后再进行扫码购买
• 使用微信/支付宝扫码注册及付费下载,详阅 用户协议 隐私政策
• 如已在其他页面进行付款,请刷新当前页面重试
• 付费购买成功后,此文档可永久免费下载
年会员
99.0
¥199.0

6亿VIP文档任选,共次下载特权。

已优惠

微信/支付宝扫码完成支付,可开具发票

VIP尽享专属权益

VIP文档免费下载

赠送VIP文档免费下载次数

阅读免打扰

去除文档详情页间广告

专属身份标识

尊贵的VIP专属身份标识

高级客服

一对一高级客服服务

多端互通

电脑端/手机端权益通用

手机号注册 用户名注册
我已阅读并接受《用户协议》《隐私政策》
已有账号?立即登录
我已阅读并接受《用户协议》《隐私政策》
已有账号?立即登录
登录
手机号登录 微信扫码登录
微信扫一扫登录 账号密码登录

首次登录需关注“豆柴文库”公众号

新用户注册
VIP会员(1亿+VIP文档免费下)
年会员
99.0
¥199.0

6亿VIP文档任选,共次下载特权。

已优惠

微信/支付宝扫码完成支付,可开具发票

VIP尽享专属权益

VIP文档免费下载

赠送VIP文档免费下载次数

阅读免打扰

去除文档详情页间广告

专属身份标识

尊贵的VIP专属身份标识

高级客服

一对一高级客服服务

多端互通

电脑端/手机端权益通用