您所在位置: 网站首页 / 文档列表 / 小学课件 / 文档详情
小学科学《声音》练习题(达标题).doc 立即下载
上传人:17****27 上传时间:2024-09-08 格式:DOC 页数:12 大小:1.6MB 金币:10 举报 版权申诉
预览加载中,请您耐心等待几秒...

小学科学《声音》练习题(达标题).doc

小学科学《声音》练习题(达标题).doc

预览

免费试读已结束,剩余 2 页请下载文档后查看

10 金币

下载文档

如果您无法下载资料,请参考说明:

1、部分资料下载需要金币,请确保您的账户上有足够的金币

2、已购买过的文档,再次下载不重复扣费

3、资料包下载后请先用软件解压,在使用对应软件打开

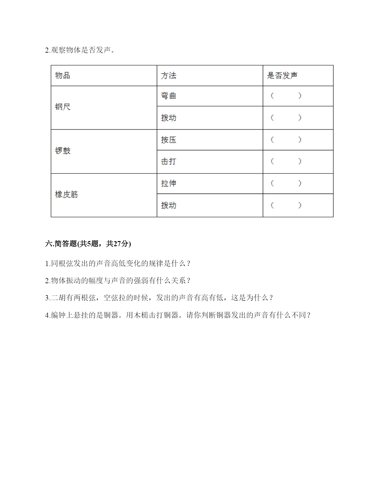
小学科学《声音》练习题一.选择题(共10题,共20分)1.声音的高低是由物体振动的()决定的。A.快慢B.幅度C.是否振动2.下面对“昨晚雷声很大”的描述错误的是()。A.雷声是通过空气传播而来的B.雷声很大,说明音量很强C.我们听到雷声是因为耳道中听小骨振动产生的3.我们把手放在耳廓后面,是为了()。A.扩大耳廓听得更清楚B.控制声音进入耳朵C.为了好看4.写字的声音可以通过()传播到紧贴在桌面上的耳朵里。A.纸B.笔C.桌面5.一般情况下,成年女子的声带比成年男子的短,振动速度快,这说明()。A.女子音高比男子高B.女子音高比男子低C.女子音量比男子高6.耳廓的作用是()。A.将声波转化为振动B.将听觉信号传递到大脑C.收集声音7.关于声音,下面说法正确的是()。A.人说话是靠舌头振动发声的B.一切发声物体都在振动C.只要物体在振动,我们人耳就能听到声音8.下面几种做法中,()不能发出声音。A.敲击鼓面B.弹奏钢琴C.按压皮筋9.流水的声音是由()产生的。A.水的振动B.声带的振动C.岩石的振动10.要让正在发声的锣立刻停止发声,应该()。A.立刻用手捂住锣,使锣面不再振动B.停止敲击C.用手捂住锣槌二.填空题(共10题,共48分)1.根据声音的产生可分为:()、()和()三大类。2.我们周围的声音可以分为()、()和()三种。3.用不同的力量拨动橡皮筋时,橡皮筋能发出强弱不同的声音。当橡皮筋拉得一样长短时,用力拨动橡皮筋,声音();轻轻拨动橡皮筋,声音()。4.声音的强弱可以用()来描述。振动幅度越大,声音越()。5.鼓膜很()而且有(),即使是轻微的声音,它都会产生()。6.声音的高低与物体()有关。物体振动得越(),发出的声音越();物体振动得越(),发出的声音越()。7.音调是由物体振动的()决定的。同一物体,振动越快,音调越();振动越慢,音调越()。8.在我们的周围,声音无处不在。我们的喉咙有一个能发出声音、控制自如的器官是()。9.()是传播声音的重要物质,在真空的环境中不能传播声音。10.蚊子发出的“嗡嗡”声是由()振动产生的。三.判断题(共10题,共20分)1.夜晚,正在睡觉的小明被倾盆大雨声吵醒了,吵醒小明的声音是由人类活动产生的。()2.音乐家贝多芬失聪后,用木棒“听”音乐,这说明了木棒也能传播声音。()3.我们改变电视机的音量时,改变的是声音的强弱。()4.声音的高低与声音的强弱其实是一回事。()5.声音能在固体、液体、气体中传播,气体传播声的能力最强。()6.固体、液体、气体都能传播声音。()7.在水中敲击音叉,音叉不会发出声音。()8.金属与空气传播声音的本领是一样的。()9.空气能传播声音,但是而水却不能传播声音。()10.吹奏竖笛时发出的声音是由笛管内空气的振动产生的。()四.连线题(共1题,共8分)1.连一连。拨动拉得较紧的橡皮筋听到的声音高拨动拉得较松的橡皮筋用力敲击锣听到的声音低轻轻敲击锣鼓皮振动得快听到的声音强鼓皮振动得慢弹拨伸出桌面距离长的尺子听到的声音弱弹拨伸出桌面距离短的尺子五.填表题(共2题,共12分)1.想一想,坐在教室里你能听到哪些声音?2.观察物体是否发声。六.简答题(共5题,共27分)1.同根弦发出的声音高低变化的规律是什么?2.物体振动的幅度与声音的强弱有什么关系?3.二胡有两根弦,空弦拉的时候,发出的声音有高有低,这是为什么?4.编钟上悬挂的是铜器。用木槌击打铜器。请你判断铜器发出的声音有什么不同?5.想一想,上课时坐在教室里能听到哪些声音?坐在教室里能听到的声音有?七.材料题(共3题,共19分)1.写出下图各部分的名称。2.小明有3根长短相同,粗细不同的钢管,小丽说:“我可以闭上眼睛,只通过用相同的力敲击钢管就可以判断它们的粗细。”请解释其中的原理。3.用三个塑料袋分别装上沙子、水和空气封口,将三个塑料袋分别放在桌子上,一只耳朵轻轻地贴在塑料袋上,捂住另一只耳朵。在距离一臂远处,用铅笔上的橡皮轻轻敲击桌面。请分析隔着哪个塑料袋听到的声音效果好,并试着排序。八.综合题(共5题,共34分)1.如图,用一个模拟鼓膜振动的装置,探究声音远近和“鼓膜”振动的关系。具体做法是:把气球皮包在口杯的杯口处并用橡皮筋扎紧,再把碎纸屑放在气球皮上,用音叉在“鼓膜”上方制造远近不同的声音,观察比较气球皮和碎纸屑发声时的特点。(1)填表。(2)这是一个探究声音远近和“鼓膜”振动关系的()实验,在实验中,()相当于耳朵中的()。(3)我的发现:音叉在近处发声时,“鼓膜”振动()(选填“幅度大”或“幅度小”),听到的声音()(选填“
单篇购买
VIP会员(1亿+VIP文档免费下)

扫码即表示接受《下载须知》

小学科学《声音》练习题(达标题)

文档大小:1.6MB

限时特价:扫码查看

• 请登录后再进行扫码购买
• 使用微信/支付宝扫码注册及付费下载,详阅 用户协议 隐私政策
• 如已在其他页面进行付款,请刷新当前页面重试
• 付费购买成功后,此文档可永久免费下载
年会员
99.0
¥199.0

6亿VIP文档任选,共次下载特权。

已优惠

微信/支付宝扫码完成支付,可开具发票

VIP尽享专属权益

VIP文档免费下载

赠送VIP文档免费下载次数

阅读免打扰

去除文档详情页间广告

专属身份标识

尊贵的VIP专属身份标识

高级客服

一对一高级客服服务

多端互通

电脑端/手机端权益通用

手机号注册 用户名注册
我已阅读并接受《用户协议》《隐私政策》
已有账号?立即登录
我已阅读并接受《用户协议》《隐私政策》
已有账号?立即登录
登录
手机号登录 微信扫码登录
微信扫一扫登录 账号密码登录

首次登录需关注“豆柴文库”公众号

新用户注册
VIP会员(1亿+VIP文档免费下)
年会员
99.0
¥199.0

6亿VIP文档任选,共次下载特权。

已优惠

微信/支付宝扫码完成支付,可开具发票

VIP尽享专属权益

VIP文档免费下载

赠送VIP文档免费下载次数

阅读免打扰

去除文档详情页间广告

专属身份标识

尊贵的VIP专属身份标识

高级客服

一对一高级客服服务

多端互通

电脑端/手机端权益通用