您所在位置: 网站首页 / 文档列表 / 小学课件 / 文档详情
小学科学《声音》综合练习题【巩固】.doc 立即下载
上传人:17****27 上传时间:2024-09-08 格式:DOC 页数:12 大小:1.8MB 金币:10 举报 版权申诉
预览加载中,请您耐心等待几秒...

小学科学《声音》综合练习题【巩固】.doc

小学科学《声音》综合练习题【巩固】.doc

预览

免费试读已结束,剩余 2 页请下载文档后查看

10 金币

下载文档

如果您无法下载资料,请参考说明:

1、部分资料下载需要金币,请确保您的账户上有足够的金币

2、已购买过的文档,再次下载不重复扣费

3、资料包下载后请先用软件解压,在使用对应软件打开

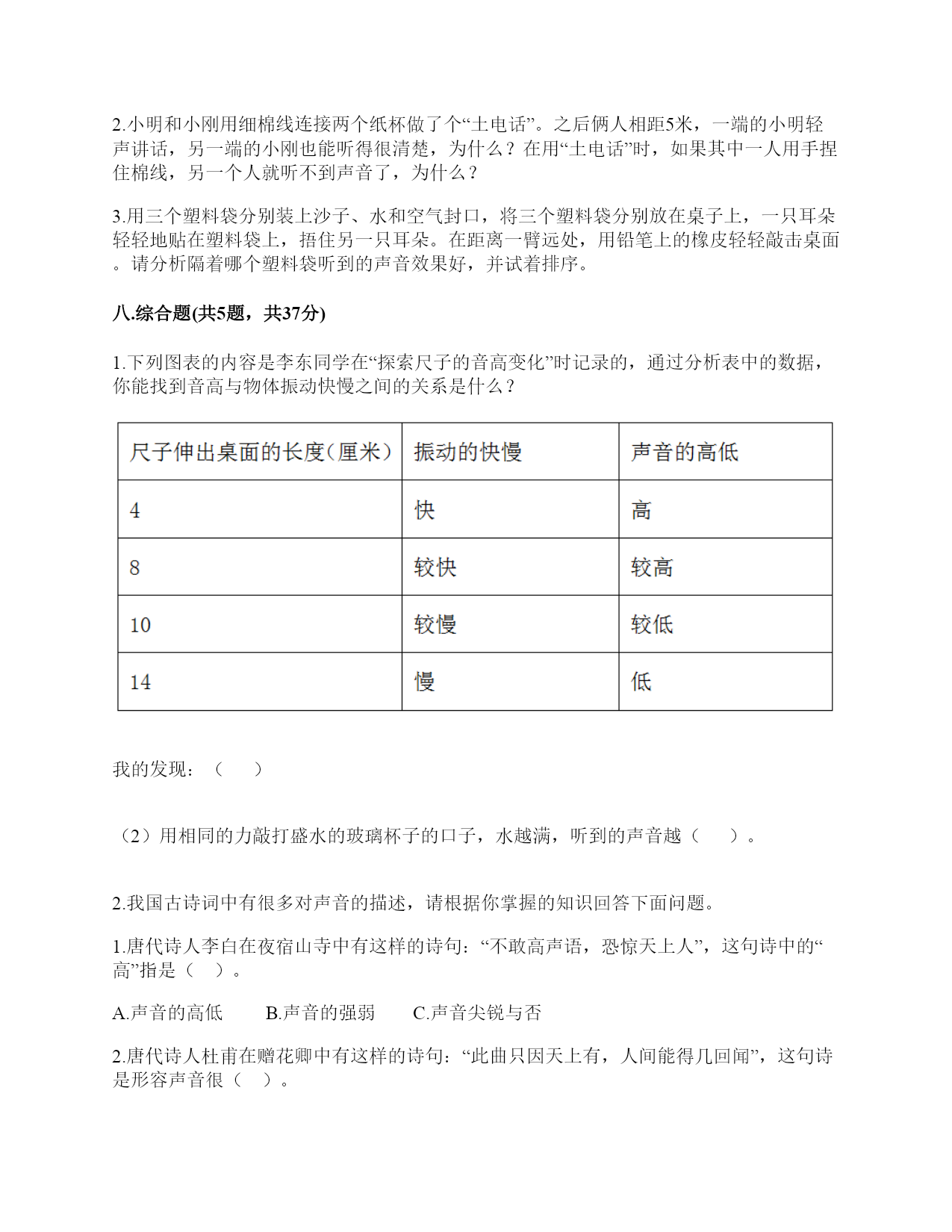
小学科学《声音》综合练习题一.选择题(共10题,共20分)1.下列对音高描述错误的是()。A.振动越快,声音越高B.振动幅度越小声音越弱C.长、松、粗的物体发出的声音低2.如图,铝片琴()边的音高,()的音低。A.左边,中间B.右边、左边C.中间,左边3.发生灾难时,被困在建筑废墟中的人向外界求救的一种好方法是敲击铁质的管道,这种做法是利用铁管能()。A.传声B.传热C.导电4.我们把手放在耳廓后面,是为了()。A.扩大耳廓听得更清楚B.控制声音进入耳朵C.为了好看5.将刚刚击打过的音叉触及水面,则()。A.水面没有变化B.水面产生波纹C.水位上升6.人说话的声音是由()振动产生的。A.声带B.口腔C.嘴唇7.声音在物质中的传播效果,从强到弱,依次是()。A.固体、液体、气体B.固体、气体、液体C.气体、液体、固体8.歌手唱到高音时,声带振动的速度()。A.慢B.快C.不快也不慢9.下列关于声音的说法,错误的是()。A.拉开一根弹性绳子就会有声音B.拨动塑料尺会发出声音C.声音是由物体振动产生的10.流星落在地球上会产生巨大的声音,但它落在月球上,即使宇航员就在附近也听不到声音,这是因为()。A.撞击声太小,人耳无法听到B.月球表面没有空气,声音无法传播C.月球受到撞击时不产生振动二.填空题(共10题,共30分)1.二胡、吉他、古筝等乐器,是靠()的振动发出高低不同的声音的。2.吹竖笛的时候是()在振动。3.声音的高低和物体振动的()有关。4.人们说话时的声音是由()振动产生的。5.用击打后的音叉轻轻触及水面,由于音叉振动,水面产生()。再将振动的音叉浸入水中,我们()(“能”或“不能”)听到音叉发出的声音。6.电视机遥控器上的声音键控制的是声音的(),即音量。按不同的钢琴琴键,改变的是声音的高低,可以用()来描述。7.我们的耳朵分为()三部分。8.声音有()、()等特点。9.各种物体,只要()就必然发出声音,如果想让声音停止,就必须设法让物体停止()。10.四个完全一样的杯子,依次编号1,2,3,4。在1号杯里盛满水,在2号杯里盛大半杯(约3/4杯)水。在3号杯里盛半杯(约1/2杯)水,在4号杯里盛小半杯(约1/4杯)水。用相同的力按照从1号到4号的顺序敲击杯口,比较发出的声音。重复几次实验,可得结论:水越多,声音越();水越少,声音越()。三.判断题(共10题,共20分)1.音量是由物体的振动频率决定的。()2.减少噪音对我们的身体健康没什么影响。()3.听觉神经把振动传到大脑。()4.我们改变电视机的音量时,改变的是声音的强弱。()5.锣发声时,用手按住锣面,锣声就消失了,是因为手阻止了空气的振动。()6.成年男性的声带比成年女性的声带短,所以成年男性的声音通常比成年女性低。()7.弯曲钢尺是可以使钢尺发声的方法之一。()8.耳廓可以放大声音。()9.空气的振动会引起人鼓膜的振动。()10.拉伸皮筋就能使其发出声音。()四.连线题(共1题,共6分)1.把下面各现象与它们是否能发声连起来。敲击鼓面弯曲钢尺能够发声拉伸皮筋不能发声按压鼓面拉伸并拨动皮筋拨动钢尺五.填表题(共2题,共24分)1.猜想:声音强弱与物体振动幅度有关,振幅越大,声音越();物体振幅越小,声音越()。实验器材:钢尺,桌子改变的条件:()不改变的条件:()填写表格。实验结论是什么?2.完成声音强弱与振动物体的关系记录表。六.简答题(共5题,共27分)1.图中是一种常见的听诊器。人体内微弱声音为什么能清晰地传递到医生的耳朵中?2.二胡只有两根弦,它是怎样发出高低不同、强弱不同的声音的?3.二胡有两根弦,空弦拉的时候,发出的声音有高有低,这是为什么?4.编钟上悬挂的是铜器。用木槌击打铜器。请你判断铜器发出的声音有什么不同?5.想一想,上课时坐在教室里能听到哪些声音?坐在教室里能听到的声音有?七.材料题(共3题,共16分)1.在下图中选出制作土电话的材料。(在选中的材料序号上画“√”)思考:在玩土电话游戏时,对方讲话的声音是通过什么物体传到听话人的耳朵里的?用什么方法能够使土电话中的声音更大一些?2.小明和小刚用细棉线连接两个纸杯做了个“土电话”。之后俩人相距5米,一端的小明轻声讲话,另一端的小刚也能听得很清楚,为什么?在用“土电话”时,如果其中一人用手捏住棉线,另一个人就听不到声音了,为什么?3.用三个塑料袋分别装上沙子、水和空气封口,将三个塑料袋分别放在桌子上,一只耳朵轻轻地贴在塑料袋上,捂住另一只耳朵。在距离一臂远处,用铅笔上的橡皮轻轻敲击桌面。请分析隔着哪个塑料袋听到的声音效果好,并试着排序。八
单篇购买
VIP会员(1亿+VIP文档免费下)

扫码即表示接受《下载须知》

小学科学《声音》综合练习题【巩固】

文档大小:1.8MB

限时特价:扫码查看

• 请登录后再进行扫码购买
• 使用微信/支付宝扫码注册及付费下载,详阅 用户协议 隐私政策
• 如已在其他页面进行付款,请刷新当前页面重试
• 付费购买成功后,此文档可永久免费下载
年会员
99.0
¥199.0

6亿VIP文档任选,共次下载特权。

已优惠

微信/支付宝扫码完成支付,可开具发票

VIP尽享专属权益

VIP文档免费下载

赠送VIP文档免费下载次数

阅读免打扰

去除文档详情页间广告

专属身份标识

尊贵的VIP专属身份标识

高级客服

一对一高级客服服务

多端互通

电脑端/手机端权益通用

手机号注册 用户名注册
我已阅读并接受《用户协议》《隐私政策》
已有账号?立即登录
我已阅读并接受《用户协议》《隐私政策》
已有账号?立即登录
登录
手机号登录 微信扫码登录
微信扫一扫登录 账号密码登录

首次登录需关注“豆柴文库”公众号

新用户注册
VIP会员(1亿+VIP文档免费下)
年会员
99.0
¥199.0

6亿VIP文档任选,共次下载特权。

已优惠

微信/支付宝扫码完成支付,可开具发票

VIP尽享专属权益

VIP文档免费下载

赠送VIP文档免费下载次数

阅读免打扰

去除文档详情页间广告

专属身份标识

尊贵的VIP专属身份标识

高级客服

一对一高级客服服务

多端互通

电脑端/手机端权益通用