您所在位置: 网站首页 / 文档列表 / 小学课件 / 文档详情
小学科学《声音》练习题【b卷】.doc 立即下载
上传人:17****27 上传时间:2024-09-08 格式:DOC 页数:12 大小:1.7MB 金币:10 举报 版权申诉
预览加载中,请您耐心等待几秒...

小学科学《声音》练习题【b卷】.doc

小学科学《声音》练习题【b卷】.doc

预览

免费试读已结束,剩余 2 页请下载文档后查看

10 金币

下载文档

如果您无法下载资料,请参考说明:

1、部分资料下载需要金币,请确保您的账户上有足够的金币

2、已购买过的文档,再次下载不重复扣费

3、资料包下载后请先用软件解压,在使用对应软件打开

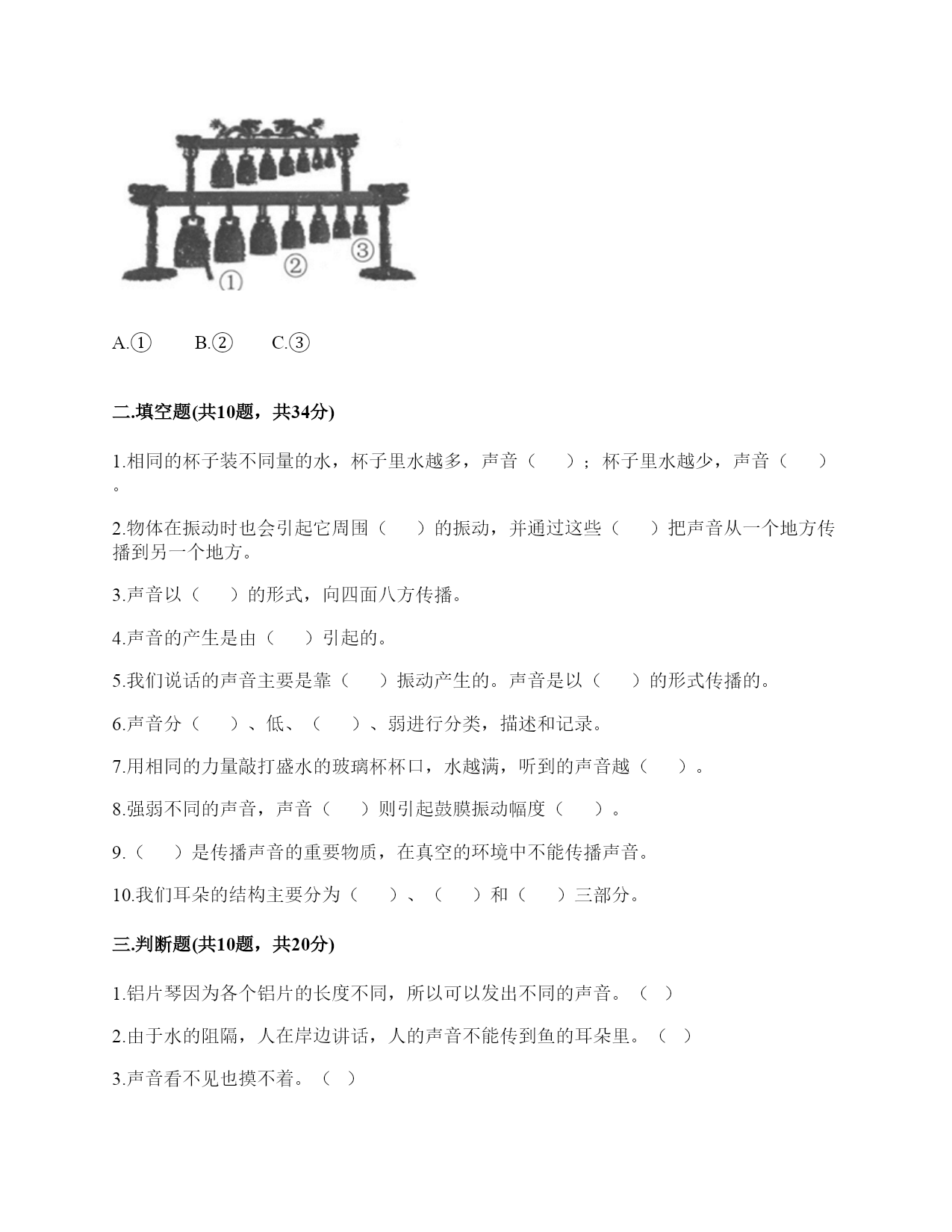
小学科学《声音》练习题一.选择题(共10题,共20分)1.下列音阶中音最高的是()。A.哆B.发C.索2.下面不能用于描述声音的是()。A.高、低B.强、弱C.多、少3.声音的高低可以用()来描述,物体振动越快,声音越高。A.音量B.响度C.音高4.不是耳朵的结构是()。A.耳郭B.外耳C.中耳D.内耳5.听诊器的探头与()的作用相似。A.听小骨B.耳蜗C.耳郭6.演奏家停止拨琴弦,琴声还能持续产生,主要原因是()。A.琴弦还在振动B.人们还沉浸在音乐中C.空气能传播声音7.下列关于声音说法正确的是()。A.敲鼓时鼓面振动幅度大,声音越高B.乐器振动的越快,声音越强C.蚊子发出的声音比牛发出的声音音量弱8.尺子振动的频率和尺子伸出桌面部分的()有关。A.高度B.长度C.刻度9.在研究钢尺的振动幅度与音量之间的关系的实验中,我们需要改变的()。A.钢尺伸出桌面的长度B.拨动钢尺的力度C.钢尺本身的长度10.如图所示,编钟是中国古代大型打击乐器。用木锤敲打,能发出不同的乐音。图中能敲出的音高最高的编钟是()。A.①B.②C.③二.填空题(共10题,共34分)1.相同的杯子装不同量的水,杯子里水越多,声音();杯子里水越少,声音()。2.物体在振动时也会引起它周围()的振动,并通过这些()把声音从一个地方传播到另一个地方。3.声音以()的形式,向四面八方传播。4.声音的产生是由()引起的。5.我们说话的声音主要是靠()振动产生的。声音是以()的形式传播的。6.声音分()、低、()、弱进行分类,描述和记录。7.用相同的力量敲打盛水的玻璃杯杯口,水越满,听到的声音越()。8.强弱不同的声音,声音()则引起鼓膜振动幅度()。9.()是传播声音的重要物质,在真空的环境中不能传播声音。10.我们耳朵的结构主要分为()、()和()三部分。三.判断题(共10题,共20分)1.铝片琴因为各个铝片的长度不同,所以可以发出不同的声音。()2.由于水的阻隔,人在岸边讲话,人的声音不能传到鱼的耳朵里。()3.声音看不见也摸不着。()4.人从喉咙里发出声音,说明声带在发生振动。()5.声音传递到鼓膜,引起鼓膜振动,再传递到大脑,人就听到了声音。()6.声音能引起周围物质的振动。()7.世界上的声音只有一种。()8.敲击鼓面时,鼓面振动,我们就听到了鼓声。而且,只要鼓声够大,我们在教室的任何一个位置都会听到。()9.声音传播的方向是向四面八方的。()10.声音过高或过强都不会对我们的听力产生伤害。()四.连线题(共1题,共4分)1.连线题。五.填表题(共2题,共22分)1.根据你对耳朵的了解,完成下表。2.完成声音强弱与振动物体的关系记录表。六.简答题(共5题,共26分)1.闪电和雷同时在云层产生,在夏季的雨夜,我们总是先看到闪电,后听到雷声,请对这种现象进行合理解释。2.编钟上悬挂的是铜器。用木槌击打铜器。请你判断铜器发出的声音有什么不同?3.抽出玻璃罩内的空气,闹钟的声音有什么变化?怎样解释我们看到的现象?声音的传播与空气有关系吗?4.为什么说“一个巴掌拍不响”?5.如图,请你提出两个与“橡皮筋发出声音”有关的科学探究问题。七.材料题(共3题,共17分)1.在下图中选出制作土电话的材料。(在选中的材料序号上画“√”)思考:在玩土电话游戏时,对方讲话的声音是通过什么物体传到听话人的耳朵里的?用什么方法能够使土电话中的声音更大一些?2.唐朝著名诗人白居易在《琵琶行》中有“大弦嘈嘈如急雨,小弦切切如私语”的诗句。意思是粗弦嘈嘈,好像是疾风骤雨,细弦切切,好像是儿女私语。根据所学的知识,说一说弦的粗细对音高有什么影响?还有哪些因素能影响音高?3.小明有3根长短相同,粗细不同的钢管,小丽说:“我可以闭上眼睛,只通过用相同的力敲击钢管就可以判断它们的粗细。”请解释其中的原理。八.综合题(共5题,共38分)1.根据实验装置图完成下列问题。①这是模拟()的装置。②实验中敲击音叉发出的声音通过()传到气球皮上。③实验时用力敲击音叉,观察到气球皮上的碎纸屑()。A.被音叉吸引B.不动C.在气球皮上跳动④实验时用力敲音叉,气球皮上的碎纸屑跳动幅度与轻敲时相比,()。A.跳动幅度小B.跳动幅度大C.一样⑤通过这个实验,我们可以知道我们耳朵里的(),它就像这个气球皮一样很薄,而且有弹性,它时时刻刻都在接收着各种声音,并产生振动。A.耳道B.鼓膜C.听小骨2.实验设计:(1)如图所示,在桌子上固定一小块平面镜,让太阳光(或手电筒、激光笔)照射在平面镜上,经平面镜反射后,在墙壁上出现一个小光斑。(2)轻轻地敲击桌面,观察墙壁
单篇购买
VIP会员(1亿+VIP文档免费下)

扫码即表示接受《下载须知》

小学科学《声音》练习题【b卷】

文档大小:1.7MB

限时特价:扫码查看

• 请登录后再进行扫码购买
• 使用微信/支付宝扫码注册及付费下载,详阅 用户协议 隐私政策
• 如已在其他页面进行付款,请刷新当前页面重试
• 付费购买成功后,此文档可永久免费下载
年会员
99.0
¥199.0

6亿VIP文档任选,共次下载特权。

已优惠

微信/支付宝扫码完成支付,可开具发票

VIP尽享专属权益

VIP文档免费下载

赠送VIP文档免费下载次数

阅读免打扰

去除文档详情页间广告

专属身份标识

尊贵的VIP专属身份标识

高级客服

一对一高级客服服务

多端互通

电脑端/手机端权益通用

手机号注册 用户名注册
我已阅读并接受《用户协议》《隐私政策》
已有账号?立即登录
我已阅读并接受《用户协议》《隐私政策》
已有账号?立即登录
登录
手机号登录 微信扫码登录
微信扫一扫登录 账号密码登录

首次登录需关注“豆柴文库”公众号

新用户注册
VIP会员(1亿+VIP文档免费下)
年会员
99.0
¥199.0

6亿VIP文档任选,共次下载特权。

已优惠

微信/支付宝扫码完成支付,可开具发票

VIP尽享专属权益

VIP文档免费下载

赠送VIP文档免费下载次数

阅读免打扰

去除文档详情页间广告

专属身份标识

尊贵的VIP专属身份标识

高级客服

一对一高级客服服务

多端互通

电脑端/手机端权益通用