您所在位置: 网站首页 / 文档列表 / 小学课件 / 文档详情
小学科学《声音》练习题精品【a卷】.doc 立即下载
上传人:17****27 上传时间:2024-09-08 格式:DOC 页数:11 大小:1.2MB 金币:10 举报 版权申诉
预览加载中,请您耐心等待几秒...

小学科学《声音》练习题精品【a卷】.doc

小学科学《声音》练习题精品【a卷】.doc

预览

免费试读已结束,剩余 1 页请下载文档后查看

10 金币

下载文档

如果您无法下载资料,请参考说明:

1、部分资料下载需要金币,请确保您的账户上有足够的金币

2、已购买过的文档,再次下载不重复扣费

3、资料包下载后请先用软件解压,在使用对应软件打开

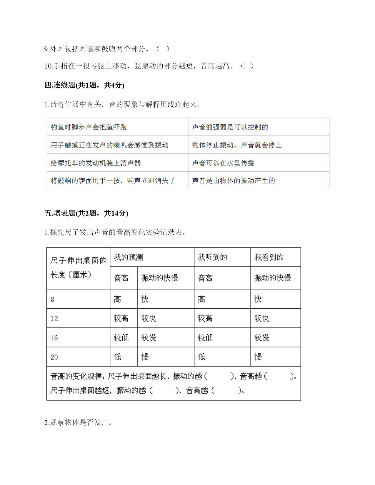
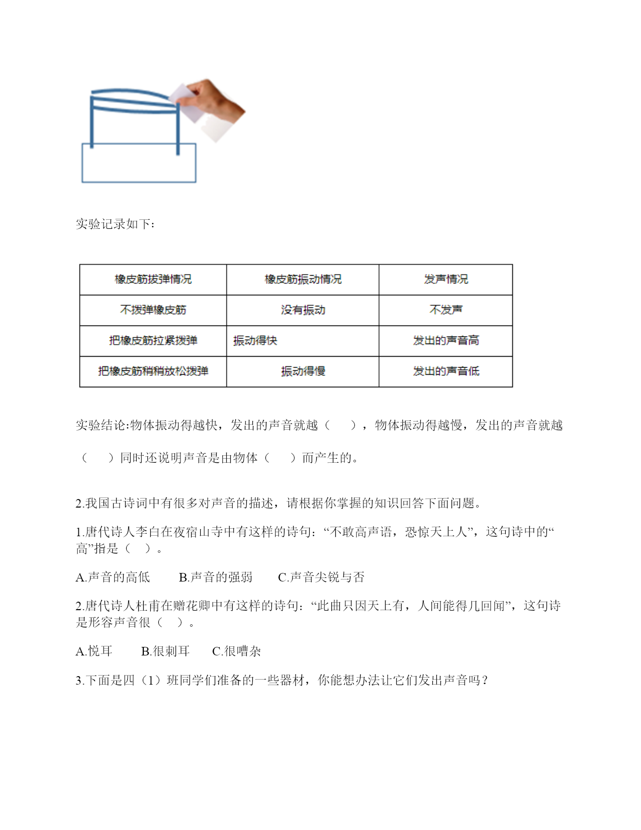
小学科学《声音》练习题一.选择题(共10题,共20分)1.“风声雨声读书声,声声入耳”中,()属于人为制造的声音。A.风声B.雨声C.读书声2.同一个物体,振动幅度越(),发出的声音越强。A.大B.均匀C.小3.利用棉线和纸杯制作的“土电话”,声音主要是通过()从话简传到听筒的。A.棉线B.空气C.话筒4.把玻璃罩里的空气逐渐抽掉,钟罩里的闹钟铃声会()。A.不变B.越来越轻C.越来越响D.先变响再变轻5.音量与物体振动之间的关系是()。A.物体振动的幅度越大,声音越强B.物体振动的幅度越小,声音越强C.物体振动的速度越快,声音越强6.演奏家停止拨琴弦,琴声还能持续产生,主要原因是()。A.琴弦还在振动B.人们还沉浸在音乐中C.空气能传播声音7.手指轻轻接触到桌面,并在桌面上滑动一段距离,当耳贴在桌子一角上,再这样让手指滑动时,()。A.耳朵听到一样清晰的声音B.它们几乎没有声音C.贴在桌角上听得更清晰8.尺子振动的频率和尺子伸出桌面部分的()有关。A.高度B.长度C.刻度9.平常所说的声音的强弱、大小、轻重,都是指()。A.音量B.音高C.音色10.下面几种做法中,()不能发出声音。A.敲击鼓面B.弹奏钢琴C.按压皮筋二.填空题(共10题,共46分)1.在自然界中,声音有()有弱,有()有低……。2.人的()聚集、传递声音,()接收声音、产生振动、且传递振动到内耳;()能把振动转化为神经信号传递给大脑。3.轻轻拨动钢尺,钢尺振动的(),它发出的声音()。用力拨动钢尺,钢尺振动的幅度()它发出的声音()。声音的强弱和物体()有关。物体振动的幅度越大,声音越();物体振动的幅度越小,声音越()。4.大量事实证明:声音因物体振动而()。振动停止,声音()。5.耳朵是我们的()器官,能将声波转化为振动的是耳朵中的()。6.影响弦的音高的因素,有弦的()、弦的()。7.()可将振动传达到内耳,并刺激听觉神经,产生信号。8.尺子伸出桌面(),发出的声音高;尺子伸出桌面(),发出的声音低。9.我们人耳里面的()很薄很有弹性,即使是很轻的声音,它都会产生振动。10.用力弯曲钢尺,钢尺不会发出声音,是因为钢尺没有()。三.判断题(共10题,共20分)1.音量是由物体的振动频率决定的。()2.耳朵贴在书桌上,可以听见同桌的写字声。()3.为了保护听力,我们不要长时间戴着耳机听音乐。()4.声音看不见也摸不着。()5.物体振动得越快,发出的声音就越低。()6.声音的高低是由物体振动的幅度决定的。振动幅度越大,音调越高。()7.我国传统乐器古筝上的弦长短不一,弦越短,发出的声音越高。()8.制作小乐器的步骤是“设计—制作—调整—演示”。()9.外耳包括耳道和鼓膜两个部分。()10.手指在一根琴弦上移动,弦振动的部分越短,音高越高。()四.连线题(共1题,共4分)1.请将生活中有关声音的现象与解释用线连起来。五.填表题(共2题,共14分)1.探究尺子发出声音的音高变化实验记录表。2.观察物体是否发声。六.简答题(共5题,共25分)1.物体振动的幅度与声音的强弱有什么关系?2.闪电和雷同时在云层产生,在夏季的雨夜,我们总是先看到闪电,后听到雷声,请对这种现象进行合理解释。3.二胡有两根弦,空弦拉的时候,发出的声音有高有低,这是为什么?4.为什么说“一个巴掌拍不响”?5.如图,请你提出两个与“橡皮筋发出声音”有关的科学探究问题。七.材料题(共3题,共20分)1.写出下图各部分的名称。2.在下图中选出制作土电话的材料。(在选中的材料序号上画“√”)思考:在玩土电话游戏时,对方讲话的声音是通过什么物体传到听话人的耳朵里的?用什么方法能够使土电话中的声音更大一些?3.小明和小刚用细棉线连接两个纸杯做了个“土电话”。之后俩人相距5米,一端的小明轻声讲话,另一端的小刚也能听得很清楚,为什么?在用“土电话”时,如果其中一人用手捏住棉线,另一个人就听不到声音了,为什么?八.综合题(共5题,共39分)1.如图所示,在一块木板上钉两根小木棒,在两根小木棒之间绑一根橡皮筋,拔弹橡皮筋,观察比较声音高低的变化。实验记录如下∶实验结论∶物体振动得越快,发出的声音就越(),物体振动得越慢,发出的声音就越()同时还说明声音是由物体()而产生的。2.我国古诗词中有很多对声音的描述,请根据你掌握的知识回答下面问题。1.唐代诗人李白在夜宿山寺中有这样的诗句:“不敢高声语,恐惊天上人”,这句诗中的“高”指是()。A.声音的高低B.声音的强弱C.声音尖锐与否2.唐代诗人杜甫在赠花卿中有这样的诗句:“此曲只因天上有,人间能得几回闻”,这句诗是形容
单篇购买
VIP会员(1亿+VIP文档免费下)

扫码即表示接受《下载须知》

小学科学《声音》练习题精品【a卷】

文档大小:1.2MB

限时特价:扫码查看

• 请登录后再进行扫码购买
• 使用微信/支付宝扫码注册及付费下载,详阅 用户协议 隐私政策
• 如已在其他页面进行付款,请刷新当前页面重试
• 付费购买成功后,此文档可永久免费下载
年会员
99.0
¥199.0

6亿VIP文档任选,共次下载特权。

已优惠

微信/支付宝扫码完成支付,可开具发票

VIP尽享专属权益

VIP文档免费下载

赠送VIP文档免费下载次数

阅读免打扰

去除文档详情页间广告

专属身份标识

尊贵的VIP专属身份标识

高级客服

一对一高级客服服务

多端互通

电脑端/手机端权益通用

手机号注册 用户名注册
我已阅读并接受《用户协议》《隐私政策》
已有账号?立即登录
我已阅读并接受《用户协议》《隐私政策》
已有账号?立即登录
登录
手机号登录 微信扫码登录
微信扫一扫登录 账号密码登录

首次登录需关注“豆柴文库”公众号

新用户注册
VIP会员(1亿+VIP文档免费下)
年会员
99.0
¥199.0

6亿VIP文档任选,共次下载特权。

已优惠

微信/支付宝扫码完成支付,可开具发票

VIP尽享专属权益

VIP文档免费下载

赠送VIP文档免费下载次数

阅读免打扰

去除文档详情页间广告

专属身份标识

尊贵的VIP专属身份标识

高级客服

一对一高级客服服务

多端互通

电脑端/手机端权益通用