您所在位置: 网站首页 / 文档列表 / 小学考试 / 文档详情
小学负数练习题含答案(黄金题型).doc 立即下载
上传人:金启****富来 上传时间:2024-09-04 格式:DOC 页数:6 大小:91KB 金币:10 举报 版权申诉
预览加载中,请您耐心等待几秒...

小学负数练习题含答案(黄金题型).doc

小学负数练习题含答案(黄金题型).doc

预览

在线预览结束,喜欢就下载吧,查找使用更方便

10 金币

下载文档

如果您无法下载资料,请参考说明:

1、部分资料下载需要金币,请确保您的账户上有足够的金币

2、已购买过的文档,再次下载不重复扣费

3、资料包下载后请先用软件解压,在使用对应软件打开

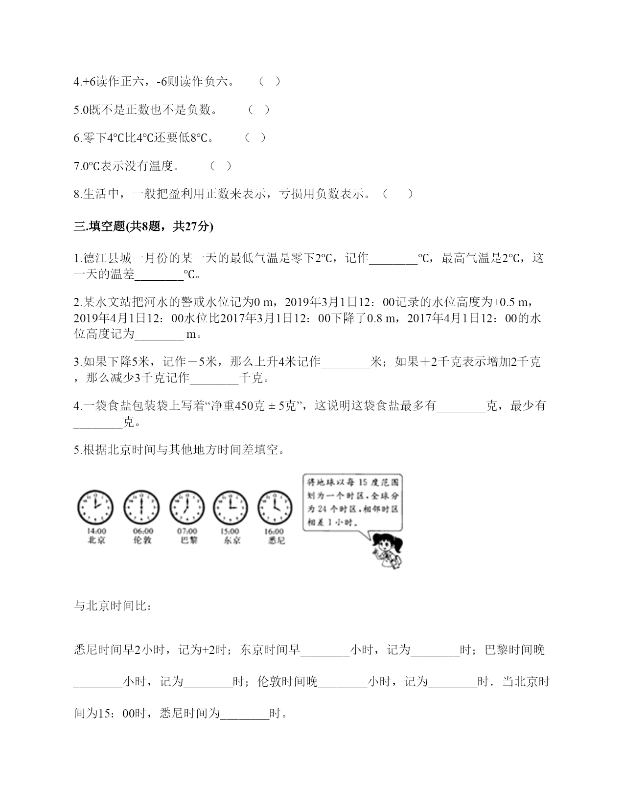
小学负数练习题一.选择题(共8题,共16分)1.下面说法正确的是()。A.0既是正数又是负数B.0是最小的正数C.0是最大的负数D.0既不是正数,也不是负数2.-5℃()-20℃A.大于B.小于C.等于3.某市一月份的平均气温是-2℃,二月份的平均气温比一月份的升高了6℃,该市二月份的平均气温是()。A.6℃B.4℃C.8℃D.-6℃4.如果进了3个球记作+3球,那么失2球应记作()球。A.+2B.-25.如果顺时针转30°,记作+30°,那么逆时针转60°,记作()°。A.+60B.-606.计算(-1)×3的结果等于()。A.-1B.1C.3D.-37.与-5最接近的数是()。A.-6B.-2C.0D.58.下列各数中,最接近0的是()。A.-1B.5C.-3D.2二.判断题(共8题,共16分)1.-11℃和11℃表示的意义相同。()2.0大于所有正数,小于所有负数。()3.死海低于海平面400米,记作+400米。()4.+6读作正六,-6则读作负六。()5.0既不是正数也不是负数。()6.零下4℃比4℃还要低8℃。()7.0℃表示没有温度。()8.生活中,一般把盈利用正数来表示,亏损用负数表示。()三.填空题(共8题,共27分)1.德江县城一月份的某一天的最低气温是零下2℃,记作________℃,最高气温是2℃,这一天的温差________℃。2.某水文站把河水的警戒水位记为0m,2019年3月1日12:00记录的水位高度为+0.5m,2019年4月1日12:00水位比2017年3月1日12:00下降了0.8m,2017年4月1日12:00的水位高度记为________m。3.如果下降5米,记作-5米,那么上升4米记作________米;如果+2千克表示增加2千克,那么减少3千克记作________千克。4.一袋食盐包装袋上写着“净重450克±5克”,这说明这袋食盐最多有________克,最少有________克。5.根据北京时间与其他地方时间差填空。与北京时间比:悉尼时间早2小时,记为+2时;东京时间早________小时,记为________时;巴黎时间晚________小时,记为________时;伦敦时间晚________小时,记为________时.当北京时间为15:00时,悉尼时间为________时。6.将下面的数填在适当的位置。1468-23.51.7697.2%45(1)哈尔滨市1月份的平均气温是_______℃。(2)六(1)班有_______名同学喜欢读书。(3)张老师的身高是_______米。(4)大型晚会参加的人数是_______人。(5)期中考试六(二)班的数学成绩的优秀率是_______。7.甲乙两人同时从A地出发,甲向东走40米记为+40米,那么乙走-20米表示向()走()米,这时两人相距()米。8.在-,0,1.8,+5,-6,2,300这些数中,整数有(),负数有(),自然数有(),质数有()。四.作图题(共2题,共11分)1.在下面直线上,画出比-3大的数所在区域。2.在直线上表示下列各数。-5,3,0,-2,0.5,五.解答题(共5题,共28分)1.某地12月18日的最低气温是-7℃,最高气温是5℃,这一天的最高气温与最低气温相差多少?2.如果把水位上升规定为正的,说出下面记录中所表示的水位变化情况:+18厘米,-7厘米,-2.4厘米,0厘米,+2.3厘米。3.如果规定进库数量用正数表示,请你根据下表中某一周粮库进出大米数量的记录情况,说出每天记录数量的意义。4.下表是部分城市同一天的气温情况。(1)哪个城市的气温最高?哪个城市的气温最低?(2)把各个城市的最低气温从低到高排列出来。(3)把各个城市的最高温从高到低排列出来。5.广州的气温的15℃,上海的气温是0℃,北京的气温是-9℃,请问气温最高的地方比气温最低的地方温度高多少度?参考答案一.选择题1.D2.A3.B4.B5.B6.D7.A8.A二.判断题1.×2.×3.×4.√5.√6.√7.×8.√三.填空题1.-2;42.-0.33.+4;-34.455;4455.1;+1;7;-7;8;-8;17:006.(1)-23.5(2)45(3)1.76(4)1468(5)97.2%7.西;20;608.0,+5,-6,2,300;,-6;0,+5,2,300;+5,2。四.作图题1.如图:2.根据正负数的意义可知:五.解答题1.12℃2.+18厘米:水位上升18厘米;-7厘米:水位下降7厘米;-2.4厘米:水位下降2.4厘米;0厘米
单篇购买
VIP会员(1亿+VIP文档免费下)

扫码即表示接受《下载须知》

小学负数练习题含答案(黄金题型)

文档大小:91KB

限时特价:扫码查看

• 请登录后再进行扫码购买
• 使用微信/支付宝扫码注册及付费下载,详阅 用户协议 隐私政策
• 如已在其他页面进行付款,请刷新当前页面重试
• 付费购买成功后,此文档可永久免费下载
年会员
99.0
¥199.0

6亿VIP文档任选,共次下载特权。

已优惠

微信/支付宝扫码完成支付,可开具发票

VIP尽享专属权益

VIP文档免费下载

赠送VIP文档免费下载次数

阅读免打扰

去除文档详情页间广告

专属身份标识

尊贵的VIP专属身份标识

高级客服

一对一高级客服服务

多端互通

电脑端/手机端权益通用

手机号注册 用户名注册
我已阅读并接受《用户协议》《隐私政策》
已有账号?立即登录
我已阅读并接受《用户协议》《隐私政策》
已有账号?立即登录
登录
手机号登录 微信扫码登录
微信扫一扫登录 账号密码登录

首次登录需关注“豆柴文库”公众号

新用户注册
VIP会员(1亿+VIP文档免费下)
年会员
99.0
¥199.0

6亿VIP文档任选,共次下载特权。

已优惠

微信/支付宝扫码完成支付,可开具发票

VIP尽享专属权益

VIP文档免费下载

赠送VIP文档免费下载次数

阅读免打扰

去除文档详情页间广告

专属身份标识

尊贵的VIP专属身份标识

高级客服

一对一高级客服服务

多端互通

电脑端/手机端权益通用