您所在位置: 网站首页 / 文档列表 / 小学课件 / 文档详情
小学科学《声音》综合练习题最新.doc 立即下载
上传人:金启****富来 上传时间:2024-09-04 格式:DOC 页数:13 大小:1.3MB 金币:10 举报 版权申诉
预览加载中,请您耐心等待几秒...

小学科学《声音》综合练习题最新.doc

小学科学《声音》综合练习题最新.doc

预览

免费试读已结束,剩余 3 页请下载文档后查看

10 金币

下载文档

如果您无法下载资料,请参考说明:

1、部分资料下载需要金币,请确保您的账户上有足够的金币

2、已购买过的文档,再次下载不重复扣费

3、资料包下载后请先用软件解压,在使用对应软件打开

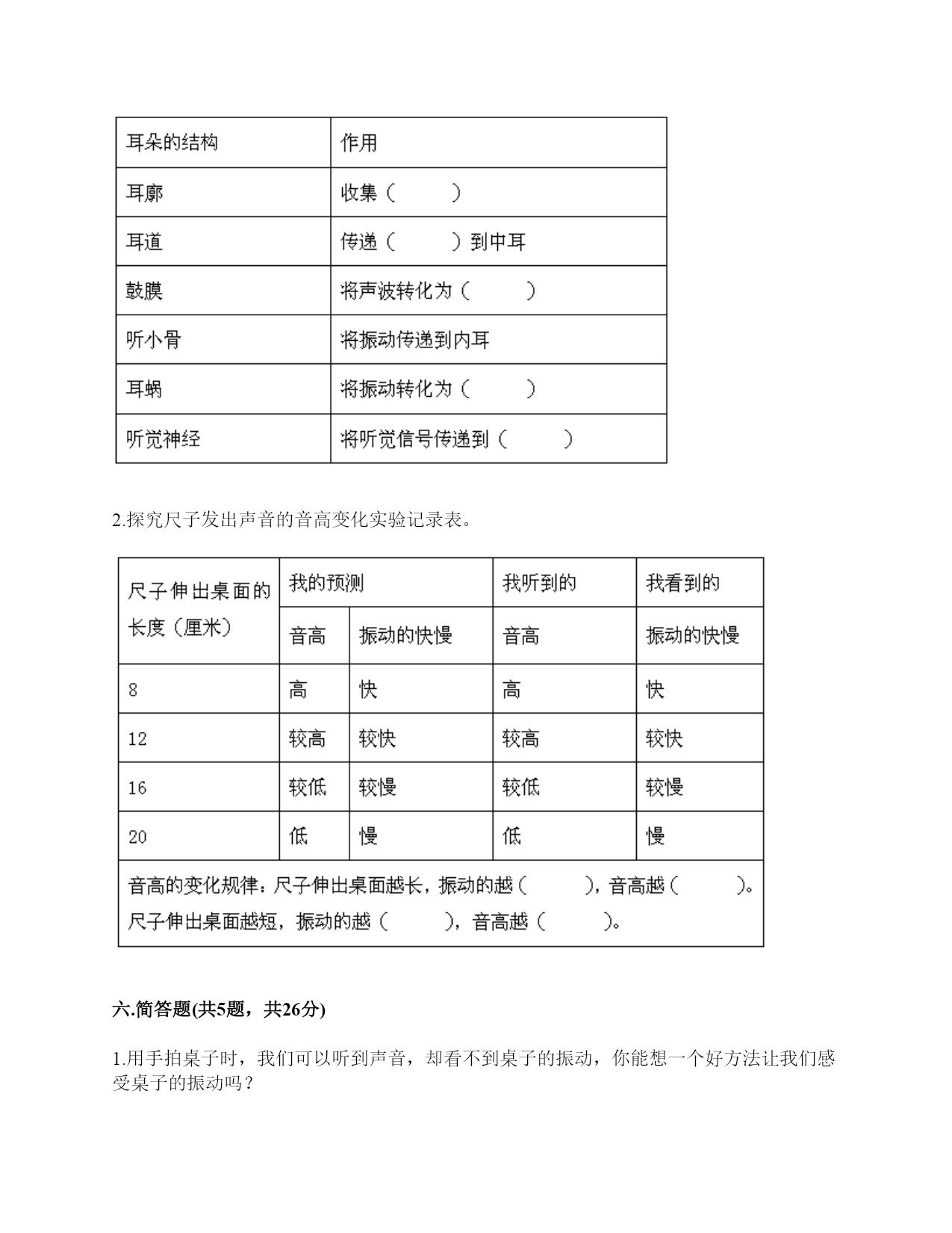
小学科学《声音》综合练习题一.选择题(共10题,共20分)1.在《风桥夜泊》中有这样的诗句:“姑苏城外寒山寺,夜半钟声到客船。”钟声是通过()传播到船舱内诗人的耳中的。A.传声B.导电C.通风2.古琴是我国历史悠久的乐器,由7根长短相同、粗细不同的弦组成。小雅弹古琴时,要使它发出的声音更响一些,可以()。A.弹更粗的琴弦B.弹得更用力一些C.轻轻地弹3.电视机的声音太小了,用遥控器把声音调大了一些。在这个过程中,电视机的()。A.声音强弱发生了变化B.声音高低发生了变化C.声音音色发生了变化4.想要研究“物体发出声音的高低与物体粗细的关系”,应该选用的实验材料是()。A.B.C.5.在我们耳朵里,时时刻刻都在接收各种声音并产生振动的结构是()。A.鼓膜B.听小骨C.听觉神经6.声音传播的特点有()。A.不能在液体中传播B.能在各种物体中传播C.只能在空气中传播7.歌手唱到高音时,声带振动的速度()。A.慢B.快C.不快也不慢8.下列现象中,说明声音能在液体中传播的是()。A.鱼被岸上的脚步声吓走B.游客听到瀑布倾泻而下的声音C.海边的人听到海浪拍击岩石的声音9.下面几种做法中,()不能发出声音。A.敲击鼓面B.弹奏钢琴C.按压皮筋10.流星落在地球上会产生巨大的声音,但它落在月球上,即使宇航员就在附近也听不到声音,这是因为()。A.撞击声太小,人耳无法听到B.月球表面没有空气,声音无法传播C.月球受到撞击时不产生振动二.填空题(共10题,共44分)1.当我们发声时,声带变(),并快速振动,产生()。2.图中的喇叭在“唱歌”,纸屑在上下跳动。这个现象说明喇叭发声时在不停地()。3.声音的()可以用音高来描述,音高是由物体振动的()决定的。振动越快,发出的声音就();振动越慢,发出的声音就()。单位:赫兹(HZ),它表示物体一秒钟振动的()。4.吹竖笛的时候是()在振动。5.声音的产生是由()引起的。6.用不同的力拨动钢尺、()等,都可以说明物体振动幅度大小和声音强弱的关系。7.外界的声音引起()的振动,()将振动传达到(),并刺激()产生信号,()接收到信号,我们就听到了声音。8.()是传播声音的重要物质,在真空的环境中不能传播声音。9.一个物体,如音叉、钢尺等,在力的作用下,能不断重复地做往返运动,这个物体就是一个()物体。10.向水壶倒水时,我们听到的声音是水壶中的()振动产生的,随着水壶中的水位升高,水壶中的空气空间(),振动速度(),声音()。三.判断题(共10题,共20分)1.真空也可以传播声音。()2.我们听到的声音有的强有的弱。()3.同一根弦,拉得越紧声音越高;拉得越松,声音越低。()4.鼓面上放些豆子,敲击鼓面发出声音时,豆子会在鼓面跳动。()5.耳蜗中充满液体。()6.用手轻轻触摸正在发声的物体,能感觉到物体正在振动。()7.风声是自然界发出的声音。()8.用力压皮筋,皮筋不发声,因为皮筋没振动。()9.声带越紧,发出的声音就越高。()10.其他条件相同时,物体振动的越快,发出的声音越低。()四.连线题(共1题,共6分)1.把下面各现象与它们是否能发声连起来。敲击鼓面弯曲钢尺能够发声拉伸皮筋不能发声按压鼓面拉伸并拨动皮筋拨动钢尺五.填表题(共2题,共18分)1.根据你对耳朵的了解,完成下表。2.探究尺子发出声音的音高变化实验记录表。六.简答题(共5题,共26分)1.用手拍桌子时,我们可以听到声音,却看不到桌子的振动,你能想一个好方法让我们感受桌子的振动吗?2.抽出玻璃罩内的空气,闹钟的声音有什么变化?怎样解释我们看到的现象?声音的传播与空气有关系吗?3.向水壶中倒水,随着水越到越多,听到的声音高低不同,倒的水越多,声音越高,其科学原理是什么?4.我们通常用哪些词来描述听到的声音?5.宇航员在太空中工作时,需要借助电子通信设备才能进行沟通,为什么?七.材料题(共3题,共24分)1.下图是乐用橡皮筋将一块绷紧的气球皮扎在杯口上,并在气球皮上撒一些碎纸屑,然后在杯子的上方敲击音叉观察实验现象,根据实验装置图完成下列问题。1、这是模拟()的装置。A.物体振动产生声音B.耳朵鼓膜振动C.液体溶解2、实验中敲击普叉发出的声音通过()传到气球皮上。A.音叉B.空气C.杯子3、实验时用力敲击音叉,观察到气球皮上的碎纸屑()。A.被音叉吸引B.不动C.在气球皮上跳动4、实验时用力敲音叉,气球皮上的碎纸屑跳动幅度与轻敲时相比,()。A.跳动幅度小B.跳动幅度大C.一样5、通过这个实验,我们可以知道我们耳朵里的(),它就像这个气球皮一样很薄,而且有弹性,它时时刻刻都在接收着各种声音,
单篇购买
VIP会员(1亿+VIP文档免费下)

扫码即表示接受《下载须知》

小学科学《声音》综合练习题最新

文档大小:1.3MB

限时特价:扫码查看

• 请登录后再进行扫码购买
• 使用微信/支付宝扫码注册及付费下载,详阅 用户协议 隐私政策
• 如已在其他页面进行付款,请刷新当前页面重试
• 付费购买成功后,此文档可永久免费下载
年会员
99.0
¥199.0

6亿VIP文档任选,共次下载特权。

已优惠

微信/支付宝扫码完成支付,可开具发票

VIP尽享专属权益

VIP文档免费下载

赠送VIP文档免费下载次数

阅读免打扰

去除文档详情页间广告

专属身份标识

尊贵的VIP专属身份标识

高级客服

一对一高级客服服务

多端互通

电脑端/手机端权益通用

手机号注册 用户名注册
我已阅读并接受《用户协议》《隐私政策》
已有账号?立即登录
我已阅读并接受《用户协议》《隐私政策》
已有账号?立即登录
登录
手机号登录 微信扫码登录
微信扫一扫登录 账号密码登录

首次登录需关注“豆柴文库”公众号

新用户注册
VIP会员(1亿+VIP文档免费下)
年会员
99.0
¥199.0

6亿VIP文档任选,共次下载特权。

已优惠

微信/支付宝扫码完成支付,可开具发票

VIP尽享专属权益

VIP文档免费下载

赠送VIP文档免费下载次数

阅读免打扰

去除文档详情页间广告

专属身份标识

尊贵的VIP专属身份标识

高级客服

一对一高级客服服务

多端互通

电脑端/手机端权益通用