您所在位置: 网站首页 / 文档列表 / 小学课件 / 文档详情
小学科学《声音》综合练习题必考.doc 立即下载
上传人:17****27 上传时间:2024-09-03 格式:DOC 页数:12 大小:1.3MB 金币:10 举报 版权申诉
预览加载中,请您耐心等待几秒...

小学科学《声音》综合练习题必考.doc

小学科学《声音》综合练习题必考.doc

预览

免费试读已结束,剩余 2 页请下载文档后查看

10 金币

下载文档

如果您无法下载资料,请参考说明:

1、部分资料下载需要金币,请确保您的账户上有足够的金币

2、已购买过的文档,再次下载不重复扣费

3、资料包下载后请先用软件解压,在使用对应软件打开

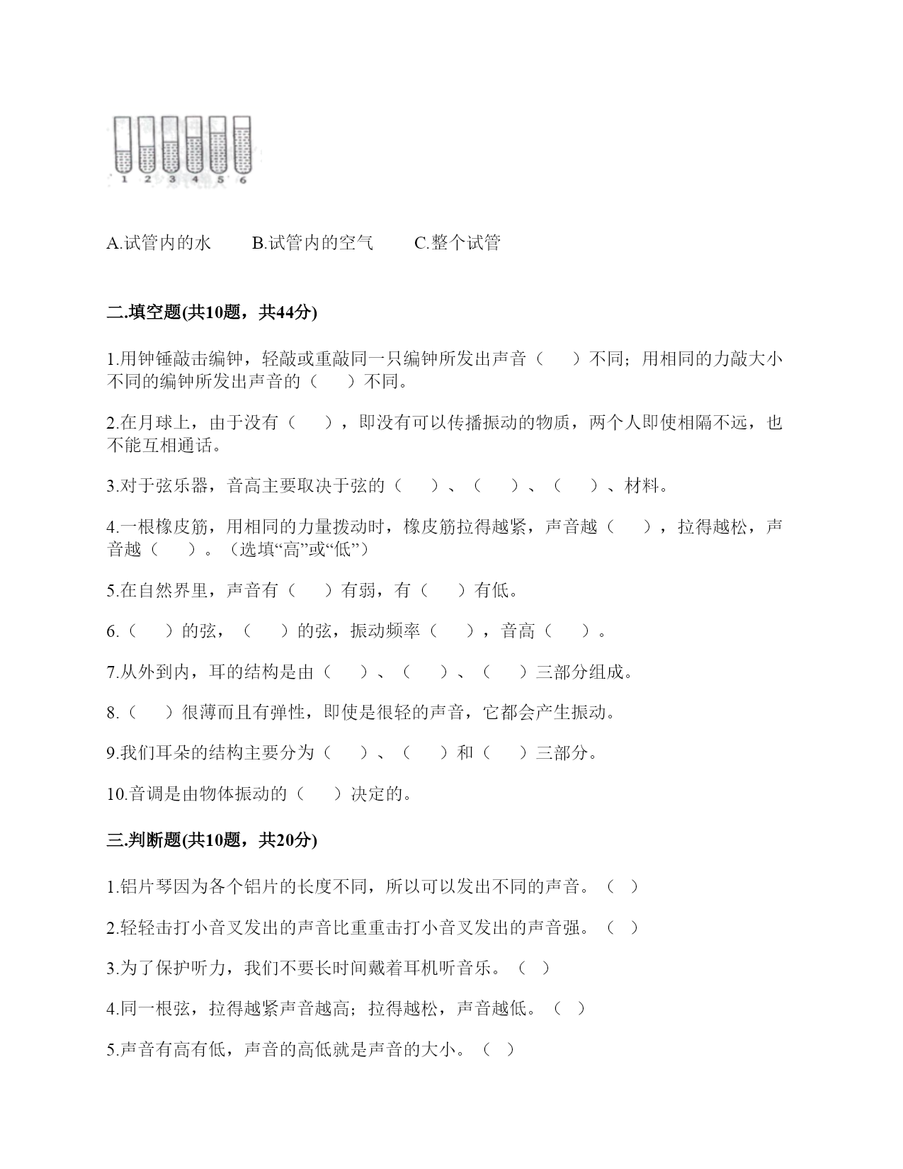
小学科学《声音》综合练习题一.选择题(共10题,共20分)1.下列音阶中音最高的是()。A.哆B.发C.索2.()不属于家里的声音。A.菜市场的吆喝声B.炒菜的声音C.打呼噜的声音3.下面不能用于描述声音的是()。A.高、低B.强、弱C.多、少4.一般情况下,成年女子的声带比成年男子的短,振动速度快,这说明()。A.女子音高比男子高B.女子音高比男子低C.女子音量比男子高5.制作“土电话”时,线绳要()。A.松B.紧C.拐弯D.随便6.我们唱歌能发出声音,是因为()。A.声带在振动B.空气在振动C.嘴唇在振动7.向暖水瓶中倒水时,声音会随水位的上升()。A.越来越高B.越来越低C.不会改变8.同一把钢尺伸出桌面的长度越长,振动时发出的声音就越()。A.高B.轻C.低9.小明在调试自己的橡皮筋琴时发现有一根橡皮筋声音太低了,他应该()。A.将这根橡皮筋调紧一些B.将这根橡皮筋调松一些C.用力弹10.小红拿了六根相同的试管,在里面装上不同量的水,自制了一个小乐器(如图),她用嘴吹试管,主要是靠()振动而发出声音的。A.试管内的水B.试管内的空气C.整个试管二.填空题(共10题,共44分)1.用钟锤敲击编钟,轻敲或重敲同一只编钟所发出声音()不同;用相同的力敲大小不同的编钟所发出声音的()不同。2.在月球上,由于没有(),即没有可以传播振动的物质,两个人即使相隔不远,也不能互相通话。3.对于弦乐器,音高主要取决于弦的()、()、()、材料。4.一根橡皮筋,用相同的力量拨动时,橡皮筋拉得越紧,声音越(),拉得越松,声音越()。(选填“高”或“低”)5.在自然界里,声音有()有弱,有()有低。6.()的弦,()的弦,振动频率(),音高()。7.从外到内,耳的结构是由()、()、()三部分组成。8.()很薄而且有弹性,即使是很轻的声音,它都会产生振动。9.我们耳朵的结构主要分为()、()和()三部分。10.音调是由物体振动的()决定的。三.判断题(共10题,共20分)1.铝片琴因为各个铝片的长度不同,所以可以发出不同的声音。()2.轻轻击打小音叉发出的声音比重重击打小音叉发出的声音强。()3.为了保护听力,我们不要长时间戴着耳机听音乐。()4.同一根弦,拉得越紧声音越高;拉得越松,声音越低。()5.声音有高有低,声音的高低就是声音的大小。()6.声带越紧,发出的声音就越高。()7.汽车鸣笛的声音和摩托车大喇叭声是一样的。()8.只要我们对物体用力,物体就能发出声音。()9.声音的强弱可以用音高来描述。()10.手指在一根琴弦上移动,弦振动的部分越短,音高越高。()四.连线题(共1题,共6分)1.请将耳朵的结构与功能用线连起来外耳道将声波转化为振动鼓膜传递振动到内耳听小骨传递声波到中耳耳蜗将听觉信号传递到大脑听觉神经将振动转化为听觉信号耳郭能帮助我们收集声音五.填表题(共2题,共18分)1.完成声音强弱与振动物体的关系记录表。2.观察物体是否发声。六.简答题(共5题,共26分)1.二胡只有两根弦,它是怎样发出高低不同、强弱不同的声音的?2.自制小乐器分为几个步骤?依次是什么?3.用手拍桌子时,我们可以听到声音,却看不到桌子的振动,你能想一个好方法让我们感受桌子的振动吗?4.编钟上悬挂的是铜器。用木槌击打铜器。请你判断铜器发出的声音有什么不同?5.抽出玻璃罩内的空气,闹钟的声音有什么变化?怎样解释我们看到的现象?声音的传播与空气有关系吗?七.材料题(共3题,共16分)1.小明有3根长短相同,粗细不同的钢管,小丽说:“我可以闭上眼睛,只通过用相同的力敲击钢管就可以判断它们的粗细。”请解释其中的原理。2.用三个塑料袋分别装上沙子、水和空气封口,将三个塑料袋分别放在桌子上,一只耳朵轻轻地贴在塑料袋上,捂住另一只耳朵。在距离一臂远处,用铅笔上的橡皮轻轻敲击桌面。请分析隔着哪个塑料袋听到的声音效果好,并试着排序。3.夏天的夜晚,我们经常能听到蟋蟀的叫声,可是,你知道吗?只有雄性蟋蟀会叫,雌性是不会叫的。而且,蟋蟀的叫声不是从口中发出的,而是靠翅膀的摩擦来发声的。在雄性蟋蟀的前翅上,有旋涡纹状的翅膜,一边翅膀长着锉刀状的翅膜——弦器,另一边翅膀长着较硬的翅膜——弹器。当这两种发音器相互摩擦时,就能发出声音。蟋蟀称得上是昆虫界里一名优秀的小提琴师。你还听见过哪些动物的叫声?试写出5种。八.综合题(共5题,共42分)1.下列图表的内容是李东同学在“探索尺子的音高变化”时记录的,通过分析表中的数据,你能找到音高与物体振动快慢之间的关系是什么?我的发现:()(2)用相同的力敲打盛水的玻璃杯子的口子
单篇购买
VIP会员(1亿+VIP文档免费下)

扫码即表示接受《下载须知》

小学科学《声音》综合练习题必考

文档大小:1.3MB

限时特价:扫码查看

• 请登录后再进行扫码购买
• 使用微信/支付宝扫码注册及付费下载,详阅 用户协议 隐私政策
• 如已在其他页面进行付款,请刷新当前页面重试
• 付费购买成功后,此文档可永久免费下载
年会员
99.0
¥199.0

6亿VIP文档任选,共次下载特权。

已优惠

微信/支付宝扫码完成支付,可开具发票

VIP尽享专属权益

VIP文档免费下载

赠送VIP文档免费下载次数

阅读免打扰

去除文档详情页间广告

专属身份标识

尊贵的VIP专属身份标识

高级客服

一对一高级客服服务

多端互通

电脑端/手机端权益通用

手机号注册 用户名注册
我已阅读并接受《用户协议》《隐私政策》
已有账号?立即登录
我已阅读并接受《用户协议》《隐私政策》
已有账号?立即登录
登录
手机号登录 微信扫码登录
微信扫一扫登录 账号密码登录

首次登录需关注“豆柴文库”公众号

新用户注册
VIP会员(1亿+VIP文档免费下)
年会员
99.0
¥199.0

6亿VIP文档任选,共次下载特权。

已优惠

微信/支付宝扫码完成支付,可开具发票

VIP尽享专属权益

VIP文档免费下载

赠送VIP文档免费下载次数

阅读免打扰

去除文档详情页间广告

专属身份标识

尊贵的VIP专属身份标识

高级客服

一对一高级客服服务

多端互通

电脑端/手机端权益通用